CNAE 4771 - Comercio al por menor de prendas de vestir en establecimientos especializados
A58148198
12/09/1986
38 años
(Extinguida el 04/11/2024)
-
0.5M €
Barcelona
Administrador único
Información sobre balances y cuentas de resultados de GRACIA 49 SA (EXTINGUIDA) depositados en el Registro Mercantil de Barcelona en los últimos ejercicios.
| Ejercicio Disponibilidad | 2019 Inmediata | 2020 Inmediata | 2021 Inmediata | 2022 Inmediata | 2023 Inmediata | Consultar en Axesor |
| Consultar en Axesor | ||||||
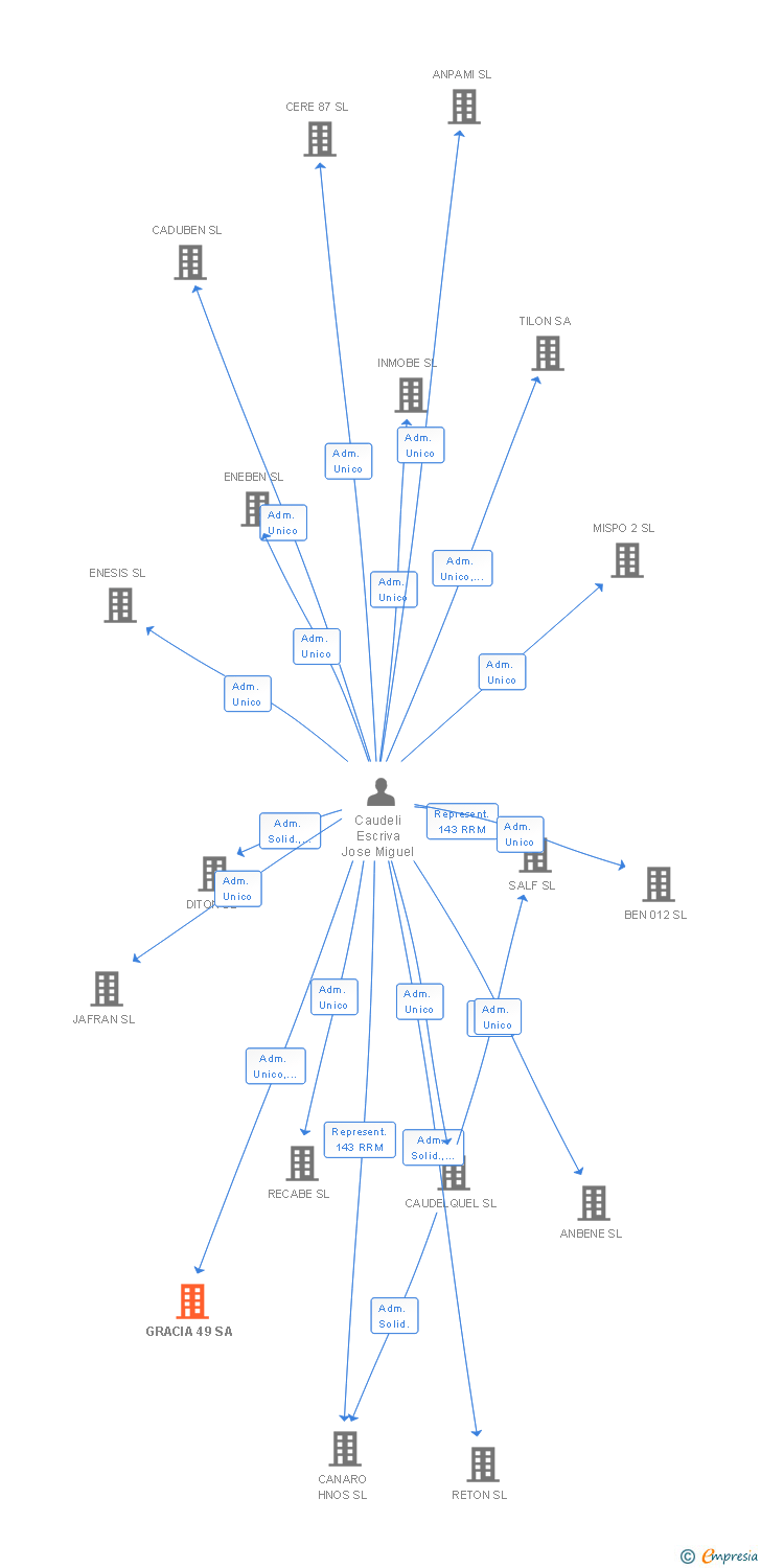
| Entidad | Relación | Entidad/Relación | Desde | Hasta |
|---|---|---|---|---|
| Caudeli Escriva Jose Miguel | Liquidador | Caudeli Escriva Jose Miguel Liquidador | 04/11/2024 | 04/11/2024 |
| Caudeli Escriva Jose Miguel | Adm. Unico | Caudeli Escriva Jose Miguel Adm. Unico | 19/09/2013 | 04/11/2024 |
| Caudeli Escriva Jose Miguel | Adm. Solid. | Caudeli Escriva Jose Miguel Adm. Solid. | 01/07/2009 | 04/11/2024 |
| CANARO HNOS SL | Adm. Solid. | CANARO HNOS SL Adm. Solid. | 01/07/2009 | 19/09/2013 |
| Caudeli Escriva Angel | Represent.143 RRM | Caudeli Escriva Angel Represent.143 RRM | 19/09/2013 |

Resumen cronológico de actos publicados en las ediciones digitales de Boletines Oficiales (BORME, BOE, BOPI) inscritos por GRACIA 49 SA (EXTINGUIDA) o en los que participa indirectamente.
Publicación en el BORME de los siguientes revocaciones:
| Administrador Único | |
| Liquidador |
El 4 de noviembre de 2024 se inscribe en el Registro Mercantil la extinción de la sociedad, dejando de ser sujeto de derechos y obligaciones.
Publicación en el BORME de los siguientes revocaciones:
| Administrador Solidario | |
| Representante 143 RRM |
| ARTS.16 Y 28.- MODIFICACION EN LA ESTRUCTURA DEL ORGANO DE ADMINISTRACION SOCIAL. |
Traslado del domicilio social de la empresa situado en GRACIA, 49 BJ 2. 08007 BARCELONA. (BARCELONA). siendo el nuevo domicilio situado en RB CATALUNYA Num.82 P.2 PTA.2 (BARCELONA)..
Publicación en el BORME de los siguientes nombramientos:
| Administradores Solidarios |
| Informe axesor 360º | Informe de Crédito | Perfil Comercial de Empresa | |
| Importe de ventas y número de empleados | ![]() | ![]() | ![]() |
| Información mercantil y comercial | ![]() Completa | ![]() Completa | ![]() Básica |
| Administradores y dirigentes | ![]() | ![]() | ![]() Solo dirigentes |
| Empresas relacionadas (accionistas, participadas,…) | ![]() | ![]() | ![]() |
| Categoría crediticia y probabilidad de incumplimiento de pago | ![]() | ![]() | ![]() |
| Impagos (RAI y Asnef Empresas) e incidencias judiciales | ![]() | ![]() | ![]() |
| Balance y cuenta de pérdidas y ganancias | ![]() Completo | ![]() Extracto | ![]() |
| Ratios y magnitudes económico-financieras | ![]() Completo | ![]() Extracto | ![]() |
| Representación gráfica de empresas relacionadas | ![]() | ![]() | ![]() |
| Comparativa del balance con la media del sector | ![]() | ![]() | ![]() |
| Estado de flujos de efectivo y de cambios en el patrimonio neto | ![]() | ![]() | ![]() |
| Fuentes de financiación y avales | ![]() | ![]() | ![]() |
| Subvenciones, concursos/subastas públicas y marcas | ![]() | ![]() | ![]() |
| Acceder | Acceder | Acceder |
GRACIA 49 SA (EXTINGUIDA) fué una empresa constituida el 12/09/1986 y extinguida el 04/11/2024 inscrita en el Registro Mercantil de Barcelona. y con domicilio en BarcelonaSu clasificación nacional de actividades económicas era Comercio al por menor de prendas de vestir en establecimientos especializados.
La empresa tenia un rango de facturación anual inferior a 500.000 euros.
GRACIA 49 SA (EXTINGUIDA) tiene 2 cargos directivos en activo y 1 cargos directivos históricos.