C/ TOMAS LUIS DE VICTORIA 14 - PARCELA 56-2 (ELCHE). Ver mapa
Comercio al por mayor de ordenadores, equipos periféricos y programas informáticos.
no disponible
24/11/2016
9 años
30.000,00 €
-
Alicante
Administradores solidarios
Información sobre balances y cuentas de resultados de GOOD LUCK HAVE FAN SL depositados en el Registro Mercantil de Alicante en los últimos ejercicios.
| Ejercicio Disponibilidad | 2019 3 horas | 2020 3 horas | Consultar en Axesor | |||
| Consultar en Axesor | ||||||
| Entidad | Relación | Entidad/Relación | Desde | Hasta |
|---|---|---|---|---|
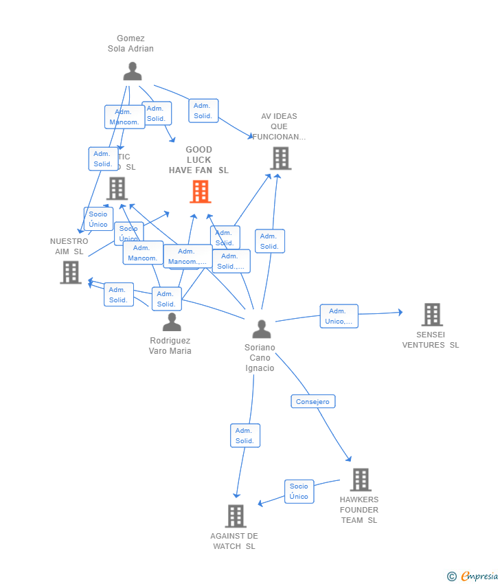
| NUESTRO AIM SL | Socio Único | NUESTRO AIM SL Socio Único | 20/08/2018 | |
| Soriano Cano Ignacio | Adm. Solid. | Soriano Cano Ignacio Adm. Solid. | 20/08/2018 | |
| Rodriguez Varo Maria | Adm. Solid. | Rodriguez Varo Maria Adm. Solid. | 20/08/2018 | |
| Gomez Sola Adrian | Adm. Solid. | Gomez Sola Adrian Adm. Solid. | 20/08/2018 | |
| Soriano Cano Ignacio | Adm. Unico | Soriano Cano Ignacio Adm. Unico | 05/12/2016 | 20/08/2018 |
| Rodriguez Varo Maria | Apod. Solid. | Rodriguez Varo Maria Apod. Solid. | 05/06/2018 | |
| Gomez Sola Adrian | Apod. Solid. | Gomez Sola Adrian Apod. Solid. | 05/06/2018 | |
| Soriano Cano Ignacio | Socio Único | Soriano Cano Ignacio Socio Único | 05/12/2016 |

Resumen cronológico de actos publicados en las ediciones digitales de Boletines Oficiales (BORME, BOE, BOPI) inscritos por GOOD LUCK HAVE FAN SL o en los que participa indirectamente.
Publicación en el BORME de los siguientes nombramientos:
| Administradores Solidarios |
Cambio del Organo de Administración: Administrador único a Administradores solidarios.
Traslado del domicilio social de la empresa situado en PASEO DE LOS OLIVOS 51-B (SAN VICENTE DEL RASPEIG) siendo el nuevo domicilio situado en C/ TOMAS LUIS DE VICTORIA 14 - PARCELA 56-2 (ELCHE).
Publicación en el BORME de los siguientes nombramientos:
| Apoderados Solidarios |
Se constituye la empresa con fecha 5 de diciembre de 2016 mediante escritura pública. La empresa se crea con un capital social inicial de 30.000,00 Euros e inicia su actividad el 24 de noviembre de 2016. El domicilio social en el momento de su constitución se establece en PASEO DE LOS OLIVOS 51-B (SAN VICENTE DEL RASPEIG). La empresa indica que su actividad es Comercio al por mayor de ordenadores, equipos periféricos y programas informáticos.
| Informe de Crédito | Informe Mercantil, Incidencias y Vinculaciones | Perfil Comercial de Empresa | |
| Capital social actual y evolución | ![]() | ![]() | ![]() |
| Información mercantil y comercial | ![]() | ![]() | ![]() Básica |
| Administradores y dirigentes | ![]() | ![]() Solo administradores | ![]() Solo dirigentes |
| Empresas relacionadas (accionistas, participadas,…) | ![]() | ![]() | ![]() |
| Incidencias judiciales y procedimientos concursales | ![]() | ![]() | ![]() |
| Impagos en el fichero RAI | ![]() | ![]() | ![]() |
| Impagos en el fichero Asnef Empresas | ![]() | ![]() | ![]() |
| Categoría crediticia y probabilidad de incumplimiento de pago | ![]() | ![]() | ![]() |
| Extracto del balance y cuenta de pérdidas y ganancias | ![]() | ![]() | ![]() |
| Ratios y magnitudes económico-financieras | ![]() | ![]() | ![]() |
| Acceder | Acceder | Acceder |
GOOD LUCK HAVE FAN SL inscrita en el Registro Mercantil de Alicante.
capital social de la empresa es de 30.000,00 euros.
GOOD LUCK HAVE FAN SL tiene 1 cargos directivos en activo y 0 cargos directivos históricos.