PASEO DE LA CASTELLANA 259C TORRE DE CRISTAL 28046 (MADRID). Ver mapa
Otras actividades de consultoría de gestión empresarial.
no disponible
21/10/2020
5 años
3.000,00 €
-
Madrid
-
Administradores solidarios
Información sobre balances y cuentas de resultados de GKU-20 VENTURES SL depositados en el Registro Mercantil de Madrid en los últimos ejercicios.
| Ejercicio Disponibilidad | 2019 3 horas | 2020 3 horas | 2021 3 horas | 2022 3 horas | Consultar en Axesor | |
| Consultar en Axesor | ||||||
| Entidad | Relación | Entidad/Relación | Desde | Hasta |
|---|---|---|---|---|
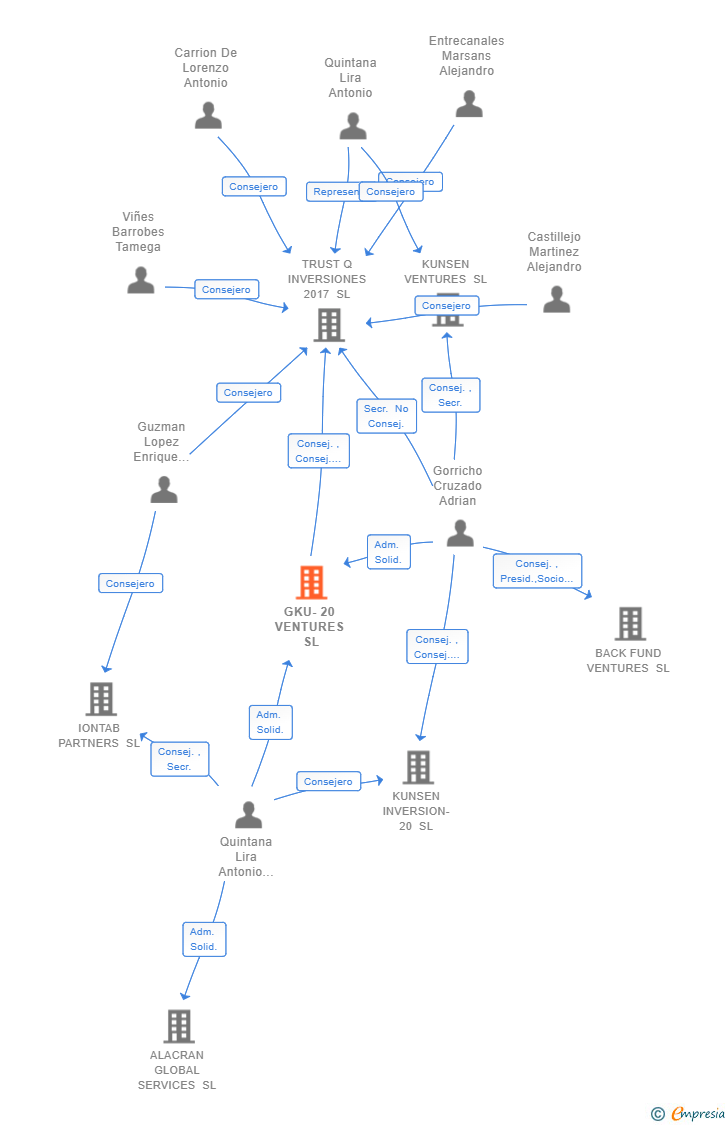
| Quintana Lira Antonio Manuel | Adm. Solid. | Quintana Lira Antonio Manuel Adm. Solid. | 21/12/2020 | |
| Gorricho Cruzado Adrian | Adm. Solid. | Gorricho Cruzado Adrian Adm. Solid. | 21/12/2020 |

Resumen cronológico de actos publicados en las ediciones digitales de Boletines Oficiales (BORME, BOE, BOPI) inscritos por GKU-20 VENTURES SL o en los que participa indirectamente.
Publicación en el BORME de los siguientes nombramientos:
| Presidente |
|
| Consejeros | |
| Secretario No Consejero | |
| Consejero Delegado |
|
| Representante |
Se constituye la empresa con fecha 21 de diciembre de 2020 mediante escritura pública. La empresa se crea con un capital social inicial de 3.000,00 Euros e inicia su actividad el 21 de octubre de 2020. El domicilio social en el momento de su constitución se establece en PASEO DE LA CASTELLANA 259C TORRE DE CRISTAL 28046 (MADRID). La empresa indica que su actividad es Otras actividades de consultoría de gestión empresarial.
Publicación en el BORME de los siguientes nombramientos:
| Administradores Solidarios |
| Informe de Crédito | Informe Mercantil, Incidencias y Vinculaciones | Perfil Comercial de Empresa | |
| Capital social actual y evolución | ![]() | ![]() | ![]() |
| Información mercantil y comercial | ![]() | ![]() | ![]() Básica |
| Administradores y dirigentes | ![]() | ![]() Solo administradores | ![]() Solo dirigentes |
| Empresas relacionadas (accionistas, participadas,…) | ![]() | ![]() | ![]() |
| Incidencias judiciales y procedimientos concursales | ![]() | ![]() | ![]() |
| Impagos en el fichero RAI | ![]() | ![]() | ![]() |
| Impagos en el fichero Asnef Empresas | ![]() | ![]() | ![]() |
| Categoría crediticia y probabilidad de incumplimiento de pago | ![]() | ![]() | ![]() |
| Extracto del balance y cuenta de pérdidas y ganancias | ![]() | ![]() | ![]() |
| Ratios y magnitudes económico-financieras | ![]() | ![]() | ![]() |
| Acceder | Acceder | Acceder |
GKU-20 VENTURES SL inscrita en el Registro Mercantil de Madrid.
capital social de la empresa es de 3.000,00 euros.