PASEO DEL CLUB DEPORTIVO - NUMERO 1, PARQUE EMPRE (POZUELO DE ALARCON). Ver mapa
8299 (p) - otras actividades de apoyo a las empresas n.C.O.P.
no disponible
17/06/2024
2 años
3.000,00 €
-
Madrid
-
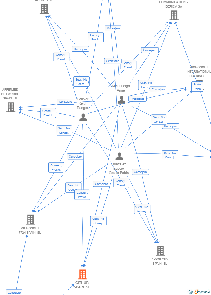
Consejo de administración

Resumen cronológico de actos publicados en las ediciones digitales de Boletines Oficiales (BORME, BOE, BOPI) inscritos por GITHUB SPAIN SL o en los que participa indirectamente.
Publicación en el BORME de los siguientes nombramientos:
| Apoderados Mancomunados/Solidarios |
Se constituye la empresa con fecha 8 de agosto de 2024 mediante escritura pública. La empresa se crea con un capital social inicial de 3.000,00 Euros e inicia su actividad el 17 de junio de 2024. El domicilio social en el momento de su constitución se establece en PASEO DEL CLUB DEPORTIVO - NUMERO 1, PARQUE EMPRE (POZUELO DE ALARCON). La empresa indica que su actividad es 8299 (P) - Otras actividades de apoyo a las empresas n.c.o.p.
Publicación en el BORME de los siguientes nombramientos:
| Presidente | |
| Consejeros | |
| Secretario No Consejero |
| Informe de Crédito | Informe Mercantil, Incidencias y Vinculaciones | Perfil Comercial de Empresa | |
| Capital social actual y evolución | ![]() | ![]() | ![]() |
| Información mercantil y comercial | ![]() | ![]() | ![]() Básica |
| Administradores y dirigentes | ![]() | ![]() Solo administradores | ![]() Solo dirigentes |
| Empresas relacionadas (accionistas, participadas,…) | ![]() | ![]() | ![]() |
| Incidencias judiciales y procedimientos concursales | ![]() | ![]() | ![]() |
| Impagos en el fichero RAI | ![]() | ![]() | ![]() |
| Impagos en el fichero Asnef Empresas | ![]() | ![]() | ![]() |
| Categoría crediticia y probabilidad de incumplimiento de pago | ![]() | ![]() | ![]() |
| Extracto del balance y cuenta de pérdidas y ganancias | ![]() | ![]() | ![]() |
| Ratios y magnitudes económico-financieras | ![]() | ![]() | ![]() |
| Acceder | Acceder | Acceder |
GITHUB SPAIN SL inscrita en el Registro Mercantil de Madrid.
capital social de la empresa es de 3.000,00 euros.