Actividades de las sociedades holding. Actividad, negocio y promocion inmobiliaria, incluyendo el arrendamiento no financiero. La prestacion de servicios de consultoria, asesoramiento, gestion y administracion. Etc.
no disponible
21/01/2021
4 años
(Extinguida el 13/11/2024)
3.000,00 €
-
Barcelona
-
Administrador único
Información sobre balances y cuentas de resultados de GICOLEM SL (EXTINGUIDA) depositados en el Registro Mercantil de Barcelona en los últimos ejercicios.
| Ejercicio Disponibilidad | 2019 3 horas | 2020 3 horas | 2021 3 horas | 2022 3 horas | 2023 3 horas | Consultar en Axesor |
| Consultar en Axesor | ||||||
| Entidad | Relación | Entidad/Relación | Desde | Hasta |
|---|---|---|---|---|
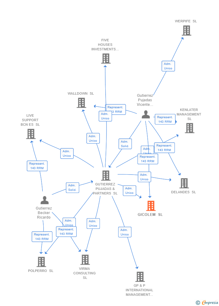
| Gutierrez Pujadas Vicente Javier | Liquidador | Gutierrez Pujadas Vicente Javier Liquidador | 13/11/2024 | 13/11/2024 |
| Gutierrez Pujadas Vicente Xavier | Represent.143 RRM | Gutierrez Pujadas Vicente Xavier Represent.143 RRM | 18/08/2022 | 13/11/2024 |
| GUTIERREZ PUJADAS & PARTNERS SL | Adm. Unico | GUTIERREZ PUJADAS & PARTNERS SL Adm. Unico | 18/03/2021 | 13/11/2024 |
| Gutierrez Becker Ricardo | Represent.143 RRM | Gutierrez Becker Ricardo Represent.143 RRM | 28/04/2021 | 18/08/2022 |
| Gutierrez Pujadas Vicente Javier | Represent.143 RRM | Gutierrez Pujadas Vicente Javier Represent.143 RRM | 18/03/2021 | 28/04/2021 |

Resumen cronológico de actos publicados en las ediciones digitales de Boletines Oficiales (BORME, BOE, BOPI) inscritos por GICOLEM SL (EXTINGUIDA) o en los que participa indirectamente.
Publicación en el BORME de los siguientes revocaciones:
| Administrador Único | |
| Liquidador | |
| Representante 143 RRM |
DECLARACION DE UNIPERSONALIDAD, SOCIO UNICO "AGREO HK LIMITED".
El 13 de noviembre de 2024 se inscribe en el Registro Mercantil la extinción de la sociedad, dejando de ser sujeto de derechos y obligaciones.
Se constituye la empresa con fecha 18 de marzo de 2021 mediante escritura pública. La empresa se crea con un capital social inicial de 3.000,00 Euros e inicia su actividad el 21 de enero de 2021. El domicilio social en el momento de su constitución se establece en CL DIPUTACION NUM.301 P.PP PTA.1 (BARCELONA). La empresa indica que su actividad es ACTIVIDADES DE LAS SOCIEDADES HOLDING. ACTIVIDAD, NEGOCIO Y PROMOCION INMOBILIARIA, INCLUYENDO EL ARRENDAMIENTO NO FINANCIERO. LA PRESTACION DE SERVICIOS DE CONSULTORIA, ASESORAMIENTO, GESTION Y ADMINISTRACION. ETC.
Publicación en el BORME de los siguientes nombramientos:
| Administrador Único | |
| Representante 143 RRM |
| Informe de Crédito | Informe Mercantil, Incidencias y Vinculaciones | Perfil Comercial de Empresa | |
| Capital social actual y evolución | ![]() | ![]() | ![]() |
| Información mercantil y comercial | ![]() | ![]() | ![]() Básica |
| Administradores y dirigentes | ![]() | ![]() Solo administradores | ![]() Solo dirigentes |
| Empresas relacionadas (accionistas, participadas,…) | ![]() | ![]() | ![]() |
| Incidencias judiciales y procedimientos concursales | ![]() | ![]() | ![]() |
| Impagos en el fichero RAI | ![]() | ![]() | ![]() |
| Impagos en el fichero Asnef Empresas | ![]() | ![]() | ![]() |
| Categoría crediticia y probabilidad de incumplimiento de pago | ![]() | ![]() | ![]() |
| Extracto del balance y cuenta de pérdidas y ganancias | ![]() | ![]() | ![]() |
| Ratios y magnitudes económico-financieras | ![]() | ![]() | ![]() |
| Acceder | Acceder | Acceder |
GICOLEM SL (EXTINGUIDA) fué una empresa constituida el 21/01/2021 y extinguida el 13/11/2024 inscrita en el Registro Mercantil de Barcelona.
capital social de la empresa es de 3.000,00 euros.