C/ ORENSE 81 4º (MADRID). Ver mapa
La sociedad tiene por objeto desarrollar y gestionar las relaciones y contratos con subfranquiciados. Se excluyen de este objeto todas aquellas actividades para el ejercicio de las que alguna ley exija requisitos especiales que no queden cumplidos por esta sociedad. Si alguna ley exige para el ...
no disponible
19/09/2025
2 meses
3.000,00 €
-
Madrid
-
Administrador único
| Entidad | Relación | Entidad/Relación | Desde | Hasta |
|---|---|---|---|---|
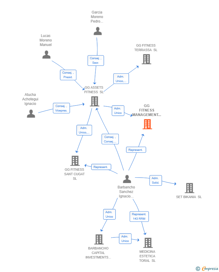
| Barbancho Sanchez Ignacio Alejandro | Represent. | Barbancho Sanchez Ignacio Alejandro Represent. | 25/10/2025 | |
| GG ASSETS FITNESS SL | Adm. Unico | GG ASSETS FITNESS SL Adm. Unico | 25/10/2025 |

Resumen cronológico de actos publicados en las ediciones digitales de Boletines Oficiales (BORME, BOE, BOPI) inscritos por GG FITNESS MANAGEMENT SL o en los que participa indirectamente.
Se constituye la empresa con fecha 25 de octubre de 2025 mediante escritura pública. La empresa se crea con un capital social inicial de 3.000,00 Euros e inicia su actividad el 19 de septiembre de 2025. El domicilio social en el momento de su constitución se establece en C/ ORENSE 81 4º (MADRID). La empresa indica que su actividad es La sociedad tiene por objeto desarrollar y gestionar las relaciones y contratos con subfranquiciados. Se excluyen de este objeto todas aquellas actividades para el ejercicio de las que alguna Ley exija requisitos especiales que no queden cumplidos por esta Sociedad. Si alguna ley exige para el ...
Publicación en el BORME de los siguientes nombramientos:
| Administrador Único | |
| Representante |
GG FITNESS MANAGEMENT SL inscrita en el Registro Mercantil de Madrid.
capital social de la empresa es de 3.000,00 euros.