POLIG INDUSTRIAL NUEVA MONTAÑA, CALLE ISLA DEL OLE (SANTANDER). Ver mapa
La adquisición, tenencia, explotación, administración, gravamen y enajenación de toda clase de bienes muebles en general y acciones, participaciones y títulos valores en particular, mediante cualesquiera fórmulas admitidas en derecho, por cuenta propia y sin ejercer la intermediación. La adquisición.
no disponible
24/04/2017
9 años
139.000,00 €
0.5M €
Cantabria
Administrador único
Información sobre balances y cuentas de resultados de GFA SOLUTIONS 17 SL depositados en el Registro Mercantil de Cantabria en los últimos ejercicios.
| Ejercicio Disponibilidad | 2019 Inmediata | 2020 Inmediata | 2021 Inmediata | 2022 Inmediata | Consultar en Axesor | |
| Consultar en Axesor | ||||||
| Entidad | Relación | Entidad/Relación | Desde | Hasta |
|---|---|---|---|---|
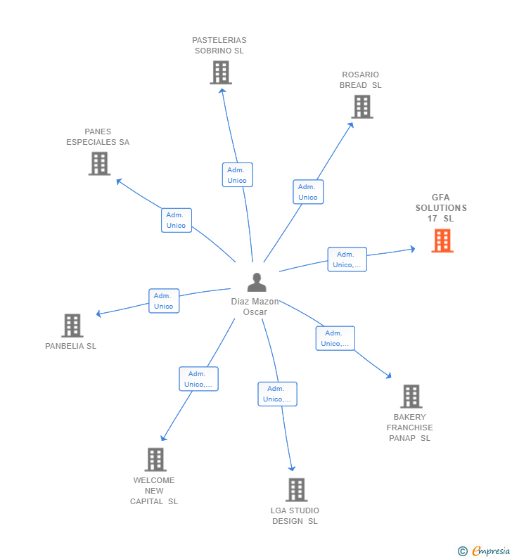
| Diaz Mazon Oscar | Socio Único | Diaz Mazon Oscar Socio Único | 09/05/2017 | |
| Diaz Mazon Oscar | Adm. Unico | Diaz Mazon Oscar Adm. Unico | 09/05/2017 |

Resumen cronológico de actos publicados en las ediciones digitales de Boletines Oficiales (BORME, BOE, BOPI) inscritos por GFA SOLUTIONS 17 SL o en los que participa indirectamente.
Con fecha 22 de octubre de 2018, mediante la correspondiente escritura ha quedado incrito en el Registro Mercantil la ampliación de 136.000 € del capital social de la empresa. Esta ampliación representa un 4533.33 % de incremento del capital, quedando un capital social resultante de 139.000€.
| Capital social anterior: | 3.000 € |
| Aumento de capital: | 136.000 € |
| Capital social resultante: | 139.000 € |
| % incremento: | 4533.33 % |
Se constituye la empresa con fecha 9 de mayo de 2017 mediante escritura pública. La empresa se crea con un capital social inicial de 3.000,00 Euros e inicia su actividad el 24 de abril de 2017. El domicilio social en el momento de su constitución se establece en POLIG INDUSTRIAL NUEVA MONTAÑA, CALLE ISLA DEL OLE (SANTANDER). La empresa indica que su actividad es La adquisición, tenencia, explotación, administración, gravamen y enajenación de toda clase de bienes muebles en general y acciones, participaciones y títulos valores en particular, mediante cualesquiera fórmulas admitidas en derecho, por cuenta propia y sin ejercer la intermediación. La adquisición.
| Informe axesor 360º | Informe de Crédito | Perfil Comercial de Empresa | |
| Importe de ventas y número de empleados | ![]() | ![]() | ![]() |
| Información mercantil y comercial | ![]() Completa | ![]() Completa | ![]() Básica |
| Administradores y dirigentes | ![]() | ![]() | ![]() Solo dirigentes |
| Empresas relacionadas (accionistas, participadas,…) | ![]() | ![]() | ![]() |
| Categoría crediticia y probabilidad de incumplimiento de pago | ![]() | ![]() | ![]() |
| Impagos (RAI y Asnef Empresas) e incidencias judiciales | ![]() | ![]() | ![]() |
| Balance y cuenta de pérdidas y ganancias | ![]() Completo | ![]() Extracto | ![]() |
| Ratios y magnitudes económico-financieras | ![]() Completo | ![]() Extracto | ![]() |
| Representación gráfica de empresas relacionadas | ![]() | ![]() | ![]() |
| Comparativa del balance con la media del sector | ![]() | ![]() | ![]() |
| Estado de flujos de efectivo y de cambios en el patrimonio neto | ![]() | ![]() | ![]() |
| Fuentes de financiación y avales | ![]() | ![]() | ![]() |
| Subvenciones, concursos/subastas públicas y marcas | ![]() | ![]() | ![]() |
| Acceder | Acceder | Acceder |
GFA SOLUTIONS 17 SL inscrita en el Registro Mercantil de Cantabria.
capital social de la empresa es de 139.000,00 euros y tiene una facturación anual inferior a 500.000 euros.
GFA SOLUTIONS 17 SL tiene 1 cargos directivos en activo y 0 cargos directivos históricos.