PLAZA PORTA DE LA MAR 5 2 6 (VALENCIA). Ver mapa
La sociedad tiene por objeto: la urbanización de terrenos, así como la ejecución de la gestión urbanística de un programa de actuación como agente urbanizador. La promoción y construcción, reforma o rehabilitación de edificios residenciales y no residenciales, en su conjunto o por locales y vivienda.
no disponible
29/11/2019
6 años
3.000,00 €
2.5M €
Valencia
-
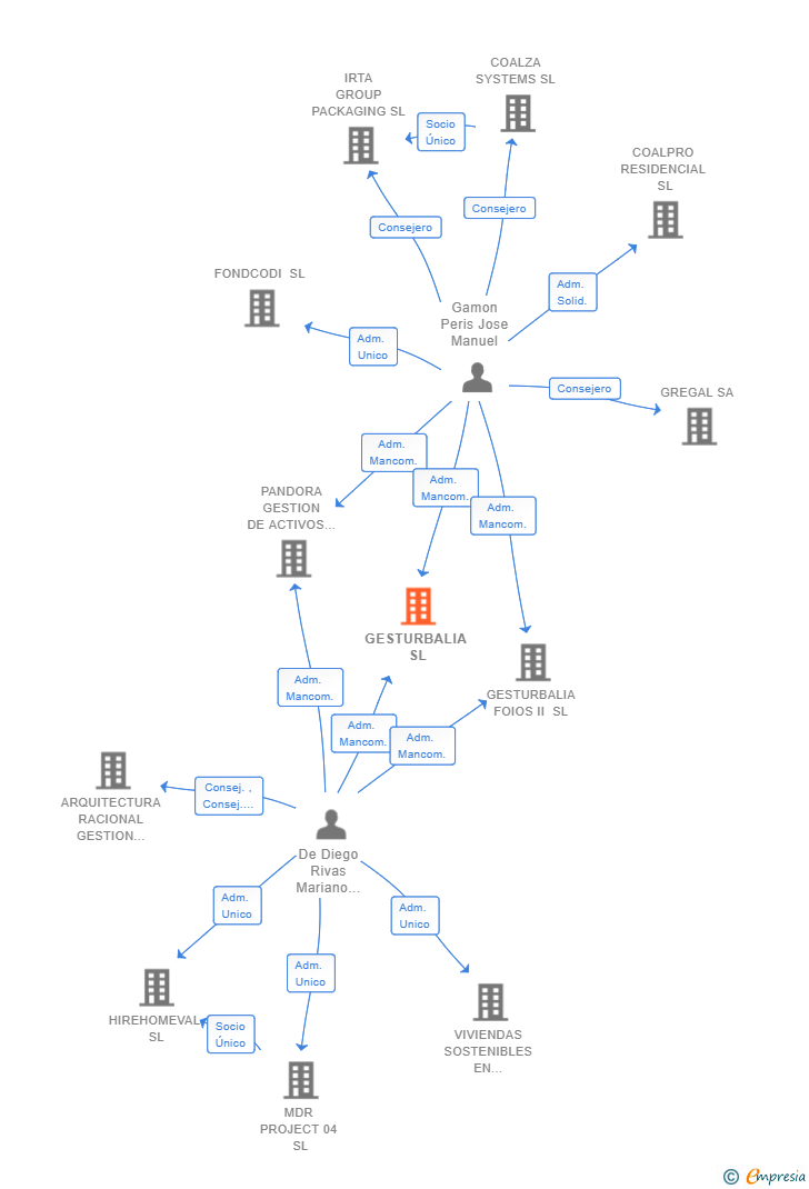
Consejo de administración
Información sobre balances y cuentas de resultados de GESTURBALIA SL depositados en el Registro Mercantil de Valencia en los últimos ejercicios.
| Ejercicio Disponibilidad | 2019 Inmediata | 2020 Inmediata | 2021 Inmediata | 2022 Inmediata | Consultar en Axesor | |
| Consultar en Axesor | ||||||

Resumen cronológico de actos publicados en las ediciones digitales de Boletines Oficiales (BORME, BOE, BOPI) inscritos por GESTURBALIA SL o en los que participa indirectamente.
Publicación en el BORME de los siguientes ceses-dimisiones:
| Administradores Mancomunados |
Publicación en el BORME de los siguientes nombramientos:
| Presidente | |
| Consejeros | |
| Secretario No Consejero | |
| Consejeros Delegados Solidarios |
| MODIFICACION DEL ARTICULO 13 DE LOS ESTATUTOS SOCIALES RELATIVO A LA FORMA DE DELIBERAR Y ADOPTAR ACUERDOS.-. |
Publicación en el BORME de los siguientes nombramientos:
| Apoderados Solidarios |
Publicación en el BORME de los siguientes ceses-dimisiones:
| Administradores Mancomunados |
Publicación en el BORME de los siguientes nombramientos:
| Administradores Mancomunados |
| Se modifica el artículo 13 de los estatutos sociales, en el sentido de suprimir los apartados 2. y 3... |
Publicación en el BORME de los siguientes revocaciones:
| Apoderado | |
| Apoderados Solidarios |
Publicación en el BORME de los siguientes nombramientos:
| Apoderados Solidarios |
Traslado del domicilio social de la empresa situado en PTDA DE LA DAMA 31 - POLIGONO INDUSTRIAL DE MASSA (MASSANASSA) siendo el nuevo domicilio situado en PLAZA PORTA DE LA MAR 5 2 6 (VALENCIA).
Se constituye la empresa con fecha 23 de diciembre de 2019 mediante escritura pública. La empresa se crea con un capital social inicial de 3.000,00 Euros e inicia su actividad el 29 de noviembre de 2019. El domicilio social en el momento de su constitución se establece en PTDA DE LA DAMA 31 - POLIGONO INDUSTRIAL DE MASSA (MASSANASSA). La empresa indica que su actividad es La Sociedad tiene por objeto: La urbanización de terrenos, así como la ejecución de la gestión urbanística de un programa de actuación como Agente Urbanizador. La promoción y construcción, reforma o rehabilitación de edificios residenciales y no residenciales, en su conjunto o por locales y vivienda.
Publicación en el BORME de los siguientes nombramientos:
| Administradores Mancomunados |
| Informe axesor 360º | Informe de Crédito | Perfil Comercial de Empresa | |
| Importe de ventas y número de empleados | ![]() | ![]() | ![]() |
| Información mercantil y comercial | ![]() Completa | ![]() Completa | ![]() Básica |
| Administradores y dirigentes | ![]() | ![]() | ![]() Solo dirigentes |
| Empresas relacionadas (accionistas, participadas,…) | ![]() | ![]() | ![]() |
| Categoría crediticia y probabilidad de incumplimiento de pago | ![]() | ![]() | ![]() |
| Impagos (RAI y Asnef Empresas) e incidencias judiciales | ![]() | ![]() | ![]() |
| Balance y cuenta de pérdidas y ganancias | ![]() Completo | ![]() Extracto | ![]() |
| Ratios y magnitudes económico-financieras | ![]() Completo | ![]() Extracto | ![]() |
| Representación gráfica de empresas relacionadas | ![]() | ![]() | ![]() |
| Comparativa del balance con la media del sector | ![]() | ![]() | ![]() |
| Estado de flujos de efectivo y de cambios en el patrimonio neto | ![]() | ![]() | ![]() |
| Fuentes de financiación y avales | ![]() | ![]() | ![]() |
| Subvenciones, concursos/subastas públicas y marcas | ![]() | ![]() | ![]() |
| Acceder | Acceder | Acceder |
GESTURBALIA SL inscrita en el Registro Mercantil de Valencia.
capital social de la empresa es de 3.000,00 euros y tiene una facturación anual superior a 2.500.000 euros.
La empresa está auditada por A A B SERVIGESTAUDIT SLP.