URB MARQUES DE ALVARADO, CHALET 28 (BARCENA DE CICERO). Ver mapa
Prestación de servicios de gestión administrativa y tramitación burocratica a toda clase de personas jurídicas y físicas, tanto públicas como privadas y ante cualquier entidad y organismo público o privado.-
no disponible
08/05/2018
8 años
3.000,00 €
0.5M €
Cantabria
-
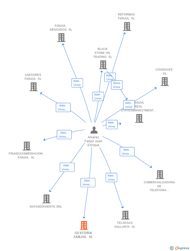
Administrador único
| Entidad | Relación | Entidad/Relación | Desde | Hasta |
|---|---|---|---|---|
| Alvarez Fanjul Juan Enrique | Socio Único | Alvarez Fanjul Juan Enrique Socio Único | 24/05/2018 | |
| Alvarez Fanjul Juan Enrique | Adm. Unico | Alvarez Fanjul Juan Enrique Adm. Unico | 24/05/2018 |

Resumen cronológico de actos publicados en las ediciones digitales de Boletines Oficiales (BORME, BOE, BOPI) inscritos por GESTORIA FANJUL SL o en los que participa indirectamente.
La Agencia Estatal de la Administración Tributaria ha dictado baja provisional en el óndice de entidades porqué los débitos tributarios de la entidad con la Hacienda pública del Estado han sido declarados fallidos o no haber presentado la declaración del impuesto de sociedades correspondiente a tres períodos impositivos consecutivos. Se cierra la hoja registral de la sociedad no pudióndose practicar ninguna inscripción.
Se constituye la empresa con fecha 24 de mayo de 2018 mediante escritura pública. La empresa se crea con un capital social inicial de 3.000,00 Euros e inicia su actividad el 8 de mayo de 2018. El domicilio social en el momento de su constitución se establece en URB MARQUES DE ALVARADO, CHALET 28 (BARCENA DE CICERO). La empresa indica que su actividad es Prestación de servicios de gestión administrativa y tramitación burocratica a toda clase de personas jurídicas y físicas, tanto públicas como privadas y ante cualquier entidad y organismo público o privado.
| Informe de Crédito | Informe Mercantil, Incidencias y Vinculaciones | Perfil Comercial de Empresa | |
| Capital social actual y evolución | ![]() | ![]() | ![]() |
| Información mercantil y comercial | ![]() | ![]() | ![]() Básica |
| Administradores y dirigentes | ![]() | ![]() Solo administradores | ![]() Solo dirigentes |
| Empresas relacionadas (accionistas, participadas,…) | ![]() | ![]() | ![]() |
| Incidencias judiciales y procedimientos concursales | ![]() | ![]() | ![]() |
| Impagos en el fichero RAI | ![]() | ![]() | ![]() |
| Impagos en el fichero Asnef Empresas | ![]() | ![]() | ![]() |
| Categoría crediticia y probabilidad de incumplimiento de pago | ![]() | ![]() | ![]() |
| Extracto del balance y cuenta de pérdidas y ganancias | ![]() | ![]() | ![]() |
| Ratios y magnitudes económico-financieras | ![]() | ![]() | ![]() |
| Acceder | Acceder | Acceder |
GESTORIA FANJUL SL inscrita en el Registro Mercantil de Cantabria.
capital social de la empresa es de 3.000,00 euros y tiene una facturación anual inferior a 500.000 euros.