MAYOR, 114 BJ SANGONERA LA VERDE. 30139 MURCIA. (MURCIA). Ver mapa
La construccion y promocion, sea por cuenta propia o ajena, de todo tipo de edificaciones y obras, con inclusion de todas aquellas actividades complementarias de la misma, asi como de obras. La adquisicion, preparacion de suelo urbano e industrial, y su correspondiente equipamiento. La realizacion d.
CNAE 4121 - Construcción de edificios residenciales
B73652562
20/11/2009
16 años
6.000,00 €
0.5M €
Murcia
Administradores mancomunados
Información sobre balances y cuentas de resultados de GESTIVALIA-LEVANTE SL depositados en el Registro Mercantil de Murcia en los últimos ejercicios.
| Ejercicio Disponibilidad | 2019 3 horas | 2020 3 horas | 2021 3 horas | 2022 3 horas | Consultar en Axesor | |
| Consultar en Axesor | ||||||
| Entidad | Relación | Entidad/Relación | Desde | Hasta |
|---|---|---|---|---|
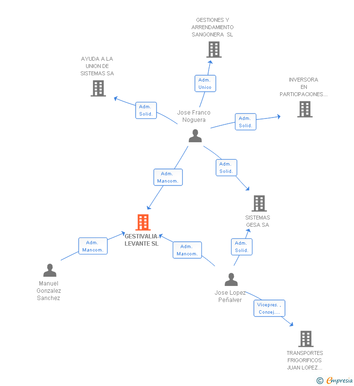
| Jose Lopez Peñalver | Adm. Mancom. | Jose Lopez Peñalver Adm. Mancom. | 21/12/2009 | |
| Jose Franco Noguera | Adm. Mancom. | Jose Franco Noguera Adm. Mancom. | 21/12/2009 | |
| Manuel Gonzalez Sanchez | Adm. Mancom. | Manuel Gonzalez Sanchez Adm. Mancom. | 21/12/2009 |

Resumen cronológico de actos publicados en las ediciones digitales de Boletines Oficiales (BORME, BOE, BOPI) inscritos por GESTIVALIA-LEVANTE SL o en los que participa indirectamente.
Se constituye la empresa con fecha 21 de diciembre de 2009 mediante escritura pública. La empresa se crea con un capital social inicial de 6.000,00 Euros e inicia su actividad el 20 de noviembre de 2009. El domicilio social en el momento de su constitución se establece en C/ MAYOR 114 BAJO - SANGONERA LA VERDE (MURCIA). La empresa indica que su actividad es La construccion y promocion, sea por cuenta propia o ajena, de todo tipo de edificaciones y obras, con inclusion de todas aquellas actividades complementarias de la misma, asi como de obras. La adquisicion, preparacion de suelo urbano e industrial, y su correspondiente equipamiento. La realizacion d.
Publicación en el BORME de los siguientes nombramientos:
| Adm. Mancom. |
| Informe de Crédito | Informe Mercantil, Incidencias y Vinculaciones | Perfil Comercial de Empresa | |
| Capital social actual y evolución | ![]() | ![]() | ![]() |
| Información mercantil y comercial | ![]() | ![]() | ![]() Básica |
| Administradores y dirigentes | ![]() | ![]() Solo administradores | ![]() Solo dirigentes |
| Empresas relacionadas (accionistas, participadas,…) | ![]() | ![]() | ![]() |
| Incidencias judiciales y procedimientos concursales | ![]() | ![]() | ![]() |
| Impagos en el fichero RAI | ![]() | ![]() | ![]() |
| Impagos en el fichero Asnef Empresas | ![]() | ![]() | ![]() |
| Categoría crediticia y probabilidad de incumplimiento de pago | ![]() | ![]() | ![]() |
| Extracto del balance y cuenta de pérdidas y ganancias | ![]() | ![]() | ![]() |
| Ratios y magnitudes económico-financieras | ![]() | ![]() | ![]() |
| Acceder | Acceder | Acceder |
GESTIVALIA-LEVANTE SL inscrita en el Registro Mercantil de Murcia. y con domicilio en MurciaSu clasificación nacional de actividades económicas es Construcción de edificios residenciales.
capital social de la empresa es de 6.000,00 euros y tiene una facturación anual inferior a 500.000 euros.
GESTIVALIA-LEVANTE SL tiene 3 cargos directivos en activo y 0 cargos directivos históricos.