C/ DE LA LAVADA SIN NUMERO (CHICLANA DE LA FRONTERA). Ver mapa
Tiene por objeto social la organización, producción, dirección y gestión de toda clase de eventos de negocios de hostelería y restauración, servicios de hostelería, explotación de cafés, bares, restaurantes, hoteles, servicios de catering, producción y comercialización de alimentos y bebidas; restau.
no disponible
05/02/2019
7 años
20.000,00 €
0.5M €
Cádiz
-
Administrador único
Información sobre balances y cuentas de resultados de GESTION HOSTELERA GADITANA SL depositados en el Registro Mercantil de Cádiz en los últimos ejercicios.
| Ejercicio Disponibilidad | 2019 Inmediata | 2020 Inmediata | 2021 Inmediata | 2022 Inmediata | Consultar en Axesor | |
| Consultar en Axesor | ||||||
| Entidad | Relación | Entidad/Relación | Desde | Hasta |
|---|---|---|---|---|
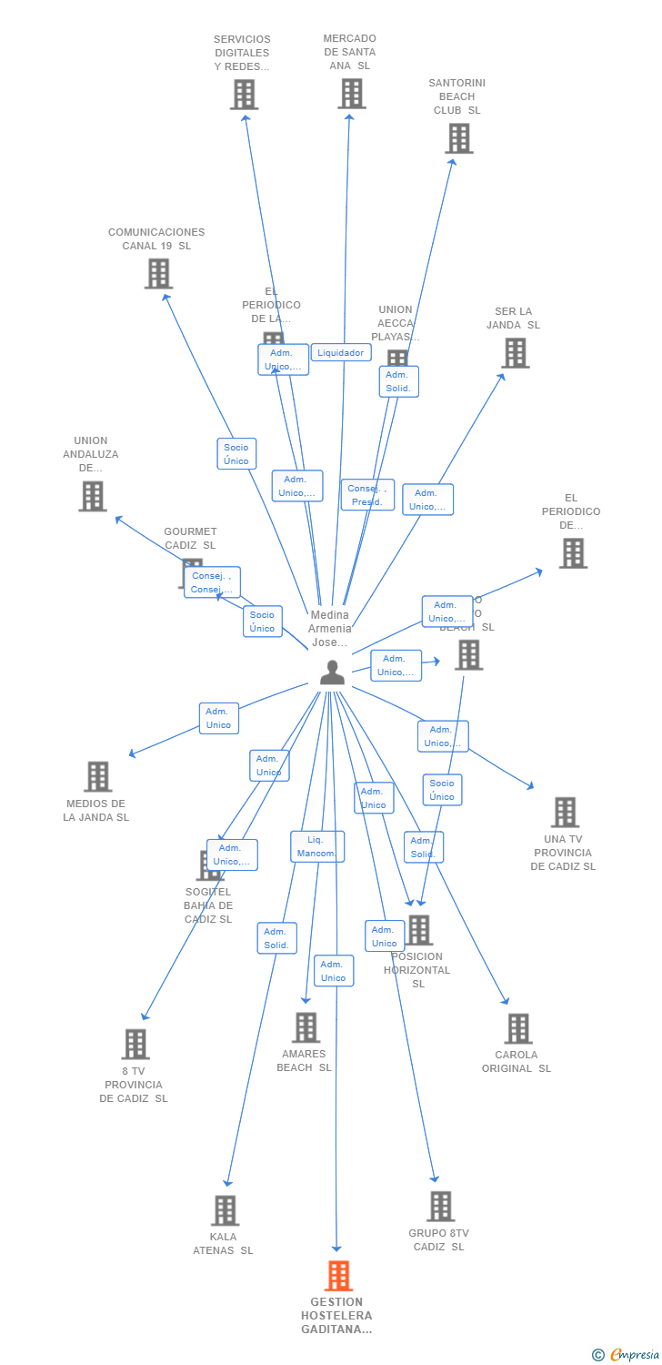
| Miguel Cortes Vara | Adm. Unico | Miguel Cortes Vara Adm. Unico | 10/06/2024 | |
| Jose Antonio Medina Armenia | Adm. Unico | Jose Antonio Medina Armenia Adm. Unico | 10/06/2024 | |
| Medina Armenia Jose Antonio | Adm. Unico | Medina Armenia Jose Antonio Adm. Unico | 18/07/2022 | |
| Becerra Cabrera Carolina | Adm. Unico | Becerra Cabrera Carolina Adm. Unico | 12/02/2019 | 18/07/2022 |

Resumen cronológico de actos publicados en las ediciones digitales de Boletines Oficiales (BORME, BOE, BOPI) inscritos por GESTION HOSTELERA GADITANA SL o en los que participa indirectamente.
Se constituye la empresa con fecha 12 de febrero de 2019 mediante escritura pública. La empresa se crea con un capital social inicial de 20.000,00 Euros e inicia su actividad el 5 de febrero de 2019. El domicilio social en el momento de su constitución se establece en C/ DE LA LAVADA SIN NUMERO (CHICLANA DE LA FRONTERA). La empresa indica que su actividad es Tiene por objeto social la Organización, producción, dirección y gestión de toda clase de eventos de negocios de Hostelería y Restauración, servicios de Hostelería, explotación de cafés, bares, restaurantes, hoteles, servicios de catering, producción y comercialización de alimentos y bebidas; Restau.
| Informe axesor 360º | Informe de Crédito | Perfil Comercial de Empresa | |
| Importe de ventas y número de empleados | ![]() | ![]() | ![]() |
| Información mercantil y comercial | ![]() Completa | ![]() Completa | ![]() Básica |
| Administradores y dirigentes | ![]() | ![]() | ![]() Solo dirigentes |
| Empresas relacionadas (accionistas, participadas,…) | ![]() | ![]() | ![]() |
| Categoría crediticia y probabilidad de incumplimiento de pago | ![]() | ![]() | ![]() |
| Impagos (RAI y Asnef Empresas) e incidencias judiciales | ![]() | ![]() | ![]() |
| Balance y cuenta de pérdidas y ganancias | ![]() Completo | ![]() Extracto | ![]() |
| Ratios y magnitudes económico-financieras | ![]() Completo | ![]() Extracto | ![]() |
| Representación gráfica de empresas relacionadas | ![]() | ![]() | ![]() |
| Comparativa del balance con la media del sector | ![]() | ![]() | ![]() |
| Estado de flujos de efectivo y de cambios en el patrimonio neto | ![]() | ![]() | ![]() |
| Fuentes de financiación y avales | ![]() | ![]() | ![]() |
| Subvenciones, concursos/subastas públicas y marcas | ![]() | ![]() | ![]() |
| Acceder | Acceder | Acceder |
GESTION HOSTELERA GADITANA SL inscrita en el Registro Mercantil de Cádiz.
capital social de la empresa es de 20.000,00 euros y tiene una facturación anual inferior a 500.000 euros.