C/ ALBASANZ 14 BIS 3 D (MADRID). Ver mapa
La compra, venta, arrendamiento, promoción y administración de toda suerte de edificaciones y de todo tipo de inmuebles, ya sean rústicos o urbanos, así como la construcción de obra nueva, promoción de viviendas, urbanización, parcelación, construcción y realización de obras con ellas relacionadas.
no disponible
05/05/2021
5 años
3.000,00 €
-
Madrid
-
Administrador único
Información sobre balances y cuentas de resultados de GEST DINEX MADRID SL depositados en el Registro Mercantil de Madrid en los últimos ejercicios.
| Ejercicio Disponibilidad | 2019 3 horas | 2020 3 horas | 2021 3 horas | 2022 3 horas | Consultar en Axesor | |
| Consultar en Axesor | ||||||
| Entidad | Relación | Entidad/Relación | Desde | Hasta |
|---|---|---|---|---|
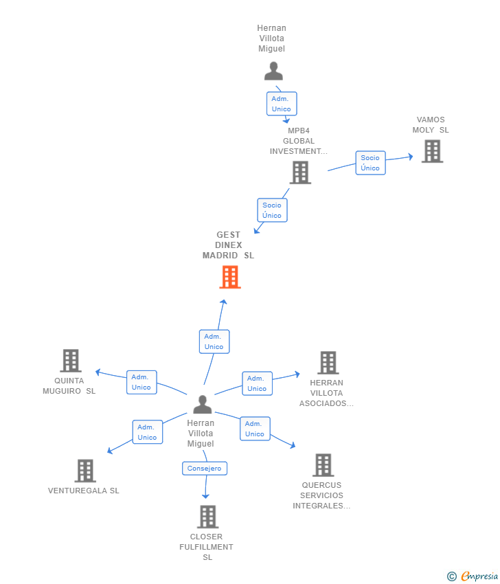
| MPB4 GLOBAL INVESTMENT SL | Socio Único | MPB4 GLOBAL INVESTMENT SL Socio Único | 13/02/2023 | |
| Herran Villota Miguel | Adm. Unico | Herran Villota Miguel Adm. Unico | 28/10/2022 | |
| Nalban Garcia Jose | Adm. Unico | Nalban Garcia Jose Adm. Unico | 18/06/2021 | 28/10/2022 |

Resumen cronológico de actos publicados en las ediciones digitales de Boletines Oficiales (BORME, BOE, BOPI) inscritos por GEST DINEX MADRID SL o en los que participa indirectamente.
Se constituye la empresa con fecha 18 de junio de 2021 mediante escritura pública. La empresa se crea con un capital social inicial de 3.000,00 Euros e inicia su actividad el 5 de mayo de 2021. El domicilio social en el momento de su constitución se establece en C/ ALBASANZ 14 BIS 3 D (MADRID). La empresa indica que su actividad es La compra, venta, arrendamiento, promoción y administración de toda suerte de edificaciones y de todo tipo de inmuebles, ya sean rústicos o urbanos, así como la construcción de obra nueva, promoción de viviendas, urbanización, parcelación, construcción y realización de obras con ellas relacionadas.
| Informe de Crédito | Informe Mercantil, Incidencias y Vinculaciones | Perfil Comercial de Empresa | |
| Capital social actual y evolución | ![]() | ![]() | ![]() |
| Información mercantil y comercial | ![]() | ![]() | ![]() Básica |
| Administradores y dirigentes | ![]() | ![]() Solo administradores | ![]() Solo dirigentes |
| Empresas relacionadas (accionistas, participadas,…) | ![]() | ![]() | ![]() |
| Incidencias judiciales y procedimientos concursales | ![]() | ![]() | ![]() |
| Impagos en el fichero RAI | ![]() | ![]() | ![]() |
| Impagos en el fichero Asnef Empresas | ![]() | ![]() | ![]() |
| Categoría crediticia y probabilidad de incumplimiento de pago | ![]() | ![]() | ![]() |
| Extracto del balance y cuenta de pérdidas y ganancias | ![]() | ![]() | ![]() |
| Ratios y magnitudes económico-financieras | ![]() | ![]() | ![]() |
| Acceder | Acceder | Acceder |
GEST DINEX MADRID SL inscrita en el Registro Mercantil de Madrid.
capital social de la empresa es de 3.000,00 euros.