C/ BEBRICIO 21 5º A (CALAHORRA). Ver mapa
1.- la sociedad tiene por objeto: la realización de toda clase de actividades, obres y servicios propios o relacionados con los negocios de: a) producción y venta de energía eléctrica obtenida a través del aprovechamiento de fuentes de energía renovables, como la solar. B) proyecto, ingeniería, des.. La sociedad tiene por objeto: 1.- la sociedad tiene por objeto: la realización de toda clase de actividades, obras y servicios propios o relacionados con los negocios de: a) producción y venta de energía eléctrica obtenida a través del aprovechamiento de fuentes de energía renovables, como la solar.
no disponible
16/12/2019
6 años
16.900,00 €
0.5M €
La Rioja
-
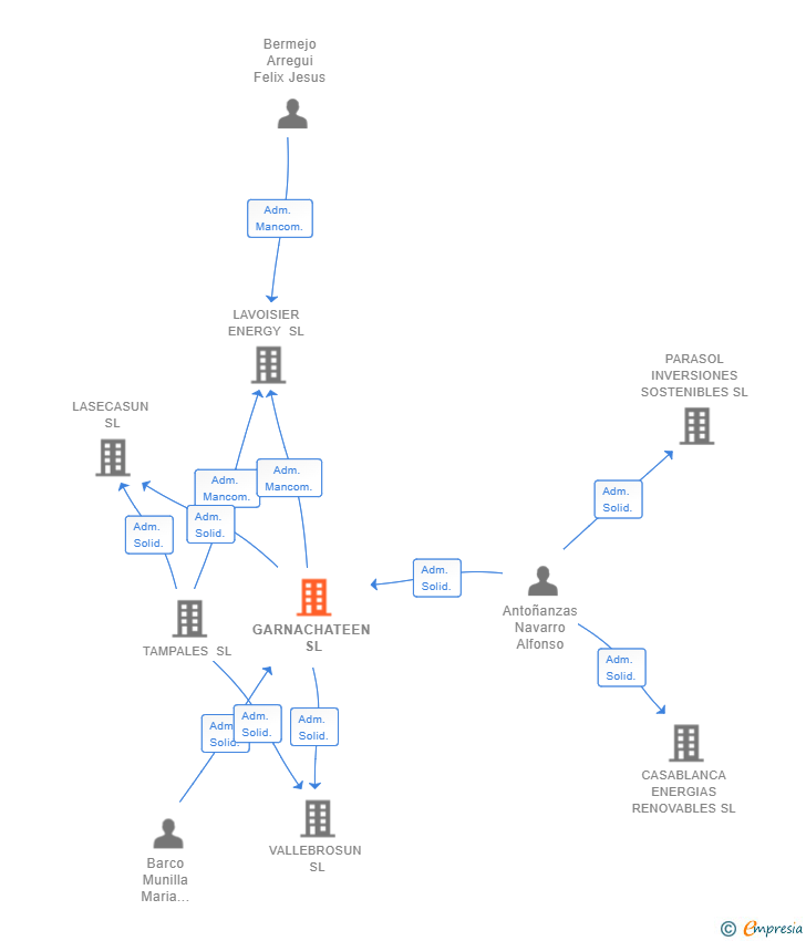
Administradores solidarios
Información sobre balances y cuentas de resultados de GARNACHATEEN SL depositados en el Registro Mercantil de La Rioja en los últimos ejercicios.
| Ejercicio Disponibilidad | 2019 3 horas | 2020 3 horas | 2021 Inmediata | 2022 Inmediata | Consultar en Axesor | |
| Consultar en Axesor | ||||||
| Entidad | Relación | Entidad/Relación | Desde | Hasta |
|---|---|---|---|---|
| Antoñanzas Navarro Alfonso | Adm. Solid. | Antoñanzas Navarro Alfonso Adm. Solid. | 17/01/2020 | |
| Barco Munilla Maria Susana | Adm. Solid. | Barco Munilla Maria Susana Adm. Solid. | 17/01/2020 |

Resumen cronológico de actos publicados en las ediciones digitales de Boletines Oficiales (BORME, BOE, BOPI) inscritos por GARNACHATEEN SL o en los que participa indirectamente.
El capital social de la empresa se incrementa en un 445.16 % (ampliación de 13.800 €). De esta forma, tras la ampliación la sociedad pasa de tener 3.100€ de capital social a 16.900€. Esta ampliación de capital fue inscrita en el Registro Mercantil con fecha 8 de julio de 2025.
| Capital social anterior: | 3.100 € |
| Aumento de capital: | 13.800 € |
| Capital social resultante: | 16.900 € |
| % incremento: | 445.16 % |
Traslado del domicilio social de la empresa situado en AVDA VALVANERA 5 2º IZ (CALAHORRA) siendo el nuevo domicilio situado en C/ BEBRICIO 21 5º A (CALAHORRA).
Se modifica parcialmente la actividad de la sociedad. Las nuevas actividades que se incluyen en el objeto social de la sociedad son:
La sociedad tiene por objeto: 1.- la sociedad tiene por objeto: la realización de toda clase de actividades, obras y servicios propios o relacionados con los negocios de: a) producción y venta de energía eléctrica obtenida a través del aprovechamiento de fuentes de energía renovables, como la solar
Publicación en el BORME de los siguientes nombramientos:
| Administradores Mancomunados |
|
Publicación en el BORME de los siguientes nombramientos:
| Administradores Solidarios |
|
Publicación en el BORME de los siguientes nombramientos:
| Administradores Solidarios |
|
Se constituye la empresa con fecha 17 de enero de 2020 mediante escritura pública. La empresa se crea con un capital social inicial de 3.100,00 Euros e inicia su actividad el 16 de diciembre de 2019. El domicilio social en el momento de su constitución se establece en AVDA VALVANERA 5 2º IZ (CALAHORRA). La empresa indica que su actividad es 1.- La sociedad tiene por objeto: La realización de toda clase de actividades, obres y servicios propios o relacionados con los negocios de: a) Producción y venta de energía eléctrica obtenida a través del aprovechamiento de fuentes de energía renovables, como la solar. b) Proyecto, ingeniería, des.
Publicación en el BORME de los siguientes nombramientos:
| Administradores Solidarios |
| Informe axesor 360º | Informe de Crédito | Perfil Comercial de Empresa | |
| Importe de ventas y número de empleados | ![]() | ![]() | ![]() |
| Información mercantil y comercial | ![]() Completa | ![]() Completa | ![]() Básica |
| Administradores y dirigentes | ![]() | ![]() | ![]() Solo dirigentes |
| Empresas relacionadas (accionistas, participadas,…) | ![]() | ![]() | ![]() |
| Categoría crediticia y probabilidad de incumplimiento de pago | ![]() | ![]() | ![]() |
| Impagos (RAI y Asnef Empresas) e incidencias judiciales | ![]() | ![]() | ![]() |
| Balance y cuenta de pérdidas y ganancias | ![]() Completo | ![]() Extracto | ![]() |
| Ratios y magnitudes económico-financieras | ![]() Completo | ![]() Extracto | ![]() |
| Representación gráfica de empresas relacionadas | ![]() | ![]() | ![]() |
| Comparativa del balance con la media del sector | ![]() | ![]() | ![]() |
| Estado de flujos de efectivo y de cambios en el patrimonio neto | ![]() | ![]() | ![]() |
| Fuentes de financiación y avales | ![]() | ![]() | ![]() |
| Subvenciones, concursos/subastas públicas y marcas | ![]() | ![]() | ![]() |
| Acceder | Acceder | Acceder |
GARNACHATEEN SL inscrita en el Registro Mercantil de La Rioja.
capital social de la empresa es de 16.900,00 euros y tiene una facturación anual inferior a 500.000 euros.