C/ POSTAS 70 - C.P. 41720 (PALACIOS Y VILLAFRANCA (LOS). Ver mapa
1.- construcción, instalaciones y mantenimiento. 2-. Comercio al por mayor. Distribución comercial.- 3.- actividades inmobiliarias. 4.- turismo, hostelería y restauración. 5.- prestación de servicios. Actividades de gestión y administración
no disponible
10/08/2017
9 años
3.000,00 €
0.5M €
Sevilla
Administrador único
Información sobre balances y cuentas de resultados de GARCAM ACTIVOS SL depositados en el Registro Mercantil de Sevilla en los últimos ejercicios.
| Ejercicio Disponibilidad | 2019 3 horas | 2020 3 horas | 2021 3 horas | 2022 3 horas | Consultar en Axesor | |
| Consultar en Axesor | ||||||
| Entidad | Relación | Entidad/Relación | Desde | Hasta |
|---|---|---|---|---|
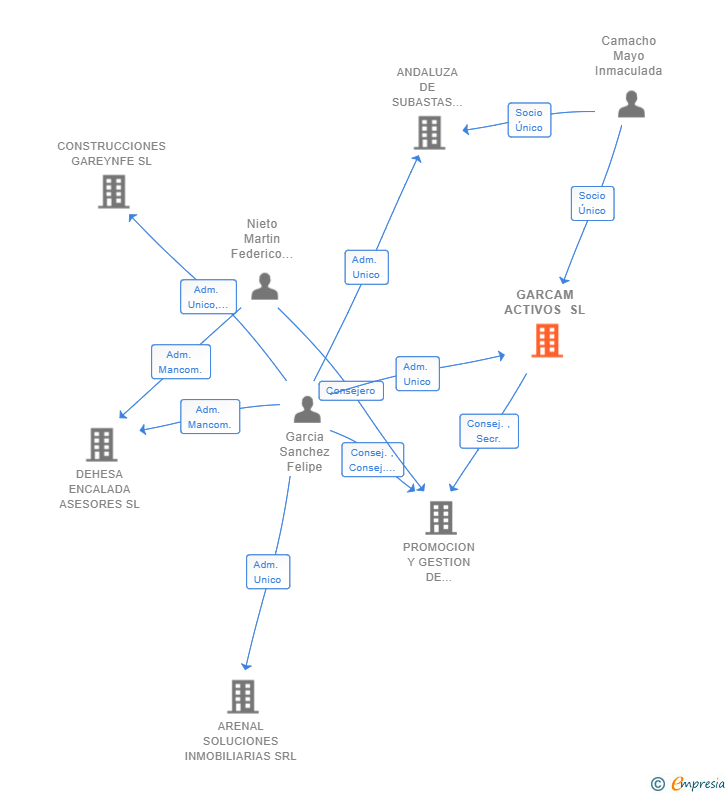
| Garcia Sanchez Felipe | Adm. Unico | Garcia Sanchez Felipe Adm. Unico | 31/10/2017 | |
| Camacho Mayo Inmaculada | Adm. Unico | Camacho Mayo Inmaculada Adm. Unico | 10/08/2017 | 31/10/2017 |
| Camacho Mayo Inmaculada | Socio Único | Camacho Mayo Inmaculada Socio Único | 10/08/2017 |

Resumen cronológico de actos publicados en las ediciones digitales de Boletines Oficiales (BORME, BOE, BOPI) inscritos por GARCAM ACTIVOS SL o en los que participa indirectamente.
Publicación en el BORME de los siguientes nombramientos:
| Presidente | |
| Consejero |
|
| Secretario |
|
| Consejero Delegado |
| Artículo de los estatutos: 4. Domicilio social y web corporativa.-. |
Traslado del domicilio social de la empresa situado en C/ ANDRES BERNALDEZ 24 - CP 41.720 (PALACIOS Y VILLAFRANCA (LOS) siendo el nuevo domicilio situado en C/ POSTAS 70 - C.P. 41720 (PALACIOS Y VILLAFRANCA (LOS).
Se constituye la empresa con fecha 10 de agosto de 2017 mediante escritura pública. La empresa se crea con un capital social inicial de 3.000,00 Euros e inicia su actividad el 10 de agosto de 2017. El domicilio social en el momento de su constitución se establece en C/ ANDRES BERNALDEZ 24 - CP 41.720 (PALACIOS Y VILLAFRANCA (LOS). La empresa indica que su actividad es 1.- Construcción, instalaciones y mantenimiento. 2-. Comercio al por mayor. Distribución comercial.- 3.- Actividades inmobiliarias. 4.- Turismo, hostelería y restauración. 5.- Prestación de servicios. Actividades de gestión y administración.
| Informe axesor 360º | Informe de Crédito | Perfil Comercial de Empresa | |
| Importe de ventas y número de empleados | ![]() | ![]() | ![]() |
| Información mercantil y comercial | ![]() Completa | ![]() Completa | ![]() Básica |
| Administradores y dirigentes | ![]() | ![]() | ![]() Solo dirigentes |
| Empresas relacionadas (accionistas, participadas,…) | ![]() | ![]() | ![]() |
| Categoría crediticia y probabilidad de incumplimiento de pago | ![]() | ![]() | ![]() |
| Impagos (RAI y Asnef Empresas) e incidencias judiciales | ![]() | ![]() | ![]() |
| Balance y cuenta de pérdidas y ganancias | ![]() Completo | ![]() Extracto | ![]() |
| Ratios y magnitudes económico-financieras | ![]() Completo | ![]() Extracto | ![]() |
| Representación gráfica de empresas relacionadas | ![]() | ![]() | ![]() |
| Comparativa del balance con la media del sector | ![]() | ![]() | ![]() |
| Estado de flujos de efectivo y de cambios en el patrimonio neto | ![]() | ![]() | ![]() |
| Fuentes de financiación y avales | ![]() | ![]() | ![]() |
| Subvenciones, concursos/subastas públicas y marcas | ![]() | ![]() | ![]() |
| Acceder | Acceder | Acceder |
GARCAM ACTIVOS SL inscrita en el Registro Mercantil de Sevilla.
capital social de la empresa es de 3.000,00 euros y tiene una facturación anual entre 500.000 y 1.000.000 euros.
GARCAM ACTIVOS SL tiene 1 cargos directivos en activo y 1 cargos directivos históricos.