C/ CARABAÑA 27 - POLIGONO INDUSTRIAL VENTORRO DEL (ALCORCON). Ver mapa
Dirigir y gestionar la participacion de la sociedad en el capital de otras entidades mediante la correspondiente organizacion de medios personales y materiales, pudiendo cuando la participacion lo permita, ejercer la ...
no disponible
08/01/2020
6 años
3.000,00 €
-
Barcelona
-
Administradores solidarios
Información sobre balances y cuentas de resultados de GALCA MERIDIAN SL depositados en el Registro Mercantil de Barcelona en los últimos ejercicios.
| Ejercicio Disponibilidad | 2019 3 horas | 2020 3 horas | 2021 3 horas | 2022 3 horas | Consultar en Axesor | |
| Consultar en Axesor | ||||||
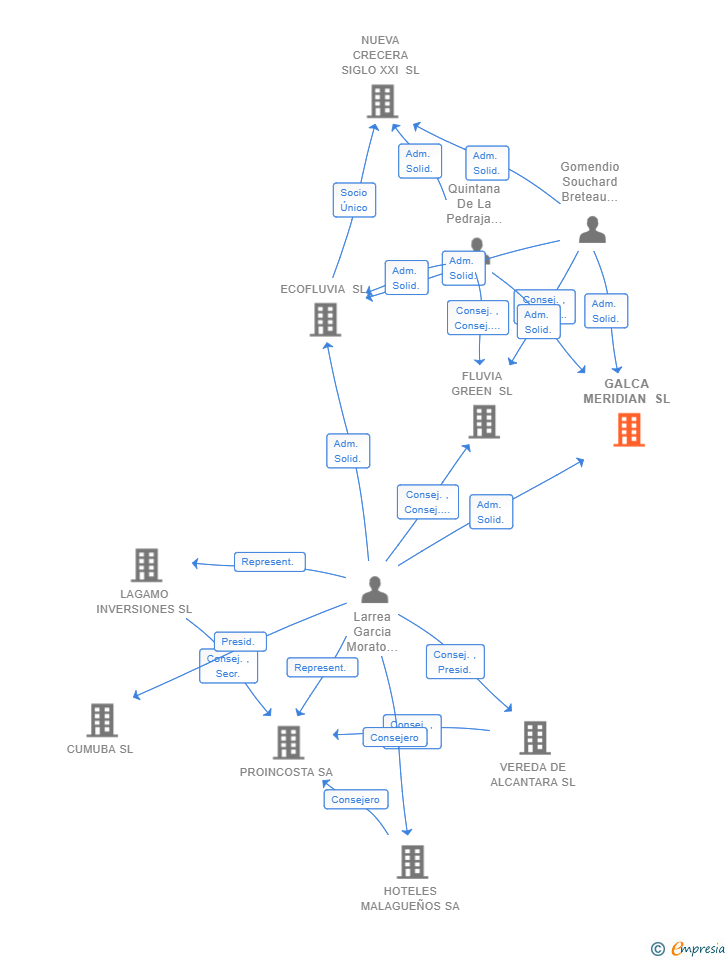
| Entidad | Relación | Entidad/Relación | Desde | Hasta |
|---|---|---|---|---|
| Larrea Garcia Morato Javier Maria | Adm. Solid. | Larrea Garcia Morato Javier Maria Adm. Solid. | 07/11/2024 | |
| Quintana De La Pedraja Javier | Adm. Solid. | Quintana De La Pedraja Javier Adm. Solid. | 10/05/2021 | 07/11/2024 |
| Larrea Garcia Morato Javier | Adm. Solid. | Larrea Garcia Morato Javier Adm. Solid. | 10/05/2021 | 07/11/2024 |
| Gomendio Souchard Breteau Javier Gonzalo | Adm. Solid. | Gomendio Souchard Breteau Javier Gonzalo Adm. Solid. | 10/05/2021 | |
| Krzysztof Guzowski | Adm. Unico | Krzysztof Guzowski Adm. Unico | 22/09/2020 | 10/05/2021 |
| Pons Serraclara Raul | Adm. Unico | Pons Serraclara Raul Adm. Unico | 23/01/2020 | 22/09/2020 |

Resumen cronológico de actos publicados en las ediciones digitales de Boletines Oficiales (BORME, BOE, BOPI) inscritos por GALCA MERIDIAN SL o en los que participa indirectamente.
Publicación en el BORME de los siguientes ceses-dimisiones:
| Administradores Solidarios |
Publicación en el BORME de los siguientes nombramientos:
| Administradores Solidarios |
| Artículo de los estatutos: 3. |
Traslado del domicilio social de la empresa situado en CL IRADIER Num.21 (BARCELONA) siendo el nuevo domicilio situado en C/ CARABAÑA 27 - POLIGONO INDUSTRIAL VENTORRO DEL (ALCORCON).
Publicación en el BORME de los siguientes nombramientos:
| Administradores Solidarios |
DECLARACION DE UNIPERSONALIDAD, SOCIO UNICO: GREEN CLEAN SPOLKA, Z OO.
Traslado del domicilio social de la empresa situado en CL ENRIQUE GRANADOS NUM.111 P.6 PTA.2 (BARCELONA) siendo el nuevo domicilio situado en CL IRADIER Num.21 (BARCELONA).
La sociedad cambia su actividad pasando a ser la nueva actividad o actividades de la empresa:
Dirigir y gestionar la participacion de la sociedad en el capital de otras entidades mediante la correspondiente organizacion de medios personales y materiales, pudiendo cuando la participacion lo permita, ejercer la ..
El anterior objeto social de la sociedad era el siguiente:
Dirigir y gestionar la participacion de la sociedad en el capital de otras entidades mediante la correspondiente organizacion de medios personales y materiales, pudiendo cuando la participacion lo permita, ejercer la ..
Se constituye la empresa con fecha 23 de enero de 2020 mediante escritura pública. La empresa se crea con un capital social inicial de 3.000,00 Euros e inicia su actividad el 8 de enero de 2020. El domicilio social en el momento de su constitución se establece en CL ENRIQUE GRANADOS NUM.111 P.6 PTA.2 (BARCELONA). La empresa indica que su actividad es COMPRAVENTA DE FINCAS RUSTICAS Y URBANAS, PARCELACION, URBANIZACION, PROMOCION Y CONSTRUCCION Y DEMAS OPERACIONES PROPIAS DE CARACTER INMOBILIARIO CONSECUENTES O COMPLEMENTARIAS DE AQUELLAS.
| Informe de Crédito | Informe Mercantil, Incidencias y Vinculaciones | Perfil Comercial de Empresa | |
| Capital social actual y evolución | ![]() | ![]() | ![]() |
| Información mercantil y comercial | ![]() | ![]() | ![]() Básica |
| Administradores y dirigentes | ![]() | ![]() Solo administradores | ![]() Solo dirigentes |
| Empresas relacionadas (accionistas, participadas,…) | ![]() | ![]() | ![]() |
| Incidencias judiciales y procedimientos concursales | ![]() | ![]() | ![]() |
| Impagos en el fichero RAI | ![]() | ![]() | ![]() |
| Impagos en el fichero Asnef Empresas | ![]() | ![]() | ![]() |
| Categoría crediticia y probabilidad de incumplimiento de pago | ![]() | ![]() | ![]() |
| Extracto del balance y cuenta de pérdidas y ganancias | ![]() | ![]() | ![]() |
| Ratios y magnitudes económico-financieras | ![]() | ![]() | ![]() |
| Acceder | Acceder | Acceder |
GALCA MERIDIAN SL inscrita en el Registro Mercantil de Barcelona.
capital social de la empresa es de 3.000,00 euros.