C/ VELAZQUEZ 110 (MADRID). Ver mapa
La realización de todo tipo de operaciones de compraventa sobre cualesquiera tipos de activos, tanto mobiliarios como inmobiliarios.
no disponible
10/10/2023
2 años
5.000,00 €
-
Madrid
-
Consejo de administración
| Entidad | Relación | Entidad/Relación | Desde | Hasta |
|---|---|---|---|---|
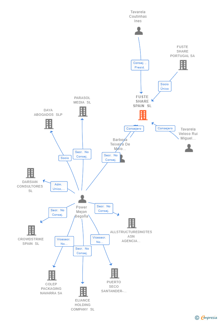
| Tavarela Coutinhas Ines | Consej. Del. Mancom. | Tavarela Coutinhas Ines Consej. Del. Mancom. | 22/02/2024 | |
| Barbosa Teixeira De Melo Duarte | Consej. Del. Mancom. | Barbosa Teixeira De Melo Duarte Consej. Del. Mancom. | 22/02/2024 | |
| Tavarela Veloso Rui Miguel Aniceto | Consej. Del. Mancom. | Tavarela Veloso Rui Miguel Aniceto Consej. Del. Mancom. | 22/02/2024 | |
| Tavarela Coutinhas Ines | Presid. | Tavarela Coutinhas Ines Presid. | 27/11/2023 | |
| Power Mejon Begoña | Secr. No Consej. | Power Mejon Begoña Secr. No Consej. | 27/11/2023 | |
| FUSTE SHARE PORTUGAL SA | Socio Único | FUSTE SHARE PORTUGAL SA Socio Único | 15/11/2023 | |
| Tavarela Veloso Rui Miguel Aniceto | Consej. | Tavarela Veloso Rui Miguel Aniceto Consej. | 15/11/2023 | |
| Barbosa Teixeira De Melo Duarte | Consej. | Barbosa Teixeira De Melo Duarte Consej. | 15/11/2023 | |
| Tavarela Coutinhas Ines | Consej. | Tavarela Coutinhas Ines Consej. | 15/11/2023 |

Resumen cronológico de actos publicados en las ediciones digitales de Boletines Oficiales (BORME, BOE, BOPI) inscritos por FUSTE SHARE SPAIN SL o en los que participa indirectamente.
Escisión parcial de la Sociedad portuguesa CENTRAL DE COMPRAS FUSTE SA, segregando parte de su patrimonio con transmisión en bloque a la Sociedad beneficiaria FUSTE SHARE SPAIN SL.-
Publicación en el BORME de los siguientes nombramientos:
| Consejeros Delegados Mancomunados |
Traslado del domicilio social de la empresa situado en C/ VELAZQUEZ 90/1º (MADRID) siendo el nuevo domicilio situado en C/ VELAZQUEZ 110 (MADRID).
Publicación en el BORME de los siguientes nombramientos:
| Presidente | |
| Secretario No Consejero |
Se constituye la empresa con fecha 15 de noviembre de 2023 mediante escritura pública. La empresa se crea con un capital social inicial de 5.000,00 Euros e inicia su actividad el 10 de octubre de 2023. El domicilio social en el momento de su constitución se establece en C/ VELAZQUEZ 90/1º (MADRID). La empresa indica que su actividad es La realización de todo tipo de operaciones de compraventa sobre cualesquiera tipos de activos, tanto mobiliarios como inmobiliarios.
Publicación en el BORME de los siguientes nombramientos:
| Consejeros |
| Informe de Crédito | Informe Mercantil, Incidencias y Vinculaciones | Perfil Comercial de Empresa | |
| Capital social actual y evolución | ![]() | ![]() | ![]() |
| Información mercantil y comercial | ![]() | ![]() | ![]() Básica |
| Administradores y dirigentes | ![]() | ![]() Solo administradores | ![]() Solo dirigentes |
| Empresas relacionadas (accionistas, participadas,…) | ![]() | ![]() | ![]() |
| Incidencias judiciales y procedimientos concursales | ![]() | ![]() | ![]() |
| Impagos en el fichero RAI | ![]() | ![]() | ![]() |
| Impagos en el fichero Asnef Empresas | ![]() | ![]() | ![]() |
| Categoría crediticia y probabilidad de incumplimiento de pago | ![]() | ![]() | ![]() |
| Extracto del balance y cuenta de pérdidas y ganancias | ![]() | ![]() | ![]() |
| Ratios y magnitudes económico-financieras | ![]() | ![]() | ![]() |
| Acceder | Acceder | Acceder |
FUSTE SHARE SPAIN SL inscrita en el Registro Mercantil de Madrid.
capital social de la empresa es de 5.000,00 euros.