C/ MODESTO HERNANDEZ GONZALEZ 1 - LOCAL F, LAS CHA (SAN MIGUEL DE ABONA). Ver mapa
Objeto.- la sociedad tendrá por objeto las siguientes actividades: actividad principal.- comercio al por menor en establecimiento no especializado (cnae 4719). Limpieza general de edificios. Construcción, instalaciones y mantenimiento. Comercio al por mayor y al por menor. Distribución comercial. Im.
no disponible
14/01/2019
7 años
3.300,00 €
0.5M €
Santa Cruz de Tenerife
-
Administradores solidarios
EXPLOTACIONES COMERCIALES MINIGOOD SL
Información sobre balances y cuentas de resultados de FUN LIFE CANARIAS SL depositados en el Registro Mercantil de Santa Cruz de Tenerife en los últimos ejercicios.
| Ejercicio Disponibilidad | 2019 3 horas | 2020 3 horas | 2021 3 horas | 2022 3 horas | Consultar en Axesor | |
| Consultar en Axesor | ||||||
| Entidad | Relación | Entidad/Relación | Desde | Hasta |
|---|---|---|---|---|
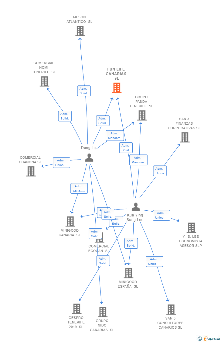
| Kua Ying Sung Lee | Adm. Solid. | Kua Ying Sung Lee Adm. Solid. | 24/01/2019 | |
| Dong Ju | Adm. Solid. | Dong Ju Adm. Solid. | 24/01/2019 |


Resumen cronológico de actos publicados en las ediciones digitales de Boletines Oficiales (BORME, BOE, BOPI) inscritos por FUN LIFE CANARIAS SL o en los que participa indirectamente.
La sociedad cambia su denominación social EXPLOTACIONES COMERCIALES MINIGOOD SL a la denominación FUN LIFE CANARIAS SL
Se constituye la empresa con fecha 24 de enero de 2019 mediante escritura pública. La empresa se crea con un capital social inicial de 3.300,00 Euros e inicia su actividad el 14 de enero de 2019. El domicilio social en el momento de su constitución se establece en C/ MODESTO HERNANDEZ GONZALEZ 1 - LOCAL F, LAS CHA (SAN MIGUEL DE ABONA). La empresa indica que su actividad es Objeto.- La sociedad tendrá por objeto las siguientes actividades: ACTIVIDAD PRINCIPAL.- Comercio al por menor en establecimiento no especializado (CNAE 4719). Limpieza general de edificios. Construcción, instalaciones y mantenimiento. Comercio al por mayor y al por menor. Distribución comercial. Im.
Publicación en el BORME de los siguientes nombramientos:
| Administradores Solidarios |
| Informe de Crédito | Informe Mercantil, Incidencias y Vinculaciones | Perfil Comercial de Empresa | |
| Capital social actual y evolución | ![]() | ![]() | ![]() |
| Información mercantil y comercial | ![]() | ![]() | ![]() Básica |
| Administradores y dirigentes | ![]() | ![]() Solo administradores | ![]() Solo dirigentes |
| Empresas relacionadas (accionistas, participadas,…) | ![]() | ![]() | ![]() |
| Incidencias judiciales y procedimientos concursales | ![]() | ![]() | ![]() |
| Impagos en el fichero RAI | ![]() | ![]() | ![]() |
| Impagos en el fichero Asnef Empresas | ![]() | ![]() | ![]() |
| Categoría crediticia y probabilidad de incumplimiento de pago | ![]() | ![]() | ![]() |
| Extracto del balance y cuenta de pérdidas y ganancias | ![]() | ![]() | ![]() |
| Ratios y magnitudes económico-financieras | ![]() | ![]() | ![]() |
| Acceder | Acceder | Acceder |
FUN LIFE CANARIAS SL anteriormente denominada EXPLOTACIONES COMERCIALES MINIGOOD SL inscrita en el Registro Mercantil de Santa Cruz de Tenerife.
capital social de la empresa es de 3.300,00 euros y tiene una facturación anual inferior a 500.000 euros.