PASEO MARITIMO REY DE ESPAÑA 45 (FUENGIROLA). Ver mapa
Actividad principal cnae: intermediarios del comercio (cnae 4619). Otras actividades: industria textil (cnae 13). Confeccion de prendas de vestir (cnae 14). Artes graficas y reproduccion de soportes grabados (cnae 18), etc.
no disponible
21/02/2023
3 años
3.000,00 €
-
Barcelona
-
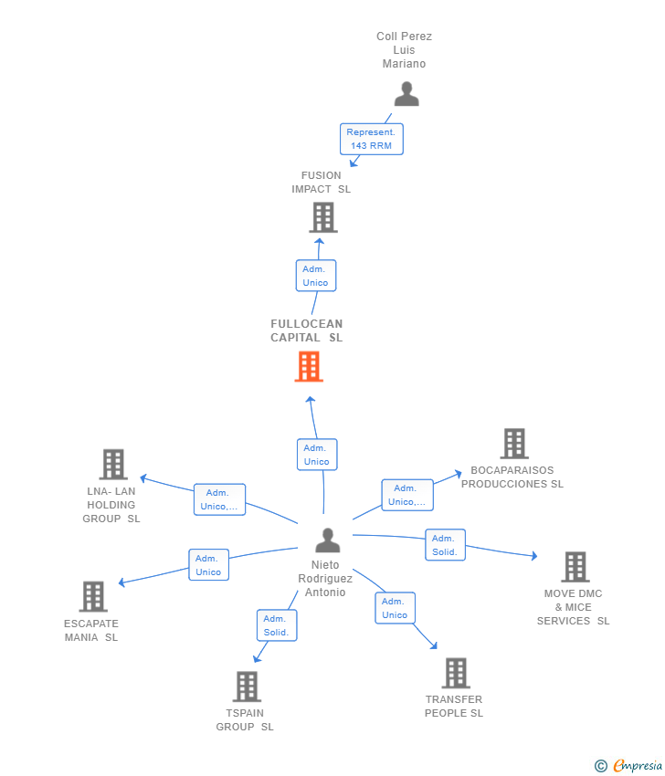
Administrador único
| Entidad | Relación | Entidad/Relación | Desde | Hasta |
|---|---|---|---|---|
| Nieto Rodriguez Antonio | Adm. Unico | Nieto Rodriguez Antonio Adm. Unico | 28/12/2023 | |
| Coll Perez Luis Mariano | Adm. Unico | Coll Perez Luis Mariano Adm. Unico | 14/11/2023 | 28/12/2023 |
| Taulero Rodriguez Jose | Adm. Unico | Taulero Rodriguez Jose Adm. Unico | 07/03/2023 | 14/11/2023 |

Resumen cronológico de actos publicados en las ediciones digitales de Boletines Oficiales (BORME, BOE, BOPI) inscritos por FULLOCEAN CAPITAL SL o en los que participa indirectamente.
Traslado del domicilio social de la empresa situado en CL PAU CLARIS NUM.147 P.3 PTA.1 (BARCELONA) siendo el nuevo domicilio situado en PASEO MARITIMO REY DE ESPAÑA 45 (FUENGIROLA).
Publicación en el BORME de los siguientes nombramientos:
| Administrador Único |
|
| Representante 143 RRM |
Se constituye la empresa con fecha 7 de marzo de 2023 mediante escritura pública. La empresa se crea con un capital social inicial de 3.000,00 Euros e inicia su actividad el 21 de febrero de 2023. El domicilio social en el momento de su constitución se establece en CL PAU CLARIS NUM.147 P.3 PTA.1 (BARCELONA). La empresa indica que su actividad es ACTIVIDAD PRINCIPAL CNAE: INTERMEDIARIOS DEL COMERCIO (CNAE 4619). OTRAS ACTIVIDADES: INDUSTRIA TEXTIL (CNAE 13). CONFECCION DE PRENDAS DE VESTIR (CNAE 14). ARTES GRAFICAS Y REPRODUCCION DE SOPORTES GRABADOS (CNAE 18), ETC.
| Informe de Crédito | Informe Mercantil, Incidencias y Vinculaciones | Perfil Comercial de Empresa | |
| Capital social actual y evolución | ![]() | ![]() | ![]() |
| Información mercantil y comercial | ![]() | ![]() | ![]() Básica |
| Administradores y dirigentes | ![]() | ![]() Solo administradores | ![]() Solo dirigentes |
| Empresas relacionadas (accionistas, participadas,…) | ![]() | ![]() | ![]() |
| Incidencias judiciales y procedimientos concursales | ![]() | ![]() | ![]() |
| Impagos en el fichero RAI | ![]() | ![]() | ![]() |
| Impagos en el fichero Asnef Empresas | ![]() | ![]() | ![]() |
| Categoría crediticia y probabilidad de incumplimiento de pago | ![]() | ![]() | ![]() |
| Extracto del balance y cuenta de pérdidas y ganancias | ![]() | ![]() | ![]() |
| Ratios y magnitudes económico-financieras | ![]() | ![]() | ![]() |
| Acceder | Acceder | Acceder |
FULLOCEAN CAPITAL SL inscrita en el Registro Mercantil de Barcelona.
capital social de la empresa es de 3.000,00 euros.