LA EXPLOTACION INDUSTRIAL Y COMERCIAL DE TODAS LAS ACTIVIDADES RELACIONADAS CON PRODUCTOS DESTINADOS A CONSUMO HUMANO O ANIMAL, SU PRODUCCION, TRANSFORMACION, ALMACENAMIENTO, TRANSPORTE, DISTRIBUCION, COMERCIALIZACION, C
CNAE 5210 - Depósito y almacenamiento
A36180917
20/11/1992
23 años
(Extinguida el 16/11/2015)
-
2.5M €
Pontevedra
25
Información sobre balances y cuentas de resultados de FRIGODIS SA depositados en el Registro Mercantil de Pontevedra en los últimos ejercicios.
| Ejercicio Disponibilidad | Consultar en Axesor | |||||
| Consultar en Axesor | ||||||




Resumen cronológico de actos publicados en las ediciones digitales de Boletines Oficiales (BORME, BOE, BOPI) inscritos por FRIGODIS SA o en los que participa indirectamente.
Se disuelve la sociedad por fusión.
El 16 de noviembre de 2015 se inscribe en el Registro Mercantil la extinción de la sociedad, dejando de ser sujeto de derechos y obligaciones.
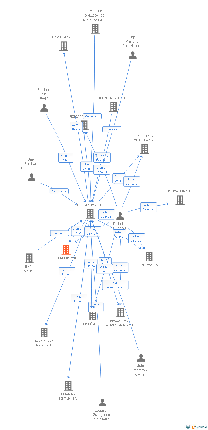
Con fecha 16 de noviembre de 2015, las sociedades FRICATAMAR SL, , FRIVIPESCA CHAPELA SA, , PESCANOVA ALIMENTACION SA, , FRIGODIS SA, , PESCAFINA SA, , PESCAFRESCA SA, , BAJAMAR SEPTIMA SA, , PESCAFINA BACALAO SA y FRINOVA SA han sido absorbidas por la sociedad PESCANOVA SA .
D. José Luís Gutiérrez Martín, Secretario Judicial, Juzgado de lo Mercantil n.º 1 de Pontevedra, anuncia:
1. Que en la Sección V Convenio 229/2014, en el que figura como concursado Frigodis, S.A., con CIF A-36180917, se ha dictado el día 11/6/2015, sentencia,... Ver más
| Empresa |
|
Anuncio de fusión y doble segregación
De conformidad con lo dispuesto en el artículo 43 de la Ley 3/2009 sobre Modificaciones Estructurales de las Sociedades Mercantiles (la "LME"), se hace público que las juntas generales de accionistas de Pescanova, S.A. y ... Ver más
Con fecha 19/08/2015 se ha insertado en la pagina web corporativa de la sociedad Frigodis, S.A.U. - "www.frigodis.es "- de conformidad con el artículo 32 de la Ley 3/2009, de 3 de abril, sobre modificaciones estructurales de las sociedades mercantiles, el proyecto de fusión y doble segregación aprobado por su Administradora única, la entidad Pescanova, S.A.
| Procedimiento concursal | 229/2014 |
| FIRME | Si, |
| Fecha de resolución | 11/06/2015 |
| Descripcion | Sentencia de aprobación del convenio |
| Juzgado | num. 1 JUZGADO DE LO MERCANTIL DE PONTEVEDRA |
| Procedimiento concursal | 229/2014 |
| Fecha de resolución | 17/07/2014 |
| Descripcion | Revocación de administradores concursales |
| Juzgado | num. 1 JUZGADO DE LO MERCANTIL DE PONTEVEDRA |
| Adm. Concurs. | Deloitte Advisory Sl |
Publicación en el BORME de los siguientes revocaciones:
| Apoderados Solidarios |
| Procedimiento concursal | 229/2014. |
| FIRME | No, |
| Fecha de resolución | 17/07/2014 |
| Descripcion | Auto de declaración de concurso. Voluntario. |
| Juzgado | num. 1 JUZGADO DE LO MERCANTIL DE PONTEVEDRA. |
| Procedimiento concursal | 229/2014. |
| Fecha de resolución | 17/07/2014 |
| Descripcion | Nombramiento de administradores. |
| Juzgado | num. 1 JUZGADO DE LO MERCANTIL DE PONTEVEDRA. |
| Adm. Concurs. | Deloitte Advisory Sl |
| Procedimiento concursal | 229/2014. |
| FIRME | No, |
| Fecha de resolución | 17/07/2014 |
| Descripcion | Resoluciones acordando la intervención o suspensión de las factultades de administración y disposición del concursado. |
| Juzgado | num. 1 JUZGADO DE LO MERCANTIL DE PONTEVEDRA. |
Publicación en el BORME de los siguientes nombramientos:
| Apoderados Solidarios |
Publicación en el BORME de los siguientes ceses-dimisiones:
| Presidente | |
| Consejeros | |
| Secretario |
| Nuevo órgano social | Administrador único |
Modificar los estatutos sociales para adaptarlos a la Ley de Sociedades de Capital, refundiéndoloes en un nuevo texto, sin que ello suponga modificar, la denominación social, el objeto social, la duración y el domicilio social.
Publicación en el BORME de los siguientes ceses-dimisiones:
| Presidente | |
| Consejeros |
|
| Consejero | |
| Secretario | |
| Consejero Delegado |
|
| Representantes |
| Informe axesor 360º | Informe de Crédito | Perfil Comercial de Empresa | |
| Importe de ventas y número de empleados | ![]() | ![]() | ![]() |
| Información mercantil y comercial | ![]() Completa | ![]() Completa | ![]() Básica |
| Administradores y dirigentes | ![]() | ![]() | ![]() Solo dirigentes |
| Empresas relacionadas (accionistas, participadas,…) | ![]() | ![]() | ![]() |
| Categoría crediticia y probabilidad de incumplimiento de pago | ![]() | ![]() | ![]() |
| Impagos (RAI y Asnef Empresas) e incidencias judiciales | ![]() | ![]() | ![]() |
| Balance y cuenta de pérdidas y ganancias | ![]() Completo | ![]() Extracto | ![]() |
| Ratios y magnitudes económico-financieras | ![]() Completo | ![]() Extracto | ![]() |
| Representación gráfica de empresas relacionadas | ![]() | ![]() | ![]() |
| Comparativa del balance con la media del sector | ![]() | ![]() | ![]() |
| Estado de flujos de efectivo y de cambios en el patrimonio neto | ![]() | ![]() | ![]() |
| Fuentes de financiación y avales | ![]() | ![]() | ![]() |
| Subvenciones, concursos/subastas públicas y marcas | ![]() | ![]() | ![]() |
| Acceder | Acceder | Acceder |
FRIGODIS SA fué una empresa constituida el 20/11/1992 y extinguida el 16/11/2015 inscrita en el Registro Mercantil de Pontevedra. y con domicilio en RedondelaSu clasificación nacional de actividades económicas era Depósito y almacenamiento.
La empresa tenia un rango de facturación anual superior a 2.500.000 euros.
FRIGODIS SA tiene 0 cargos directivos en activo y 19 cargos directivos históricos.
La empresa está auditada por ERNST & YOUNG SL.