Adquisicion, tenencia,disfrute, y enajenacion de toda clase de valores mobiliarios, cotizados en bolsa o no, siempre que no se incida en operaciones reguladas por legislacion especial.Etc.
CNAE 6910 - Actividades jurídicas
no disponible
-
-
(Extinguida el 04/02/2019)
-
0.5M €
Barcelona
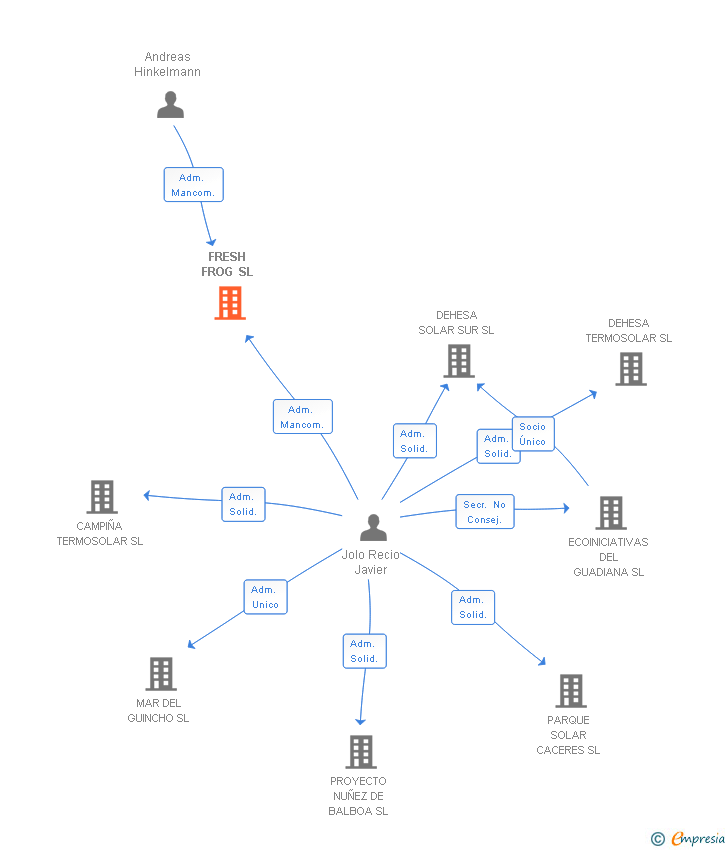
Administradores mancomunados
BCN COMPONENT EXPORT SA, MOLON BALE SL
Información sobre balances y cuentas de resultados de FRESH FROG SL depositados en el Registro Mercantil de Barcelona en los últimos ejercicios.
| Ejercicio Disponibilidad | Consultar en Axesor | |||||
| Consultar en Axesor | ||||||
| Entidad | Relación | Entidad/Relación | Desde | Hasta |
|---|---|---|---|---|
| Jolo Recio Javier | Liq. Mancom. | Jolo Recio Javier Liq. Mancom. | 04/02/2019 | 04/02/2019 |
| Andreas Hinkelmann | Liq. Mancom. | Andreas Hinkelmann Liq. Mancom. | 04/02/2019 | 04/02/2019 |
| Jolo Recio Javier | Adm. Mancom. | Jolo Recio Javier Adm. Mancom. | 26/08/2014 | 04/02/2019 |
| Andreas Hinkelmann | Adm. Mancom. | Andreas Hinkelmann Adm. Mancom. | 26/08/2014 | 04/02/2019 |
| Andreas Hinkelmann | Adm. Solid. | Andreas Hinkelmann Adm. Solid. | 01/04/2010 | 26/08/2014 |
| Jolo Recio Javier | Adm. Solid. | Jolo Recio Javier Adm. Solid. | 01/04/2010 | 26/08/2014 |
| Andreas Hinkelmann | Adm. Unico | Andreas Hinkelmann Adm. Unico | 01/04/2010 |

Resumen cronológico de actos publicados en las ediciones digitales de Boletines Oficiales (BORME, BOE, BOPI) inscritos por FRESH FROG SL o en los que participa indirectamente.
Publicación en el BORME de los siguientes revocaciones:
| Administradores Mancomunados | |
| Liquidadores Mancomunados |
Publicación en el BORME de los siguientes nombramientos:
| Liquidadores Mancomunados |
Publicación en el BORME de los siguientes revocaciones:
| Administradores Solidarios |
Publicación en el BORME de los siguientes nombramientos:
| Administradores Mancomunados |
La sociedad cambia su denominación social MOLON BALE SL a la denominación FRESH FROG SL
Publicación en el BORME de los siguientes revocaciones:
| Administradores Solidarios |
Publicación en el BORME de los siguientes nombramientos:
| Administradores Solidarios |
Traslado del domicilio social de la empresa situado en CL CONSEJO DE CIENTO Num.471 ESC.B P.EN PTA.1 (BARCELONA). siendo el nuevo domicilio situado en CL BALMES Num.26 P.3 PTA.1 (BARCELONA)..
La sociedad cambia su actividad pasando a ser la nueva actividad o actividades de la empresa:
Adquisicion, tenencia,disfrute, y enajenacion de toda clase de valores mobiliarios, cotizados en bolsa o no, siempre que no se incida en operaciones reguladas por legislacion especial.Etc.
El anterior objeto social de la sociedad era el siguiente:
Adquisicion, tenencia,disfrute, y enajenacion de toda clase de valores mobiliarios, cotizados en bolsa o no, siempre que no se incida en operaciones reguladas por legislacion especial.Etc.
Publicación en el BORME de los siguientes nombramientos:
| Administradores Solidarios |
| ARTS.16 Y 28.- MODIFICACION EN LA ESTRUCTURA DEL ORGANO DE ADMINISTRACION SOCIAL. |
La sociedad cambia su denominación social BCN COMPONENT EXPORT SA a la denominación MOLON BALE SA
Cambio de domicilio social de la empresa siendo el nuevo domicilio CL CONSEJO DE CIENTO Num.471 ESC.B P.EN PTA.1 (BARCELONA)..
La sociedad cambia su actividad pasando a ser la nueva actividad o actividades de la empresa:
La compra, venta,exportacion, importacion de componentes, equipos y material electrico, informatico y de software necesarios para instalaciones de produccion de energia, asi como de actividades anexas a la produccion...
| Informe axesor 360º | Informe de Crédito | Perfil Comercial de Empresa | |
| Importe de ventas y número de empleados | ![]() | ![]() | ![]() |
| Información mercantil y comercial | ![]() Completa | ![]() Completa | ![]() Básica |
| Administradores y dirigentes | ![]() | ![]() | ![]() Solo dirigentes |
| Empresas relacionadas (accionistas, participadas,…) | ![]() | ![]() | ![]() |
| Categoría crediticia y probabilidad de incumplimiento de pago | ![]() | ![]() | ![]() |
| Impagos (RAI y Asnef Empresas) e incidencias judiciales | ![]() | ![]() | ![]() |
| Balance y cuenta de pérdidas y ganancias | ![]() Completo | ![]() Extracto | ![]() |
| Ratios y magnitudes económico-financieras | ![]() Completo | ![]() Extracto | ![]() |
| Representación gráfica de empresas relacionadas | ![]() | ![]() | ![]() |
| Comparativa del balance con la media del sector | ![]() | ![]() | ![]() |
| Estado de flujos de efectivo y de cambios en el patrimonio neto | ![]() | ![]() | ![]() |
| Fuentes de financiación y avales | ![]() | ![]() | ![]() |
| Subvenciones, concursos/subastas públicas y marcas | ![]() | ![]() | ![]() |
| Acceder | Acceder | Acceder |
FRESH FROG SL anteriormente denominada BCN COMPONENT EXPORT SA, MOLON BALE SL inscrita en el Registro Mercantil de Barcelona. Su clasificación nacional de actividades económicas era Actividades jurídicas.
La empresa tenia un rango de facturación anual inferior a 500.000 euros.
FRESH FROG SL tiene 2 cargos directivos en activo y 3 cargos directivos históricos.