C/ ALMAGRO 3 - SEXTO IZQUIERDA (MADRID). Ver mapa
La ejecucion y desarrollo de operaciones de consultoria en fusiones, adquisiciones, valoracion de empresas, consultoria estrategica y en desarrollo de negocios y reestructuracion de actividades. La prestacion de servicios especializados en materia fiscal, administrativa, economica,.
no disponible
26/04/2019
7 años
253.000,00 €
1M €
Madrid
-
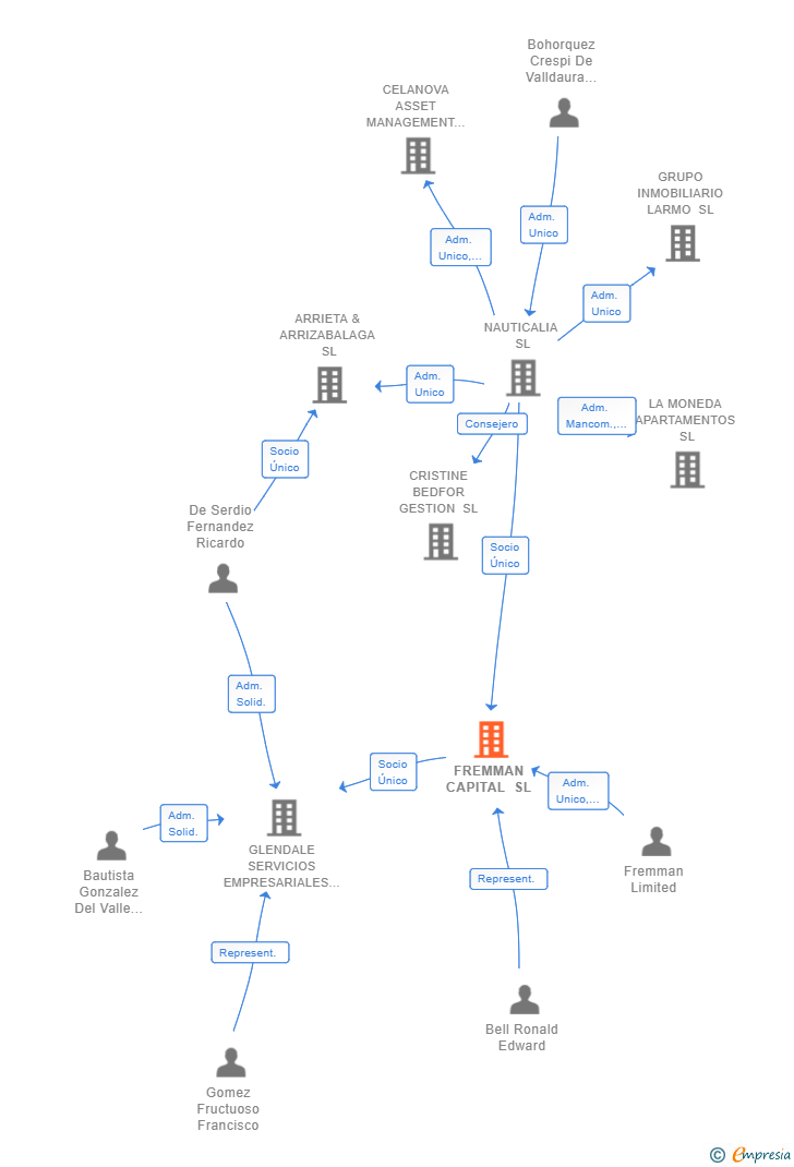
Administradores solidarios
BRONWOOD INVEST SL
Información sobre balances y cuentas de resultados de FREMMAN CAPITAL SL depositados en el Registro Mercantil de Madrid en los últimos ejercicios.
| Ejercicio Disponibilidad | 2019 Inmediata | 2020 Inmediata | 2021 Inmediata | 2022 Inmediata | 2023 Inmediata | Consultar en Axesor |
| Consultar en Axesor | ||||||

Resumen cronológico de actos publicados en las ediciones digitales de Boletines Oficiales (BORME, BOE, BOPI) inscritos por FREMMAN CAPITAL SL o en los que participa indirectamente.
Publicación en el BORME de los siguientes nombramientos:
| Administradores Solidarios |
| MODIFICACION ARTICULO 19 DE LOS ESTATUTOS. |
Cambio del Organo de Administración: Administrador único a Administradores solidarios.
Publicación en el BORME de los siguientes nombramientos:
| Apoderados Mancomunados |
Publicación en el BORME de los siguientes nombramientos:
| Apoderados |
Publicación en el BORME de los siguientes ceses-dimisiones:
| Administrador Único | |
| Representante |
Publicación en el BORME de los siguientes nombramientos:
| Administrador Único | |
| Representante |
Traslado del domicilio social de la empresa situado en C/ CLAUDIO COELLO 32 - 3º IZQUIERDA (MADRID) siendo el nuevo domicilio situado en C/ ALMAGRO 3 - SEXTO IZQUIERDA (MADRID).
Publicación en el BORME de los siguientes nombramientos:
| Apoderados |
Los socios o accionistas de la empresa han ampliado en 250.000 € el capital social de la sociedad. Esta ampliación incrita en el Registro Mercantil, incrementa el capital social en un 8333.33 %, dejando el capital social de la sociedad en 253.000€.
| Capital social anterior: | 3.000 € |
| Aumento de capital: | 250.000 € |
| Capital social resultante: | 253.000 € |
| % incremento: | 8333.33 % |
La sociedad cambia su denominación social BRONWOOD INVEST SL a la denominación FREMMAN CAPITAL SL
La sociedad cambia su actividad pasando a ser la nueva actividad o actividades de la empresa:
La ejecucion y desarrollo de operaciones de consultoria en fusiones, adquisiciones, valoracion de empresas, consultoria estrategica y en desarrollo de negocios y reestructuracion de actividades. La prestacion de servicios especializados en materia fiscal, administrativa, economica,
El anterior objeto social de la sociedad era el siguiente:
La ejecucion y desarrollo de operaciones de consultoria en fusiones, adquisiciones, valoracion de empresas, consultoria estrategica y en desarrollo de negocios y reestructuracion de actividades. La prestacion de servicios especializados en materia fiscal, administrativa, economica,
Publicación en el BORME de los siguientes ceses-dimisiones:
| Administradores Solidarios |
Publicación en el BORME de los siguientes nombramientos:
| Administrador Único | |
| Representante |
Cambio del Organo de Administración: Administradores solidarios a Administrador único.
Traslado del domicilio social de la empresa situado en C/ PRINCIPE DE VERGARA 112 (MADRID) siendo el nuevo domicilio situado en C/ CLAUDIO COELLO 32 - 3º IZQUIERDA (MADRID).
Se constituye la empresa con fecha 7 de mayo de 2019 mediante escritura pública. La empresa se crea con un capital social inicial de 3.000,00 Euros e inicia su actividad el 26 de abril de 2019. El domicilio social en el momento de su constitución se establece en C/ PRINCIPE DE VERGARA 112 (MADRID). La empresa indica que su actividad es La constitución, participación por si misma o de forma indirecta en la gestión y control de otras empresas y sociedades; - la adquisición, enajenación, tenencia y explotación de bienes inmuebles; vehículos de todo tipo, época y lugar; máquinas de todo tipo; pinturas de todo tipo y época; escultura.
Publicación en el BORME de los siguientes nombramientos:
| Administradores Solidarios |
| Informe axesor 360º | Informe de Crédito | Perfil Comercial de Empresa | |
| Importe de ventas y número de empleados | ![]() | ![]() | ![]() |
| Información mercantil y comercial | ![]() Completa | ![]() Completa | ![]() Básica |
| Administradores y dirigentes | ![]() | ![]() | ![]() Solo dirigentes |
| Empresas relacionadas (accionistas, participadas,…) | ![]() | ![]() | ![]() |
| Categoría crediticia y probabilidad de incumplimiento de pago | ![]() | ![]() | ![]() |
| Impagos (RAI y Asnef Empresas) e incidencias judiciales | ![]() | ![]() | ![]() |
| Balance y cuenta de pérdidas y ganancias | ![]() Completo | ![]() Extracto | ![]() |
| Ratios y magnitudes económico-financieras | ![]() Completo | ![]() Extracto | ![]() |
| Representación gráfica de empresas relacionadas | ![]() | ![]() | ![]() |
| Comparativa del balance con la media del sector | ![]() | ![]() | ![]() |
| Estado de flujos de efectivo y de cambios en el patrimonio neto | ![]() | ![]() | ![]() |
| Fuentes de financiación y avales | ![]() | ![]() | ![]() |
| Subvenciones, concursos/subastas públicas y marcas | ![]() | ![]() | ![]() |
| Acceder | Acceder | Acceder |
FREMMAN CAPITAL SL anteriormente denominada BRONWOOD INVEST SL inscrita en el Registro Mercantil de Madrid.
capital social de la empresa es de 253.000,00 euros y tiene una facturación anual entre 1.000.000 y 2.500.000 euros.