C/ CIRILO AMOROS 58 1 (VALENCIA). Ver mapa
La sociedad tendrá por objeto: 1.- edición de toda clase de libros, folletos, hojas sueltas, cárteles y cualquier impreso de este tipo, revistas, diarios, semanarios, y cualquier publicación que se publique por periodos de tiempo determinados. Realización de toda clase de material fotográfico para u.
no disponible
05/07/2018
8 años
3.000,00 €
0.5M €
Valencia
-
Administrador único
Información sobre balances y cuentas de resultados de FREEDOM LEAF EUROPE SL depositados en el Registro Mercantil de Valencia en los últimos ejercicios.
| Ejercicio Disponibilidad | 2019 3 horas | 2020 3 horas | 2021 3 horas | Consultar en Axesor | ||
| Consultar en Axesor | ||||||
| Entidad | Relación | Entidad/Relación | Desde | Hasta |
|---|---|---|---|---|
| Guinea Gil Pablo | Apod. | Guinea Gil Pablo Apod. | 10/04/2019 | |
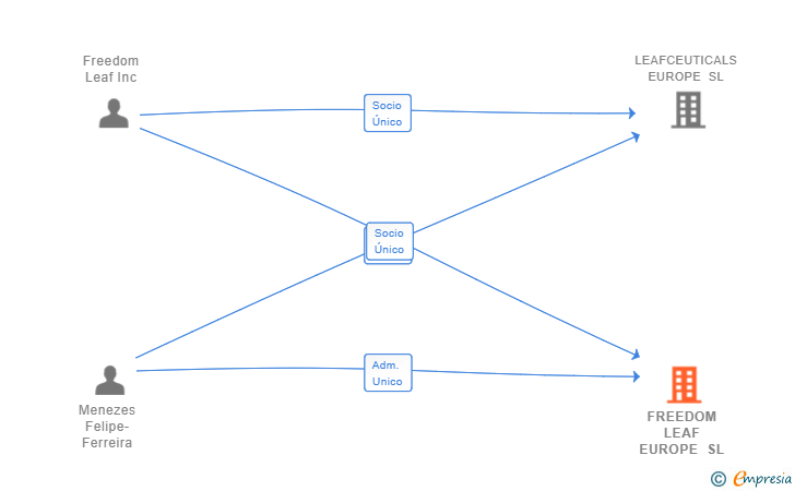
| Menezes Felipe-Ferreira | Adm. Unico | Menezes Felipe-Ferreira Adm. Unico | 04/02/2019 | |
| Pando Huertas Federico | Adm. Unico | Pando Huertas Federico Adm. Unico | 08/08/2018 | 04/02/2019 |
| Estevan Fernandez Francisco Enrique | Apod. Solid. | Estevan Fernandez Francisco Enrique Apod. Solid. | 25/10/2018 | |
| Culla Torres Sergio | Apod. Solid. | Culla Torres Sergio Apod. Solid. | 25/10/2018 | |
| Perry Clifford John G | Apod. Solid. | Perry Clifford John G Apod. Solid. | 25/10/2018 | |
| Freedom Leaf Inc | Socio Único | Freedom Leaf Inc Socio Único | 08/08/2018 |

Resumen cronológico de actos publicados en las ediciones digitales de Boletines Oficiales (BORME, BOE, BOPI) inscritos por FREEDOM LEAF EUROPE SL o en los que participa indirectamente.
Publicación en el BORME de los siguientes nombramientos:
| Apoderados Solidarios |
Se constituye la empresa con fecha 8 de agosto de 2018 mediante escritura pública. La empresa se crea con un capital social inicial de 3.000,00 Euros e inicia su actividad el 5 de julio de 2018. El domicilio social en el momento de su constitución se establece en C/ CIRILO AMOROS 58 1 (VALENCIA). La empresa indica que su actividad es La Sociedad tendrá por objeto: 1.- Edición de toda clase de libros, folletos, hojas sueltas, cárteles y cualquier impreso de este tipo, revistas, diarios, semanarios, y cualquier publicación que se publique por periodos de tiempo determinados. Realización de toda clase de material fotográfico para u.
| Informe de Crédito | Informe Mercantil, Incidencias y Vinculaciones | Perfil Comercial de Empresa | |
| Capital social actual y evolución | ![]() | ![]() | ![]() |
| Información mercantil y comercial | ![]() | ![]() | ![]() Básica |
| Administradores y dirigentes | ![]() | ![]() Solo administradores | ![]() Solo dirigentes |
| Empresas relacionadas (accionistas, participadas,…) | ![]() | ![]() | ![]() |
| Incidencias judiciales y procedimientos concursales | ![]() | ![]() | ![]() |
| Impagos en el fichero RAI | ![]() | ![]() | ![]() |
| Impagos en el fichero Asnef Empresas | ![]() | ![]() | ![]() |
| Categoría crediticia y probabilidad de incumplimiento de pago | ![]() | ![]() | ![]() |
| Extracto del balance y cuenta de pérdidas y ganancias | ![]() | ![]() | ![]() |
| Ratios y magnitudes económico-financieras | ![]() | ![]() | ![]() |
| Acceder | Acceder | Acceder |
FREEDOM LEAF EUROPE SL inscrita en el Registro Mercantil de Valencia.
capital social de la empresa es de 3.000,00 euros y tiene una facturación anual inferior a 500.000 euros.