VELAZQUEZ, 27 28001 MADRID. (MADRID). Ver mapa
La fabricación, importación, exportación, la intermediación y el comercio al por mayor y menor de máquinas y material relacionado con ordenadores y programas para los mismos, aparatos eléctricos y electrónicos, telefonía móvil y fija, máquinas de oficina, desarrollo de programas,...
CNAE 2620 - Fabricación de ordenadores y equipos periféricos
B98293954
25/10/2010
15 años
3.000,00 €
2.5M €
Madrid
-
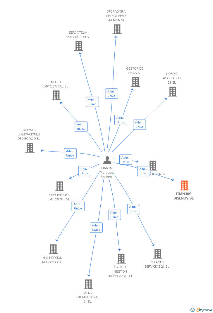
Administrador único
| Entidad | Relación | Entidad/Relación | Desde | Hasta |
|---|---|---|---|---|
| Garcia Marquez Andres | Adm. Unico | Garcia Marquez Andres Adm. Unico | 09/02/2011 | |
| Cerda Sanjuan Ramon | Adm. Unico | Cerda Sanjuan Ramon Adm. Unico | 15/11/2010 | 09/02/2011 |

Resumen cronológico de actos publicados en las ediciones digitales de Boletines Oficiales (BORME, BOE, BOPI) inscritos por FRANJAS DISEÑOS SL o en los que participa indirectamente.
Traslado del domicilio social de la empresa situado en C/ JUAN BRAVO 3 A (MADRID). siendo el nuevo domicilio situado en C/ VELAZQUEZ 27 (MADRID)..
Se constituye la empresa con fecha 15 de noviembre de 2010 mediante escritura pública. La empresa se crea con un capital social inicial de 3.000,00 Euros e inicia su actividad el 25 de octubre de 2010. El domicilio social en el momento de su constitución se establece en C/ JUAN BRAVO 3 A (MADRID). La empresa indica que su actividad es La fabricación, importación, exportación, la intermediación y el comercio al por mayor y menor de máquinas y material relacionado con ordenadores y programas para los mismos, aparatos eléctricos y electrónicos, telefonía móvil y fija, máquinas de oficina, desarrollo de programas,...
| Informe de Crédito | Informe Mercantil, Incidencias y Vinculaciones | Perfil Comercial de Empresa | |
| Capital social actual y evolución | ![]() | ![]() | ![]() |
| Información mercantil y comercial | ![]() | ![]() | ![]() Básica |
| Administradores y dirigentes | ![]() | ![]() Solo administradores | ![]() Solo dirigentes |
| Empresas relacionadas (accionistas, participadas,…) | ![]() | ![]() | ![]() |
| Incidencias judiciales y procedimientos concursales | ![]() | ![]() | ![]() |
| Impagos en el fichero RAI | ![]() | ![]() | ![]() |
| Impagos en el fichero Asnef Empresas | ![]() | ![]() | ![]() |
| Categoría crediticia y probabilidad de incumplimiento de pago | ![]() | ![]() | ![]() |
| Extracto del balance y cuenta de pérdidas y ganancias | ![]() | ![]() | ![]() |
| Ratios y magnitudes económico-financieras | ![]() | ![]() | ![]() |
| Acceder | Acceder | Acceder |
FRANJAS DISEÑOS SL inscrita en el Registro Mercantil de Madrid. y con domicilio en MadridSu clasificación nacional de actividades económicas es Fabricación de ordenadores y equipos periféricos.
capital social de la empresa es de 3.000,00 euros y tiene una facturación anual superior a 2.500.000 euros.
FRANJAS DISEÑOS SL tiene 1 cargos directivos en activo y 1 cargos directivos históricos.