C/ VILLANUEVA 2 (MADRID). Ver mapa
Intermediarios del comercio de productos diversos. Compraventa, distribucion y comercializacion, importacion y exportacion de mercancias, desde vinos, ropa de hombre y mujer, calzado, aceros, material informatico.... La intermediación en el asesoramiento y consultoría en aspectos contables, fiscales, laborales, juridicos, financieros, económicos e inmobiliarios ante personas fisicas y juridicas.
no disponible
31/08/2017
8 años
3.227,00 €
0.5M €
Madrid
-
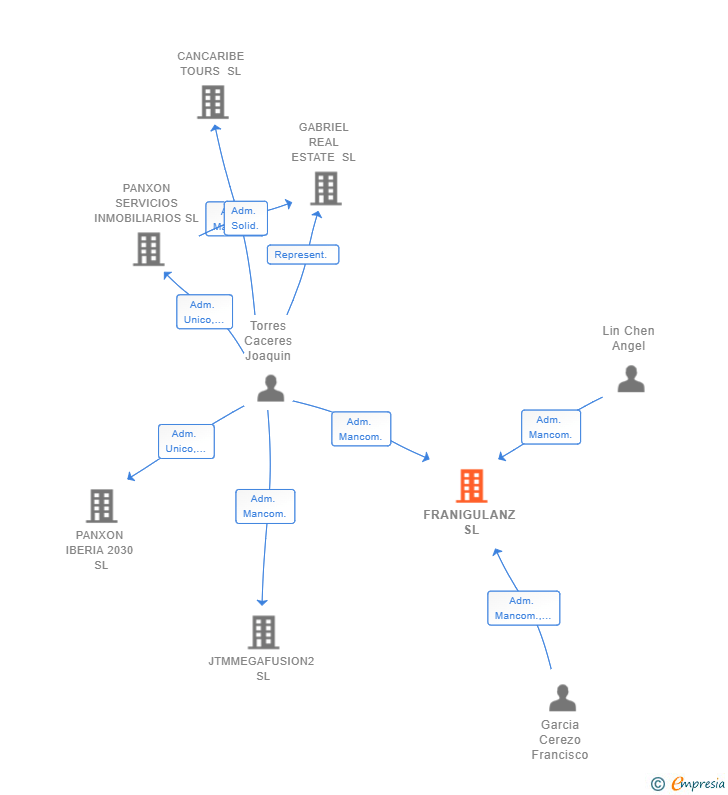
Administradores mancomunados
| Entidad | Relación | Entidad/Relación | Desde | Hasta |
|---|---|---|---|---|
| Garcia Cerezo Francisco | Adm. Mancom. | Garcia Cerezo Francisco Adm. Mancom. | 27/12/2018 | |
| Torres Caceres Joaquin | Adm. Mancom. | Torres Caceres Joaquin Adm. Mancom. | 27/12/2018 | |
| Lin Chen Angel | Adm. Mancom. | Lin Chen Angel Adm. Mancom. | 27/12/2018 | |
| Garcia Cerezo Francisco | Apod. | Garcia Cerezo Francisco Apod. | 27/12/2018 | |
| Torres Caceres Joaquin | Apod. | Torres Caceres Joaquin Apod. | 27/12/2018 | |
| Garcia Cerezo Francisco | Adm. Unico | Garcia Cerezo Francisco Adm. Unico | 26/12/2018 | 27/12/2018 |
| Garcia Cerezo Francisco | Socio Único | Garcia Cerezo Francisco Socio Único | 26/12/2018 |

Resumen cronológico de actos publicados en las ediciones digitales de Boletines Oficiales (BORME, BOE, BOPI) inscritos por FRANIGULANZ SL o en los que participa indirectamente.
Publicación en el BORME de los siguientes nombramientos:
| Administradores Mancomunados |
Cambio del Organo de Administración: Administrador único a Administradores mancomunados.
Se modifica parcialmente la actividad de la sociedad. Las nuevas actividades que se incluyen en el objeto social de la sociedad son:
La intermediación en el asesoramiento y consultoría en aspectos contables, fiscales, laborales, juridicos, financieros, económicos e inmobiliarios ante personas fisicas y juridicas
Traslado del domicilio social de la empresa situado en C/ DEL ROMERO - NUMERO 12 (CABANILLAS DE LA SIERRA) siendo el nuevo domicilio situado en C/ VILLANUEVA 2 (MADRID).
Se constituye la empresa con fecha 26 de diciembre de 2018 mediante escritura pública. La empresa se crea con un capital social inicial de 3.227,00 Euros e inicia su actividad el 31 de agosto de 2017. El domicilio social en el momento de su constitución se establece en C/ DEL ROMERO - NUMERO 12 (CABANILLAS DE LA SIERRA). La empresa indica que su actividad es INTERMEDIARIOS DEL COMERCIO DE PRODUCTOS DIVERSOS. COMPRAVENTA, DISTRIBUCION Y COMERCIALIZACION, IMPORTACION Y EXPORTACION DE MERCANCIAS, DESDE VINOS, ROPA DE HOMBRE Y MUJER, CALZADO, ACEROS, MATERIAL INFORMATICO...
| Informe de Crédito | Informe Mercantil, Incidencias y Vinculaciones | Perfil Comercial de Empresa | |
| Capital social actual y evolución | ![]() | ![]() | ![]() |
| Información mercantil y comercial | ![]() | ![]() | ![]() Básica |
| Administradores y dirigentes | ![]() | ![]() Solo administradores | ![]() Solo dirigentes |
| Empresas relacionadas (accionistas, participadas,…) | ![]() | ![]() | ![]() |
| Incidencias judiciales y procedimientos concursales | ![]() | ![]() | ![]() |
| Impagos en el fichero RAI | ![]() | ![]() | ![]() |
| Impagos en el fichero Asnef Empresas | ![]() | ![]() | ![]() |
| Categoría crediticia y probabilidad de incumplimiento de pago | ![]() | ![]() | ![]() |
| Extracto del balance y cuenta de pérdidas y ganancias | ![]() | ![]() | ![]() |
| Ratios y magnitudes económico-financieras | ![]() | ![]() | ![]() |
| Acceder | Acceder | Acceder |
FRANIGULANZ SL inscrita en el Registro Mercantil de Madrid.
capital social de la empresa es de 3.227,00 euros y tiene una facturación anual entre 500.000 y 1.000.000 euros.