C/ PALENCIA 11 1º C - DERECHA (GRANADA). Ver mapa
Comercio al mayor y menor de bebidas alcohólicas y alimentación. Provisión de comidas preparadas para eventos y otros servicios de comidas. Organización de convenciones y ferias. Compra venta de vehículos a motor.
no disponible
20/05/2020
6 años
3.000,00 €
-
Granada
-
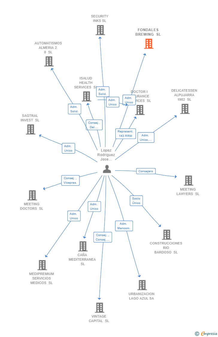
Administrador único
| Entidad | Relación | Entidad/Relación | Desde | Hasta |
|---|---|---|---|---|
| Lopez Rodriguez Jose Antonio | Adm. Unico | Lopez Rodriguez Jose Antonio Adm. Unico | 29/05/2020 |

Resumen cronológico de actos publicados en las ediciones digitales de Boletines Oficiales (BORME, BOE, BOPI) inscritos por FONDALES BREWING SL o en los que participa indirectamente.
La Agencia Estatal de la Administración Tributaria ha dictado baja provisional en el óndice de entidades porqué los débitos tributarios de la entidad con la Hacienda pública del Estado han sido declarados fallidos o no haber presentado la declaración del impuesto de sociedades correspondiente a tres períodos impositivos consecutivos. Se cierra la hoja registral de la sociedad no pudióndose practicar ninguna inscripción.
Se constituye la empresa con fecha 29 de mayo de 2020 mediante escritura pública. La empresa se crea con un capital social inicial de 3.000,00 Euros e inicia su actividad el 20 de mayo de 2020. El domicilio social en el momento de su constitución se establece en C/ PALENCIA 11 1º C - DERECHA (GRANADA). La empresa indica que su actividad es Comercio al mayor y menor de bebidas alcohólicas y alimentación. Provisión de comidas preparadas para eventos y otros servicios de comidas. Organización de convenciones y ferias. Compra venta de vehículos a motor.
| Informe de Crédito | Informe Mercantil, Incidencias y Vinculaciones | Perfil Comercial de Empresa | |
| Capital social actual y evolución | ![]() | ![]() | ![]() |
| Información mercantil y comercial | ![]() | ![]() | ![]() Básica |
| Administradores y dirigentes | ![]() | ![]() Solo administradores | ![]() Solo dirigentes |
| Empresas relacionadas (accionistas, participadas,…) | ![]() | ![]() | ![]() |
| Incidencias judiciales y procedimientos concursales | ![]() | ![]() | ![]() |
| Impagos en el fichero RAI | ![]() | ![]() | ![]() |
| Impagos en el fichero Asnef Empresas | ![]() | ![]() | ![]() |
| Categoría crediticia y probabilidad de incumplimiento de pago | ![]() | ![]() | ![]() |
| Extracto del balance y cuenta de pérdidas y ganancias | ![]() | ![]() | ![]() |
| Ratios y magnitudes económico-financieras | ![]() | ![]() | ![]() |
| Acceder | Acceder | Acceder |
FONDALES BREWING SL inscrita en el Registro Mercantil de Granada.
capital social de la empresa es de 3.000,00 euros.