Fabricación y comercialización de todo tipo de almohadas, cojines y edredones.
CNAE 1320 - Fabricación de tejidos textiles
B17236720
-
-
1.262.310,00 €
2.5M €
Girona
Consejo de administración
Información sobre balances y cuentas de resultados de FLUVITEX SL depositados en el Registro Mercantil de Girona en los últimos ejercicios.
| Ejercicio Disponibilidad | 2019 Inmediata | 2020 Inmediata | 2021 Inmediata | 2022 Inmediata | Consultar en Axesor | |
| Consultar en Axesor | ||||||

Resumen cronológico de actos publicados en las ediciones digitales de Boletines Oficiales (BORME, BOE, BOPI) inscritos por FLUVITEX SL o en los que participa indirectamente.
Publicación en el BORME de los siguientes revocaciones:
| Apoderado Mancomunado/Solidario | |
| Apoderado Mancomunado |
Publicación en el BORME de los siguientes nombramientos:
| Apoderados Mancomunados/Solidarios |
Publicación en el BORME de los siguientes revocaciones:
| Apoderados Mancomunados/Solidarios |
Publicación en el BORME de los siguientes nombramientos:
| Apoderados Mancomunados |
Publicación en el BORME de los siguientes nombramientos:
| Apoderados Mancomunados/Solidarios |
Publicación en el BORME de los siguientes ceses-dimisiones:
| Consejero | |
| Consejeros Delegados Mancomunados/Solidarios |
Publicación en el BORME de los siguientes nombramientos:
| Consejero | |
| Consejeros Delegados Mancomunados/Solidarios |
Publicación en el BORME de los siguientes cancelaciones-de-oficio-de-nombramientos:
| Apoderado Mancomunado/Solidario | |
| Apoderado Mancomunado |
Con fecha 3 de mayo de 2012, mediante la correspondiente escritura ha quedado incrito en el Registro Mercantil la ampliación de 1.202.200 € del capital social de la empresa. Esta ampliación representa un 2000.00 % de incremento del capital, quedando un capital social resultante de 1.262.310€.
| Capital social anterior: | 60.110 € |
| Aumento de capital: | 1.202.200 € |
| Capital social resultante: | 1.262.310 € |
| % incremento: | 2000.00 % |
Se modifica parcialmente la actividad de la sociedad. Las nuevas actividades que se incluyen en el objeto social de la sociedad son:
Fabricación y comercialización de todo tipo de almohadas, cojines y edredones.
Publicación en el BORME de los siguientes ceses-dimisiones:
| Consej .Del. Mancom./Solid. | |
| Secretario |
Publicación en el BORME de los siguientes nombramientos:
| Consej .Del. Mancom./Solid. | |
| Secretario |
| Informe axesor 360º | Informe de Crédito | Perfil Comercial de Empresa | |
| Importe de ventas y número de empleados | ![]() | ![]() | ![]() |
| Información mercantil y comercial | ![]() Completa | ![]() Completa | ![]() Básica |
| Administradores y dirigentes | ![]() | ![]() | ![]() Solo dirigentes |
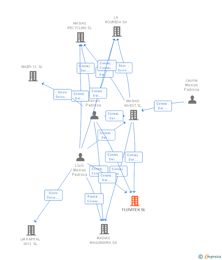
| Empresas relacionadas (accionistas, participadas,…) | ![]() | ![]() | ![]() |
| Categoría crediticia y probabilidad de incumplimiento de pago | ![]() | ![]() | ![]() |
| Impagos (RAI y Asnef Empresas) e incidencias judiciales | ![]() | ![]() | ![]() |
| Balance y cuenta de pérdidas y ganancias | ![]() Completo | ![]() Extracto | ![]() |
| Ratios y magnitudes económico-financieras | ![]() Completo | ![]() Extracto | ![]() |
| Representación gráfica de empresas relacionadas | ![]() | ![]() | ![]() |
| Comparativa del balance con la media del sector | ![]() | ![]() | ![]() |
| Estado de flujos de efectivo y de cambios en el patrimonio neto | ![]() | ![]() | ![]() |
| Fuentes de financiación y avales | ![]() | ![]() | ![]() |
| Subvenciones, concursos/subastas públicas y marcas | ![]() | ![]() | ![]() |
| Acceder | Acceder | Acceder |
FLUVITEX SL es una empresa inscrita en el Registro Mercantil de Girona. y con domicilio en Sant Joan les FontsSu clasificación nacional de actividades económicas es Fabricación de tejidos textiles.
capital social de la empresa es de 1.262.310,00 euros y tiene una facturación anual superior a 2.500.000 euros.
FLUVITEX SL tiene 5 cargos directivos en activo y 1 cargos directivos históricos.
La empresa está auditada por AUDITORIA I CONTROL AUDITORS SLP.