La sociedad tiene por objeto: a) lo constituye la promoción, estudio, asesoramiento y gestión de toda suerte de proyectos inmobiliarios, de urbanización, de modificación y de construcción. La promoción y construcción de toda clase de edificios, por cuenta propia y de terceros, incluida la construcci.
no disponible
03/10/2023
2 años
(Extinguida el 23/01/2026)
10.000,00 €
-
Valencia
-
Administrador único
Información sobre balances y cuentas de resultados de FLEX LIVING SL (EXTINGUIDA) depositados en el Registro Mercantil de Valencia en los últimos ejercicios.
| Ejercicio Disponibilidad | 2019 3 horas | 2020 3 horas | 2021 3 horas | 2022 3 horas | 2023 3 horas | Consultar en Axesor |
| Consultar en Axesor | ||||||
| Entidad | Relación | Entidad/Relación | Desde | Hasta |
|---|---|---|---|---|
| Rodriguez Verdugo Alfredo | Liquidador | Rodriguez Verdugo Alfredo Liquidador | 23/01/2026 | 23/01/2026 |
| Ros Valencia Jose Maria | Apod. Mancom. | Ros Valencia Jose Maria Apod. Mancom. | 25/10/2023 | 23/01/2026 |
| Arechaga Iribarnegaray Ana | Apod. Mancom. | Arechaga Iribarnegaray Ana Apod. Mancom. | 25/10/2023 | 23/01/2026 |
| Ricart Rodrigo Fernando | Apod. Solid. | Ricart Rodrigo Fernando Apod. Solid. | 25/10/2023 | 23/01/2026 |
| Valles Reig Ivan | Apod. Solid. | Valles Reig Ivan Apod. Solid. | 25/10/2023 | 23/01/2026 |
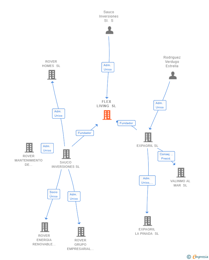
| SAUCO INVERSIONES SL | Adm. Unico | SAUCO INVERSIONES SL Adm. Unico | 23/10/2023 | 23/01/2026 |
| SAUCO INVERSIONES SL | Fundador | SAUCO INVERSIONES SL Fundador | 23/10/2023 | 23/01/2026 |
| EXPAGRIL SL | Fundador | EXPAGRIL SL Fundador | 23/10/2023 | 23/01/2026 |

Resumen cronológico de actos publicados en las ediciones digitales de Boletines Oficiales (BORME, BOE, BOPI) inscritos por FLEX LIVING SL (EXTINGUIDA) o en los que participa indirectamente.
Publicación en el BORME de los siguientes ceses-dimisiones:
| Administrador Único | |
| Liquidador |
Cambio del Organo de Administración: Administrador único a Liquidador Unico.
El 23 de enero de 2026 se inscribe en el Registro Mercantil la extinción de la sociedad, dejando de ser sujeto de derechos y obligaciones.
Publicación en el BORME de los siguientes nombramientos:
| Apoderados Mancomunados | |
| Apoderados Solidarios |
Se constituye la empresa con fecha 23 de octubre de 2023 mediante escritura pública. La empresa se crea con un capital social inicial de 10.000,00 Euros e inicia su actividad el 3 de octubre de 2023. El domicilio social en el momento de su constitución se establece en C/ EL PUIG 17 BAJO (PATERNA). La empresa indica que su actividad es La Sociedad tiene por objeto: A) Lo constituye la promoción, estudio, asesoramiento y gestión de toda suerte de proyectos inmobiliarios, de urbanización, de modificación y de construcción. La promoción y construcción de toda clase de edificios, por cuenta propia y de terceros, incluida la construcci.
Publicación en el BORME de los siguientes nombramientos:
| Administrador Único | |
| Fundadores |
La mercantil "SAUCO INVERSIONES SL" ha designado a DON ALFREDO RODRIGUEZ VERDUGO como persona física para que le represente en el cargo de administrador único de la sociedad de esta hoja.
| Informe de Crédito | Informe Mercantil, Incidencias y Vinculaciones | Perfil Comercial de Empresa | |
| Capital social actual y evolución | ![]() | ![]() | ![]() |
| Información mercantil y comercial | ![]() | ![]() | ![]() Básica |
| Administradores y dirigentes | ![]() | ![]() Solo administradores | ![]() Solo dirigentes |
| Empresas relacionadas (accionistas, participadas,…) | ![]() | ![]() | ![]() |
| Incidencias judiciales y procedimientos concursales | ![]() | ![]() | ![]() |
| Impagos en el fichero RAI | ![]() | ![]() | ![]() |
| Impagos en el fichero Asnef Empresas | ![]() | ![]() | ![]() |
| Categoría crediticia y probabilidad de incumplimiento de pago | ![]() | ![]() | ![]() |
| Extracto del balance y cuenta de pérdidas y ganancias | ![]() | ![]() | ![]() |
| Ratios y magnitudes económico-financieras | ![]() | ![]() | ![]() |
| Acceder | Acceder | Acceder |
FLEX LIVING SL (EXTINGUIDA) fué una empresa constituida el 03/10/2023 y extinguida el 23/01/2026 inscrita en el Registro Mercantil de Valencia.
capital social de la empresa es de 10.000,00 euros.