MUELL DE BERBES-ALMACEN 4 (BURELA). Ver mapa
Compra y venta de pescados y mariscos en general, tanto frescos como congelados; la fabricación, elaboración, producción, conservación, transformación, adquisición, congelación, comercialización y venta de pescados y mariscos de todas clases.Cnae principal 4638 comercio al por mayor de pescados, mar.
no disponible
30/11/2023
2 años
100,00 €
-
Lugo
-
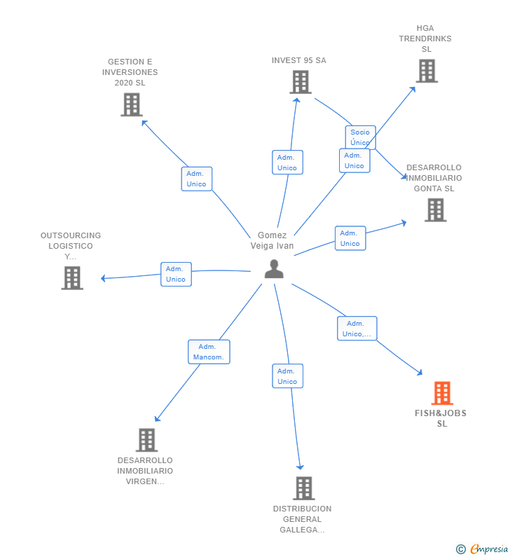
Administrador único
| Entidad | Relación | Entidad/Relación | Desde | Hasta |
|---|---|---|---|---|
| Gomez Veiga Ivan | Socio Único | Gomez Veiga Ivan Socio Único | 10/01/2024 | |
| Gomez Veiga Ivan | Adm. Unico | Gomez Veiga Ivan Adm. Unico | 10/01/2024 |

Resumen cronológico de actos publicados en las ediciones digitales de Boletines Oficiales (BORME, BOE, BOPI) inscritos por FISH&JOBS SL o en los que participa indirectamente.
Se constituye la empresa con fecha 10 de enero de 2024 mediante escritura pública. La empresa se crea con un capital social inicial de 100,00 Euros e inicia su actividad el 30 de noviembre de 2023. El domicilio social en el momento de su constitución se establece en MUELL DE BERBES-ALMACEN 4 (BURELA). La empresa indica que su actividad es Compra y venta de pescados y mariscos en general, tanto frescos como congelados; la fabricación, elaboración, producción, conservación, transformación, adquisición, congelación, comercialización y venta de pescados y mariscos de todas clases.CNAE principal 4638 Comercio al por mayor de pescados, mar.
| Informe de Crédito | Predicción y Calificación | Perfil Comercial de Empresa | |
| Categoría crediticia y probabilidad de incumplimiento de pago | ![]() | ![]() | ![]() |
| Crédito recomendado | ![]() | ![]() | ![]() |
| Importe de ventas y número de empleados | ![]() | ![]() | ![]() |
| Información mercantil y comercial | ![]() | ![]() | ![]() Básica |
| Administradores y dirigentes | ![]() | ![]() | ![]() Solo dirigentes |
| Incidencias judiciales y procedimientos concursales | ![]() | ![]() | ![]() |
| Impagos en el fichero RAI | ![]() | ![]() | ![]() |
| Impagos en el fichero Asnef Empresas | ![]() | ![]() | ![]() |
| Extracto del balance y cuenta de pérdidas y ganancias | ![]() | ![]() | ![]() |
| Ratios y magnitudes económico-financieras | ![]() | ![]() | ![]() |
| Acceder | Acceder | Acceder |
FISH&JOBS SL inscrita en el Registro Mercantil de Lugo.
capital social de la empresa es de 100,00 euros.