C/ RIBERA DEL LOIRA 28 (MADRID). Ver mapa
CNAE 3519 - Producción de energía eléctrica de otros tipos
B84570738
04/01/2006
20 años
-
2.5M €
Barcelona
Administradores solidarios
Información sobre balances y cuentas de resultados de FIRST WAVE SERVICES SL depositados en el Registro Mercantil de Barcelona en los últimos ejercicios.
| Ejercicio Disponibilidad | 2019 Inmediata | 2020 Inmediata | 2021 Inmediata | 2022 Inmediata | 2023 Inmediata | Consultar en Axesor |
| Consultar en Axesor | ||||||

Resumen cronológico de actos publicados en las ediciones digitales de Boletines Oficiales (BORME, BOE, BOPI) inscritos por FIRST WAVE SERVICES SL o en los que participa indirectamente.
Publicación en el BORME de los siguientes revocaciones:
| Apoderados |
Publicación en el BORME de los siguientes nombramientos:
| Apoderados |
Publicación en el BORME de los siguientes nombramientos:
| Apoderado | |
| Apoderados Mancomunados/Solidarios |
Publicación en el BORME de los siguientes revocaciones:
| Apoderados |
Publicación en el BORME de los siguientes nombramientos:
| Apoderados |
| MODIFICACION DE LOS ARTICULOS 12º Y 20º DE LOS ESTATUTOS SOCIALES. |
Traslado del domicilio social de la empresa situado en C/ MARQUES DE LA ENSENADA 14 (MADRID) siendo el nuevo domicilio situado en C/ RIBERA DEL LOIRA 28 (MADRID).
Publicación en el BORME de los siguientes nombramientos:
| Apoderados |
Traslado del domicilio social de la empresa situado en C/ MARQUES DE LA ENSENADA 14 - 1ª PLANTA, OFICINA (MADRID) siendo el nuevo domicilio situado en C/ MARQUES DE LA ENSENADA 14 (MADRID).
Publicación en el BORME de los siguientes revocaciones:
| Apoderados Solidarios |
Traslado del domicilio social de la empresa situado en SAN ELIAS, 29 35 P 5. 08006 BARCELONA. (BARCELONA) siendo el nuevo domicilio situado en C/ MARQUES DE LA ENSENADA 14 - 1ª PLANTA, OFICINA (MADRID).
Publicación en el BORME de los siguientes revocaciones:
| Administrador Único | |
| Apoderado Solidario |
Publicación en el BORME de los siguientes nombramientos:
| Administradores Solidarios |
| MODIFICADOS Y REFUNDIDOS LOS ESTATUTOS SOCIALES EN FECHA 30/06/2016. |
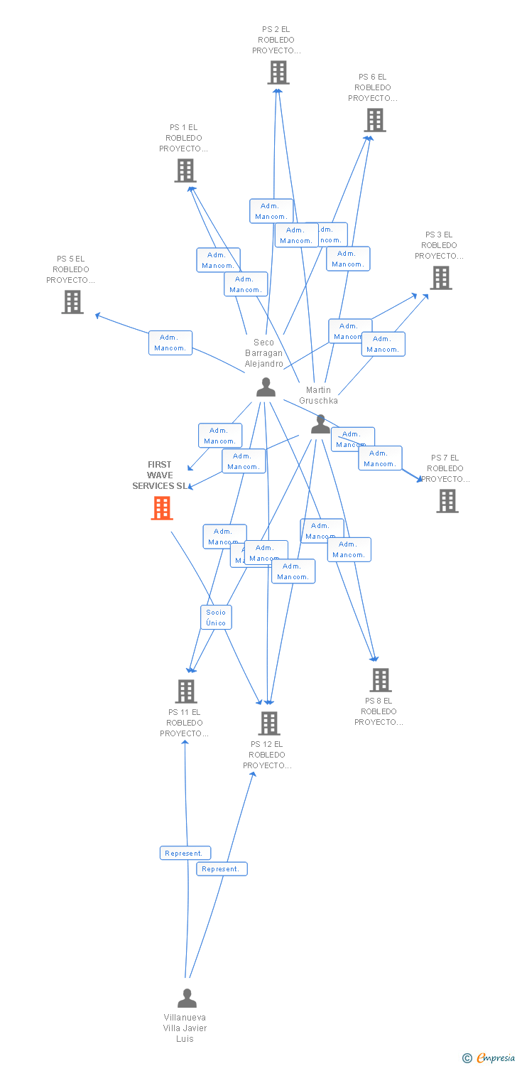
Con fecha 6 de octubre de 2016, las sociedades PS ARVASOLAR TRACKED 1 SL, , PS ARVASOLAR TRACKED 2 SL, , PS ARVASOLAR TRACKED 3 SL, , PS ARVASOLAR TRACKED 4 SL, , PS ARVASOLAR FIXED 5 SL, , PS ARVASOLAR FIXED 6 SL, , PS ARVASOLAR FIXED 7 SL, , PS ARVASOLAR FIXED 8 SL, , PS ARVASOLAR FIXED 9 SL, , PS ARVASOLAR FIXED 10 SL, , PS ARVASOLAR FIXED 11 SL, , PS ARVASOLAR FIXED 12 SL, , PS 1 EL ROBLEDO PROYECTO SOLAR SL, , PS 2 EL ROBLEDO PROYECTO SOLAR SL, , PS 3 EL ROBLEDO PROYECTO SOLAR SL, , PS 4 EL ROBLEDO PROYECTO SOLAR SL, , PS 5 EL ROBLEDO PROYECTO SOLAR SL, , PS 6 EL ROBLEDO PROYECTO SOLAR SL, , PS 7 EL ROBLEDO PROYECTO SOLAR SL, , PS 8 EL ROBLEDO PROYECTO SOLAR SL, , PS 9 EL ROBLEDO PROYECTO SOLAR SL, , PS 10 EL ROBLEDO PROYECTO SOLAR SL, , PS 11 EL ROBLEDO PROYECTO SOLAR SL y PS 12 EL ROBLEDO PROYECTO SOLAR SL han sido absorbidas por la sociedad FIRST WAVE SERVICES SL .
Anuncio de fusión
En cumplimiento de lo dispuesto en el artículo 43 de la Ley 3/2009 del 3 de abril sobre Modificaciones Estructurales de las Sociedades Mercantiles ("LME"), se hace público que el Socio Único de la Sociedad Absorbente y de las Sociedades Abso... Ver más
Publicación en el BORME de los siguientes revocaciones:
| Administradores Mancomunados |
Publicación en el BORME de los siguientes nombramientos:
| Administradores Mancomunados |
Publicación en el BORME de los siguientes revocaciones:
| Apoderados |
| Informe axesor 360º | Informe de Crédito | Perfil Comercial de Empresa | |
| Importe de ventas y número de empleados | ![]() | ![]() | ![]() |
| Información mercantil y comercial | ![]() Completa | ![]() Completa | ![]() Básica |
| Administradores y dirigentes | ![]() | ![]() | ![]() Solo dirigentes |
| Empresas relacionadas (accionistas, participadas,…) | ![]() | ![]() | ![]() |
| Categoría crediticia y probabilidad de incumplimiento de pago | ![]() | ![]() | ![]() |
| Impagos (RAI y Asnef Empresas) e incidencias judiciales | ![]() | ![]() | ![]() |
| Balance y cuenta de pérdidas y ganancias | ![]() Completo | ![]() Extracto | ![]() |
| Ratios y magnitudes económico-financieras | ![]() Completo | ![]() Extracto | ![]() |
| Representación gráfica de empresas relacionadas | ![]() | ![]() | ![]() |
| Comparativa del balance con la media del sector | ![]() | ![]() | ![]() |
| Estado de flujos de efectivo y de cambios en el patrimonio neto | ![]() | ![]() | ![]() |
| Fuentes de financiación y avales | ![]() | ![]() | ![]() |
| Subvenciones, concursos/subastas públicas y marcas | ![]() | ![]() | ![]() |
| Acceder | Acceder | Acceder |
FIRST WAVE SERVICES SL inscrita en el Registro Mercantil de Barcelona. y con domicilio en BarcelonaSu clasificación nacional de actividades económicas es Producción de energía eléctrica de otros tipos.
La empresa tiene una facturación anual superior a 2.500.000 euros.
FIRST WAVE SERVICES SL tiene 2 cargos directivos en activo y 16 cargos directivos históricos.