C/ ANTONIO SUAREZ 10 BAJO (VALENCIA). Ver mapa
1) la promoción de todo tipo de edificación, así como la gestión, explotación y enajenación de las obras y servicios resultantes. 2) la adquisición, enajenación, gestión y promoción del suelo o de aprovechamientos urbanísticos por cualquiera de los procedimientos legalmente establecidos, por cualq.
no disponible
11/08/2023
2 años
35.551,00 €
-
Valencia
-
Administradores solidarios
| Entidad | Relación | Entidad/Relación | Desde | Hasta |
|---|---|---|---|---|
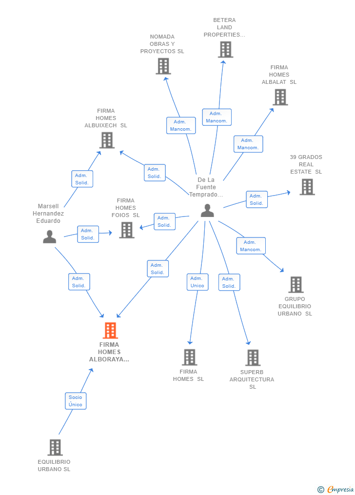
| EQUILIBRIO URBANO SL | Socio Único | EQUILIBRIO URBANO SL Socio Único | 25/08/2023 | 06/05/2024 |
| De La Fuente Temprado Raul | Adm. Solid. | De La Fuente Temprado Raul Adm. Solid. | 25/08/2023 | |
| Marsell Hernandez Eduardo | Adm. Solid. | Marsell Hernandez Eduardo Adm. Solid. | 25/08/2023 |

Resumen cronológico de actos publicados en las ediciones digitales de Boletines Oficiales (BORME, BOE, BOPI) inscritos por FIRMA HOMES ALBORAYA SL o en los que participa indirectamente.
Con fecha 6 de mayo de 2024, mediante la correspondiente escritura ha quedado incrito en el Registro Mercantil la ampliación de 15.551 € del capital social de la empresa. Esta ampliación representa un 77.76 % de incremento del capital, quedando un capital social resultante de 35.551€.
| Capital social anterior: | 20.000 € |
| Aumento de capital: | 15.551 € |
| Capital social resultante: | 35.551 € |
| % incremento: | 77.76 % |
El capital social de la empresa se incrementa en un 566.67 % (ampliación de 17.000 €). De esta forma, tras la ampliación la sociedad pasa de tener 3.000€ de capital social a 20.000€. Esta ampliación de capital fue inscrita en el Registro Mercantil con fecha 27 de febrero de 2024.
| Capital social anterior: | 3.000 € |
| Aumento de capital: | 17.000 € |
| Capital social resultante: | 20.000 € |
| % incremento: | 566.67 % |
Se constituye la empresa con fecha 25 de agosto de 2023 mediante escritura pública. La empresa se crea con un capital social inicial de 3.000,00 Euros e inicia su actividad el 11 de agosto de 2023. El domicilio social en el momento de su constitución se establece en C/ ANTONIO SUAREZ 10 BAJO (VALENCIA). La empresa indica que su actividad es 1) La promoción de todo tipo de edificación, así como la gestión, explotación y enajenación de las obras y servicios resultantes. 2) La adquisición, enajenación, gestión y promoción del suelo o de aprovechamientos urbanísticos por cualquiera de los procedimientos legalmente establecidos, por cualq.
Publicación en el BORME de los siguientes nombramientos:
| Administradores Solidarios |
| Informe de Crédito | Informe Mercantil, Incidencias y Vinculaciones | Perfil Comercial de Empresa | |
| Capital social actual y evolución | ![]() | ![]() | ![]() |
| Información mercantil y comercial | ![]() | ![]() | ![]() Básica |
| Administradores y dirigentes | ![]() | ![]() Solo administradores | ![]() Solo dirigentes |
| Empresas relacionadas (accionistas, participadas,…) | ![]() | ![]() | ![]() |
| Incidencias judiciales y procedimientos concursales | ![]() | ![]() | ![]() |
| Impagos en el fichero RAI | ![]() | ![]() | ![]() |
| Impagos en el fichero Asnef Empresas | ![]() | ![]() | ![]() |
| Categoría crediticia y probabilidad de incumplimiento de pago | ![]() | ![]() | ![]() |
| Extracto del balance y cuenta de pérdidas y ganancias | ![]() | ![]() | ![]() |
| Ratios y magnitudes económico-financieras | ![]() | ![]() | ![]() |
| Acceder | Acceder | Acceder |
FIRMA HOMES ALBORAYA SL inscrita en el Registro Mercantil de Valencia.
capital social de la empresa es de 35.551,00 euros.