AVDA SAN LUIS DE CUBA 7B - POLIGONO INDUSTRIAL FIN (ELDA). Ver mapa
La prestación del servicio de telecomunicaciones, servicio de internet, wifi, telefonía móvil y fija, transmisión de datos, señal de televisión, y en general la gestión del servicio de telecomunicaciones en el sentido más amplio, su instalación, reparación y servicios individualizados. La gestión d.
no disponible
20/09/2017
9 años
3.000,00 €
0.5M €
Alicante
Administrador único
Información sobre balances y cuentas de resultados de FINETWORK TV SL depositados en el Registro Mercantil de Alicante en los últimos ejercicios.
| Ejercicio Disponibilidad | 2019 Inmediata | 2020 Inmediata | 2021 Inmediata | 2022 Inmediata | 2023 Inmediata | Consultar en Axesor |
| Consultar en Axesor | ||||||

Resumen cronológico de actos publicados en las ediciones digitales de Boletines Oficiales (BORME, BOE, BOPI) inscritos por FINETWORK TV SL o en los que participa indirectamente.
Publicación en el BORME de los siguientes nombramientos:
| Apoderados Mancomunados/Solidarios |
Publicación en el BORME de los siguientes nombramientos:
| Apoderados Mancomunados |
Traslado del domicilio social de la empresa situado en C/ CORTADORES 1 - POLIGONO INDUSTRIAL BULILLA (VILLENA) siendo el nuevo domicilio situado en AVDA SAN LUIS DE CUBA 7B - POLIGONO INDUSTRIAL FIN (ELDA).
Se constituye la empresa con fecha 27 de septiembre de 2017 mediante escritura pública. La empresa se crea con un capital social inicial de 3.000,00 Euros e inicia su actividad el 20 de septiembre de 2017. El domicilio social en el momento de su constitución se establece en C/ CORTADORES 1 - POLIGONO INDUSTRIAL BULILLA (VILLENA). La empresa indica que su actividad es La prestación del servicio de telecomunicaciones, servicio de internet, wifi, telefonía móvil y fija, transmisión de datos, señal de televisión, y en general la gestión del servicio de telecomunicaciones en el sentido más amplio, su instalación, reparación y servicios individualizados. La gestión d.
| Informe axesor 360º | Informe de Crédito | Perfil Comercial de Empresa | |
| Importe de ventas y número de empleados | ![]() | ![]() | ![]() |
| Información mercantil y comercial | ![]() Completa | ![]() Completa | ![]() Básica |
| Administradores y dirigentes | ![]() | ![]() | ![]() Solo dirigentes |
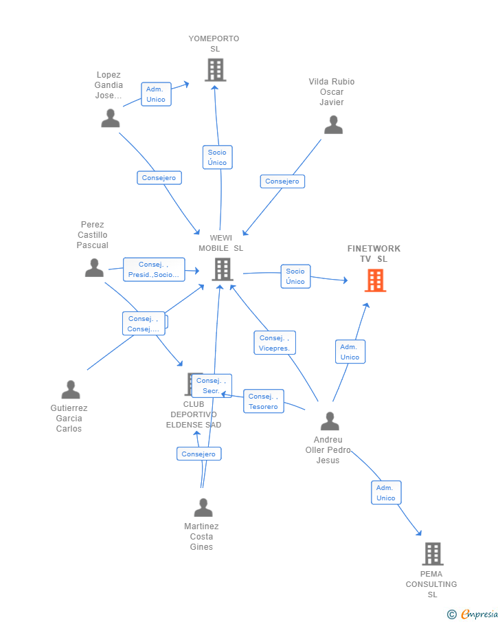
| Empresas relacionadas (accionistas, participadas,…) | ![]() | ![]() | ![]() |
| Categoría crediticia y probabilidad de incumplimiento de pago | ![]() | ![]() | ![]() |
| Impagos (RAI y Asnef Empresas) e incidencias judiciales | ![]() | ![]() | ![]() |
| Balance y cuenta de pérdidas y ganancias | ![]() Completo | ![]() Extracto | ![]() |
| Ratios y magnitudes económico-financieras | ![]() Completo | ![]() Extracto | ![]() |
| Representación gráfica de empresas relacionadas | ![]() | ![]() | ![]() |
| Comparativa del balance con la media del sector | ![]() | ![]() | ![]() |
| Estado de flujos de efectivo y de cambios en el patrimonio neto | ![]() | ![]() | ![]() |
| Fuentes de financiación y avales | ![]() | ![]() | ![]() |
| Subvenciones, concursos/subastas públicas y marcas | ![]() | ![]() | ![]() |
| Acceder | Acceder | Acceder |
FINETWORK TV SL inscrita en el Registro Mercantil de Alicante.
capital social de la empresa es de 3.000,00 euros y tiene una facturación anual inferior a 500.000 euros.
FINETWORK TV SL tiene 1 cargos directivos en activo y 0 cargos directivos históricos.