C/ VOCES DEL MISERERE 6 (BAEZA). Ver mapa
Constituye el objeto de la sociedad, la explotación de fincas rusticas y explotaciones agrarias en general. Intermediación en la compraventa de fincas rústicas y la realización de todo tipo de prestación de servicios agrícolas y de cualquier otro tipo.
no disponible
18/07/2017
9 años
150.900,00 €
0.5M €
Jaén
Administradores solidarios
Información sobre balances y cuentas de resultados de FINCA EL CORONEL SL depositados en el Registro Mercantil de Jaén en los últimos ejercicios.
| Ejercicio Disponibilidad | 2019 Inmediata | 2020 Inmediata | 2021 Inmediata | 2022 Inmediata | Consultar en Axesor | |
| Consultar en Axesor | ||||||
| Entidad | Relación | Entidad/Relación | Desde | Hasta |
|---|---|---|---|---|
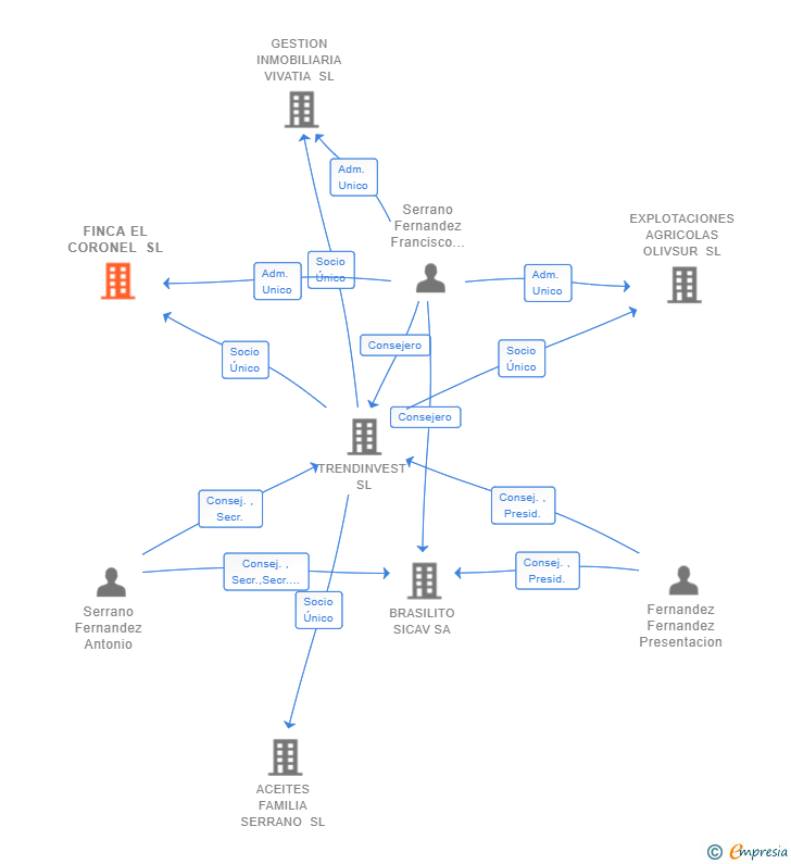
| Serrano Fernandez Francisco Javier | Adm. Solid. | Serrano Fernandez Francisco Javier Adm. Solid. | 24/07/2024 | |
| Serrano Fernandez Antonio | Adm. Solid. | Serrano Fernandez Antonio Adm. Solid. | 24/07/2024 | |
| Serrano Fernandez Francisco Javier | Adm. Unico | Serrano Fernandez Francisco Javier Adm. Unico | 26/07/2017 | 24/07/2024 |
| TRENDINVEST SL | Socio Único | TRENDINVEST SL Socio Único | 30/01/2023 |

Resumen cronológico de actos publicados en las ediciones digitales de Boletines Oficiales (BORME, BOE, BOPI) inscritos por FINCA EL CORONEL SL o en los que participa indirectamente.
Publicación en el BORME de los siguientes nombramientos:
| Administradores Solidarios |
Se constituye la empresa con fecha 26 de julio de 2017 mediante escritura pública. La empresa se crea con un capital social inicial de 150.900,00 Euros e inicia su actividad el 18 de julio de 2017. El domicilio social en el momento de su constitución se establece en C/ VOCES DEL MISERERE 6 (BAEZA). La empresa indica que su actividad es Constituye el objeto de la sociedad, la explotación de fincas rusticas y explotaciones agrarias en general. Intermediación en la compraventa de fincas rústicas y la realización de todo tipo de prestación de servicios agrícolas y de cualquier otro tipo.
| Informe axesor 360º | Informe de Crédito | Perfil Comercial de Empresa | |
| Importe de ventas y número de empleados | ![]() | ![]() | ![]() |
| Información mercantil y comercial | ![]() Completa | ![]() Completa | ![]() Básica |
| Administradores y dirigentes | ![]() | ![]() | ![]() Solo dirigentes |
| Empresas relacionadas (accionistas, participadas,…) | ![]() | ![]() | ![]() |
| Categoría crediticia y probabilidad de incumplimiento de pago | ![]() | ![]() | ![]() |
| Impagos (RAI y Asnef Empresas) e incidencias judiciales | ![]() | ![]() | ![]() |
| Balance y cuenta de pérdidas y ganancias | ![]() Completo | ![]() Extracto | ![]() |
| Ratios y magnitudes económico-financieras | ![]() Completo | ![]() Extracto | ![]() |
| Representación gráfica de empresas relacionadas | ![]() | ![]() | ![]() |
| Comparativa del balance con la media del sector | ![]() | ![]() | ![]() |
| Estado de flujos de efectivo y de cambios en el patrimonio neto | ![]() | ![]() | ![]() |
| Fuentes de financiación y avales | ![]() | ![]() | ![]() |
| Subvenciones, concursos/subastas públicas y marcas | ![]() | ![]() | ![]() |
| Acceder | Acceder | Acceder |
FINCA EL CORONEL SL inscrita en el Registro Mercantil de Jaén.
capital social de la empresa es de 150.900,00 euros y tiene una facturación anual entre 500.000 y 1.000.000 euros.
FINCA EL CORONEL SL tiene 1 cargos directivos en activo y 0 cargos directivos históricos.