La compra, venta,permuta y, en general, la adquisicion y cesion onerosa, mediante cualquier titulo translativo, del dominio y otros derechos sobre titulos-valores, titulos de credito y el resto de activos financieros, etc.
CNAE 6612 - Actividades de intermediación en operaciones con valores y otros activos
A62557467
05/04/2001
16 años
(Extinguida el 09/06/2017)
-
0.5M €
Barcelona
Administrador único
Información sobre balances y cuentas de resultados de FIN CAIXA I SA depositados en el Registro Mercantil de Barcelona en los últimos ejercicios.
| Ejercicio Disponibilidad | Consultar en Axesor | |||||
| Consultar en Axesor | ||||||
| Entidad | Relación | Entidad/Relación | Desde | Hasta |
|---|---|---|---|---|
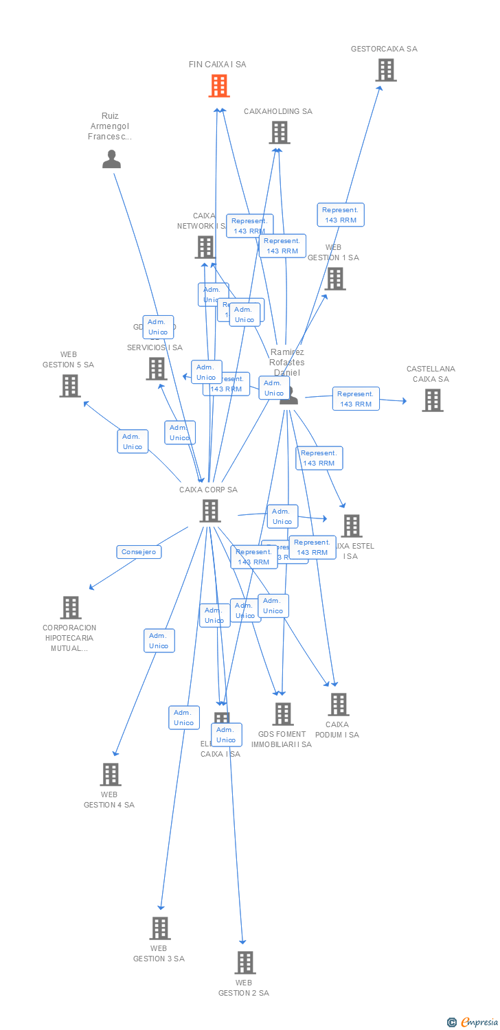
| Ruiz Armengol Francisco Emilio | Represent.143 RRM | Ruiz Armengol Francisco Emilio Represent.143 RRM | 17/07/2014 | 09/06/2017 |
| CAIXA CORP SA | Adm. Unico | CAIXA CORP SA Adm. Unico | 16/05/2012 | 09/06/2017 |
| Ramirez Rofastes Daniel | Represent.143 RRM | Ramirez Rofastes Daniel Represent.143 RRM | 16/05/2012 | 17/07/2014 |

Resumen cronológico de actos publicados en las ediciones digitales de Boletines Oficiales (BORME, BOE, BOPI) inscritos por FIN CAIXA I SA o en los que participa indirectamente.
Con fecha 9 de junio de 2017, las sociedades CAIXA CARD 2 SA, , CAIXA DIAGONAL SA, , CAIXA ESTEL I SA, , CAIXA INSTANT SA, , CAIXA JOCS SA, , CAIXA LIFE SA, , CAIXA MAIL SA, , CAIXA MARKET SA, , CAIXA MEDITERRANIA SA, , CAIXA MONEY SA, , CAIXA SPORT SA, , CAIXA START SA, , CAIXA VIDA SA, , CANAL CAIXA SA, , CASTELLANA CAIXA SA, , CREDI CAIXA SA, , ELECTRONI CAIXA I SA, , FIDO CAIXA SA, , FIN CAIXA I SA, , GDS FOMENT IMMOBILIARI I SA, , GESCAIXA SA, , GESTORCAIXA SA, , HIPOTECAIXA I SA, , LA CAIXA NET SA, , LA CAIXA OLIMPICA SA, , MERCHANT CAIXA SA, , MULTIMAR CAIXA SA, , MUNDICAIXA SA, , RED CAIXA SA, , SERVI CAIXA SA, , TELE CAIXA SA y VIDEO CAIXA SA han sido absorbidas por la sociedad WEB GESTION 1 SA .
Publicación en el BORME de los siguientes nombramientos:
| Administrador Único | |
| Representante 143 RRM |
La sociedad cambia su actividad pasando a ser la nueva actividad o actividades de la empresa:
La compra, venta,permuta y, en general, la adquisicion y cesion onerosa, mediante cualquier titulo translativo, del dominio y otros derechos sobre titulos-valores, titulos de credito y el resto de activos financieros, etc.
| Informe de Crédito | Informe Mercantil, Incidencias y Vinculaciones | Perfil Comercial de Empresa | |
| Capital social actual y evolución | ![]() | ![]() | ![]() |
| Información mercantil y comercial | ![]() | ![]() | ![]() Básica |
| Administradores y dirigentes | ![]() | ![]() Solo administradores | ![]() Solo dirigentes |
| Empresas relacionadas (accionistas, participadas,…) | ![]() | ![]() | ![]() |
| Incidencias judiciales y procedimientos concursales | ![]() | ![]() | ![]() |
| Impagos en el fichero RAI | ![]() | ![]() | ![]() |
| Impagos en el fichero Asnef Empresas | ![]() | ![]() | ![]() |
| Categoría crediticia y probabilidad de incumplimiento de pago | ![]() | ![]() | ![]() |
| Extracto del balance y cuenta de pérdidas y ganancias | ![]() | ![]() | ![]() |
| Ratios y magnitudes económico-financieras | ![]() | ![]() | ![]() |
| Acceder | Acceder | Acceder |
FIN CAIXA I SA fué una empresa constituida el 05/04/2001 y extinguida el 09/06/2017 inscrita en el Registro Mercantil de Barcelona. y con domicilio en BarcelonaSu clasificación nacional de actividades económicas era Actividades de intermediación en operaciones con valores y otros activos.
La empresa tenia un rango de facturación anual inferior a 500.000 euros.
FIN CAIXA I SA tiene 0 cargos directivos en activo y 2 cargos directivos históricos.