BULEVAR, 308 3 A EDIFICIO CENTROEJIDO. 04700 EJIDO (EL). (ALMERIA). Ver mapa
La importacion, exportacion,venta y alquiler de todo tipo de vehiculos y automoviles, asi como la exposicion, comercializacion y venta de toda clase de accesorios, equipamientos,recambios y demas componentes, complementos y...
CNAE 4519 - Venta de otros vehículos de motor
B64735335
03/12/2007
18 años
-
0.5M €
Barcelona
Administrador único
Información sobre balances y cuentas de resultados de FAPE 07 SL depositados en el Registro Mercantil de Barcelona en los últimos ejercicios.
| Ejercicio Disponibilidad | Consultar en Axesor | |||||
| Consultar en Axesor | ||||||
| Entidad | Relación | Entidad/Relación | Desde | Hasta |
|---|---|---|---|---|
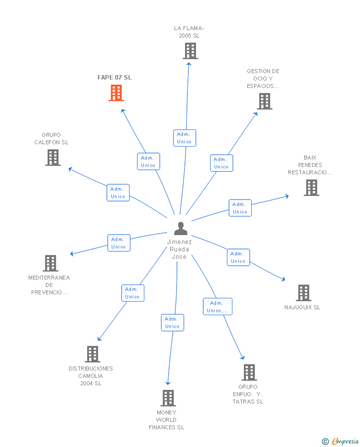
| Jimenez Rueda Jose | Adm. Unico | Jimenez Rueda Jose Adm. Unico | 25/07/2011 | |
| Silvia Marti Ancel | Adm. Unico | Silvia Marti Ancel Adm. Unico | 07/07/2011 | 25/07/2011 |
| Fabio Pizzolato | Adm. Unico | Fabio Pizzolato Adm. Unico | 25/07/2011 |

Resumen cronológico de actos publicados en las ediciones digitales de Boletines Oficiales (BORME, BOE, BOPI) inscritos por FAPE 07 SL o en los que participa indirectamente.
| Artículo de los estatutos: 6. Domicilio.- El domicilio dela sociedad se establece en El Ejido (Almería), Bulevar 308, 3& planta, puerta A (Edificio Centroejido).. |
CAMBIO DE SOCIO UNICO, NUEVO SOCIO: JOSE JIMENEZ RUEDA.
La sociedad cambia su actividad pasando a ser la nueva actividad o actividades de la empresa:
La importacion, exportacion,venta y alquiler de todo tipo de vehiculos y automoviles, asi como la exposicion, comercializacion y venta de toda clase de accesorios, equipamientos,recambios y demas componentes, complementos y...
| Informe axesor 360º | Informe de Crédito | Perfil Comercial de Empresa | |
| Importe de ventas y número de empleados | ![]() | ![]() | ![]() |
| Información mercantil y comercial | ![]() Completa | ![]() Completa | ![]() Básica |
| Administradores y dirigentes | ![]() | ![]() | ![]() Solo dirigentes |
| Empresas relacionadas (accionistas, participadas,…) | ![]() | ![]() | ![]() |
| Categoría crediticia y probabilidad de incumplimiento de pago | ![]() | ![]() | ![]() |
| Impagos (RAI y Asnef Empresas) e incidencias judiciales | ![]() | ![]() | ![]() |
| Balance y cuenta de pérdidas y ganancias | ![]() Completo | ![]() Extracto | ![]() |
| Ratios y magnitudes económico-financieras | ![]() Completo | ![]() Extracto | ![]() |
| Representación gráfica de empresas relacionadas | ![]() | ![]() | ![]() |
| Comparativa del balance con la media del sector | ![]() | ![]() | ![]() |
| Estado de flujos de efectivo y de cambios en el patrimonio neto | ![]() | ![]() | ![]() |
| Fuentes de financiación y avales | ![]() | ![]() | ![]() |
| Subvenciones, concursos/subastas públicas y marcas | ![]() | ![]() | ![]() |
| Acceder | Acceder | Acceder |
FAPE 07 SL inscrita en el Registro Mercantil de Barcelona. y con domicilio en Ejido, ElSu clasificación nacional de actividades económicas es Venta de otros vehículos de motor.
La empresa tiene una facturación anual inferior a 500.000 euros.
FAPE 07 SL tiene 1 cargos directivos en activo y 2 cargos directivos históricos.