C/ VENEZUELA 26 1 B (VIGO). Ver mapa
El desarrollo, implantación, ejecución; producción, comercialización y prestación de nivel servicio de sistemas de información.
no disponible
01/06/2016
10 años
3.000,00 €
0.5M €
Pontevedra
Administrador único
Información sobre balances y cuentas de resultados de FALCONIX SOLUCIONES SL depositados en el Registro Mercantil de Pontevedra en los últimos ejercicios.
| Ejercicio Disponibilidad | 2019 3 horas | 2020 Inmediata | 2021 Inmediata | 2022 3 horas | Consultar en Axesor | |
| Consultar en Axesor | ||||||
| Entidad | Relación | Entidad/Relación | Desde | Hasta |
|---|---|---|---|---|
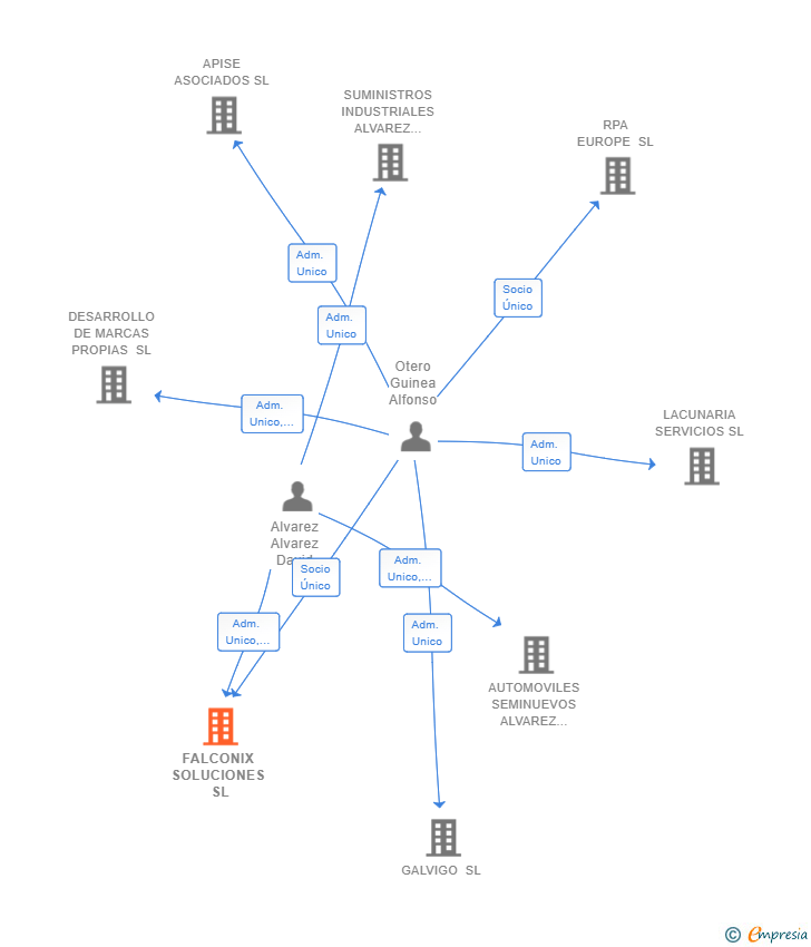
| Alvarez Alvarez David | Socio Único | Alvarez Alvarez David Socio Único | 30/08/2022 | |
| Alvarez Alvarez David | Adm. Unico | Alvarez Alvarez David Adm. Unico | 30/08/2022 | |
| Otero Guinea Alfonso | Adm. Unico | Otero Guinea Alfonso Adm. Unico | 24/11/2016 | 30/08/2022 |
| Otero Guinea Alfonso | Socio Único | Otero Guinea Alfonso Socio Único | 24/11/2016 | |
| Gonzalez Castaño Alberto | Adm. Solid. | Gonzalez Castaño Alberto Adm. Solid. | 23/11/2016 | 24/11/2016 |
| Martinez De La Escalera Tapias Fernando Roco | Adm. Solid. | Martinez De La Escalera Tapias Fernando Roco Adm. Solid. | 23/11/2016 | 24/11/2016 |

Resumen cronológico de actos publicados en las ediciones digitales de Boletines Oficiales (BORME, BOE, BOPI) inscritos por FALCONIX SOLUCIONES SL o en los que participa indirectamente.
Traslado del domicilio social de la empresa situado en C/ POLICARPO SANZ 40 2º (VIGO) siendo el nuevo domicilio situado en C/ VENEZUELA 26 1 B (VIGO).
Se constituye la empresa con fecha 23 de noviembre de 2016 mediante escritura pública. La empresa se crea con un capital social inicial de 3.000,00 Euros e inicia su actividad el 1 de junio de 2016. El domicilio social en el momento de su constitución se establece en C/ POLICARPO SANZ 40 2º (VIGO). La empresa indica que su actividad es El desarrollo, implantación, ejecución; producción, comercialización y prestación de nivel servicio de sistemas de información.
Publicación en el BORME de los siguientes nombramientos:
| Administradores Solidarios |
Publicación en el BORME de los siguientes ceses-dimisiones:
| Administradores Solidarios |
| Informe axesor 360º | Informe de Crédito | Perfil Comercial de Empresa | |
| Importe de ventas y número de empleados | ![]() | ![]() | ![]() |
| Información mercantil y comercial | ![]() Completa | ![]() Completa | ![]() Básica |
| Administradores y dirigentes | ![]() | ![]() | ![]() Solo dirigentes |
| Empresas relacionadas (accionistas, participadas,…) | ![]() | ![]() | ![]() |
| Categoría crediticia y probabilidad de incumplimiento de pago | ![]() | ![]() | ![]() |
| Impagos (RAI y Asnef Empresas) e incidencias judiciales | ![]() | ![]() | ![]() |
| Balance y cuenta de pérdidas y ganancias | ![]() Completo | ![]() Extracto | ![]() |
| Ratios y magnitudes económico-financieras | ![]() Completo | ![]() Extracto | ![]() |
| Representación gráfica de empresas relacionadas | ![]() | ![]() | ![]() |
| Comparativa del balance con la media del sector | ![]() | ![]() | ![]() |
| Estado de flujos de efectivo y de cambios en el patrimonio neto | ![]() | ![]() | ![]() |
| Fuentes de financiación y avales | ![]() | ![]() | ![]() |
| Subvenciones, concursos/subastas públicas y marcas | ![]() | ![]() | ![]() |
| Acceder | Acceder | Acceder |
FALCONIX SOLUCIONES SL inscrita en el Registro Mercantil de Pontevedra.
capital social de la empresa es de 3.000,00 euros y tiene una facturación anual inferior a 500.000 euros.
FALCONIX SOLUCIONES SL tiene 1 cargos directivos en activo y 2 cargos directivos históricos.