PASEO DE LA CASTELLANA 141 3ª (MADRID). Ver mapa
La promoción y construcción de edificaciones de cualquier naturaleza, como la adquisición de fincas rústicas y urbanas, su urbanización, parcelación, uso, arrendamiento y venta. La compraventa de toda clase de bienes, muebles e inmuebles. La negociación, compra y venta, etc.. Ctividades jurídicas, actividades de búsqueda de asesoramiento y financiación de procedimientos legales que incluyen los siguientes: .-búsqueda y localización de procedimiento legales en cualquier momento procesal e identificación de las palles e intervinientes.
no disponible
14/07/2017
9 años
3.000,00 €
-
Madrid
Administrador único
Información sobre balances y cuentas de resultados de FAENA PATAGONIA PROJECT SL depositados en el Registro Mercantil de Madrid en los últimos ejercicios.
| Ejercicio Disponibilidad | 2019 3 horas | 2020 3 horas | 2021 3 horas | 2022 3 horas | Consultar en Axesor | |
| Consultar en Axesor | ||||||
| Entidad | Relación | Entidad/Relación | Desde | Hasta |
|---|---|---|---|---|
| Martinez Martinez Eliseo Manuel | Apod. Solid. | Martinez Martinez Eliseo Manuel Apod. Solid. | 30/11/2020 | |
| Villatoro Gonzalez Tomas | Apod. Solid. | Villatoro Gonzalez Tomas Apod. Solid. | 30/11/2020 | |
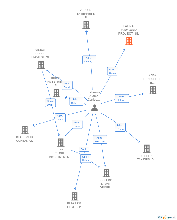
| Betancor Alamo Carlos Alberto | Adm. Unico | Betancor Alamo Carlos Alberto Adm. Unico | 10/08/2017 |

Resumen cronológico de actos publicados en las ediciones digitales de Boletines Oficiales (BORME, BOE, BOPI) inscritos por FAENA PATAGONIA PROJECT SL o en los que participa indirectamente.
Publicación en el BORME de los siguientes nombramientos:
| Apoderados Solidarios |
Traslado del domicilio social de la empresa situado en C/ VELAZQUEZ 12 - PISO 1 (MADRID) siendo el nuevo domicilio situado en PASEO DE LA CASTELLANA 141 3ª (MADRID).
Se modifica parcialmente la actividad de la sociedad. Las nuevas actividades que se incluyen en el objeto social de la sociedad son:
Ctividades jurídicas, actividades de búsqueda de asesoramiento y financiación de procedimientos legales que incluyen los siguientes: .-búsqueda y localización de procedimiento legales en cualquier momento procesal e identificación de las palles e intervinientes
Se constituye la empresa con fecha 10 de agosto de 2017 mediante escritura pública. La empresa se crea con un capital social inicial de 3.000,00 Euros e inicia su actividad el 14 de julio de 2017. El domicilio social en el momento de su constitución se establece en C/ VELAZQUEZ 12 - PISO 1 (MADRID). La empresa indica que su actividad es La promoción y construcción de edificaciones de cualquier naturaleza, como la adquisición de fincas rústicas y urbanas, su urbanización, parcelación, uso, arrendamiento y venta. La compraventa de toda clase de bienes, muebles e inmuebles. La negociación, compra y venta, etc.
| Informe de Crédito | Informe Mercantil, Incidencias y Vinculaciones | Perfil Comercial de Empresa | |
| Capital social actual y evolución | ![]() | ![]() | ![]() |
| Información mercantil y comercial | ![]() | ![]() | ![]() Básica |
| Administradores y dirigentes | ![]() | ![]() Solo administradores | ![]() Solo dirigentes |
| Empresas relacionadas (accionistas, participadas,…) | ![]() | ![]() | ![]() |
| Incidencias judiciales y procedimientos concursales | ![]() | ![]() | ![]() |
| Impagos en el fichero RAI | ![]() | ![]() | ![]() |
| Impagos en el fichero Asnef Empresas | ![]() | ![]() | ![]() |
| Categoría crediticia y probabilidad de incumplimiento de pago | ![]() | ![]() | ![]() |
| Extracto del balance y cuenta de pérdidas y ganancias | ![]() | ![]() | ![]() |
| Ratios y magnitudes económico-financieras | ![]() | ![]() | ![]() |
| Acceder | Acceder | Acceder |
FAENA PATAGONIA PROJECT SL inscrita en el Registro Mercantil de Madrid.
capital social de la empresa es de 3.000,00 euros.
FAENA PATAGONIA PROJECT SL tiene 1 cargos directivos en activo y 0 cargos directivos históricos.