C/ PARADORES, NUMERO 13 (TOTANA). Ver mapa
no disponible
-
-
-
-
Murcia
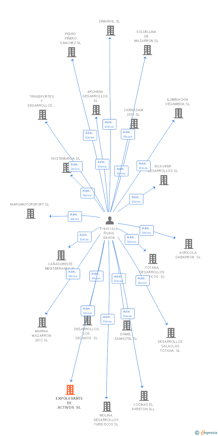
Administrador único
Información sobre balances y cuentas de resultados de EXPOLEVANTE DE ACTIVOS SL depositados en el Registro Mercantil de Murcia en los últimos ejercicios.
| Ejercicio Disponibilidad | Consultar en Axesor | |||||
| Consultar en Axesor | ||||||
| Entidad | Relación | Entidad/Relación | Desde | Hasta |
|---|---|---|---|---|
| Francisco Rubio Sevilla | Adm. Unico | Francisco Rubio Sevilla Adm. Unico | 17/12/2014 | |
| Felipe Sanchez Miñano | Adm. Unico | Felipe Sanchez Miñano Adm. Unico | 17/12/2014 |

Resumen cronológico de actos publicados en las ediciones digitales de Boletines Oficiales (BORME, BOE, BOPI) inscritos por EXPOLEVANTE DE ACTIVOS SL o en los que participa indirectamente.
La Agencia Estatal de la Administración Tributaria ha dictado baja provisional en el óndice de entidades porqué los débitos tributarios de la entidad con la Hacienda pública del Estado han sido declarados fallidos o no haber presentado la declaración del impuesto de sociedades correspondiente a tres períodos impositivos consecutivos. Se cierra la hoja registral de la sociedad no pudióndose practicar ninguna inscripción.
Se abre de nuevo la hoja registral de la sociedad en el Registro Mercantil provincial, una vez desaparecida la causa que originó el cierre de la misma.
| Informe de Crédito | Informe Mercantil, Incidencias y Vinculaciones | Perfil Comercial de Empresa | |
| Capital social actual y evolución | ![]() | ![]() | ![]() |
| Información mercantil y comercial | ![]() | ![]() | ![]() Básica |
| Administradores y dirigentes | ![]() | ![]() Solo administradores | ![]() Solo dirigentes |
| Empresas relacionadas (accionistas, participadas,…) | ![]() | ![]() | ![]() |
| Incidencias judiciales y procedimientos concursales | ![]() | ![]() | ![]() |
| Impagos en el fichero RAI | ![]() | ![]() | ![]() |
| Impagos en el fichero Asnef Empresas | ![]() | ![]() | ![]() |
| Categoría crediticia y probabilidad de incumplimiento de pago | ![]() | ![]() | ![]() |
| Extracto del balance y cuenta de pérdidas y ganancias | ![]() | ![]() | ![]() |
| Ratios y magnitudes económico-financieras | ![]() | ![]() | ![]() |
| Acceder | Acceder | Acceder |
EXPOLEVANTE DE ACTIVOS SL es una empresa inscrita en el Registro Mercantil de Murcia.
EXPOLEVANTE DE ACTIVOS SL tiene 1 cargos directivos en activo y 1 cargos directivos históricos.