C/ ANTONIO MAURA 14 1º D (MADRID). Ver mapa
La adquisición y tenencia de parcelas, el desarrollo de proyectos logisticos en dichas parcelas, la financiacion interna y externa, el arrendamiento de los proyectos, la gestión explotación y posterior venta de los proyectos.
no disponible
01/07/2024
2 años
3.000,00 €
-
Madrid
-
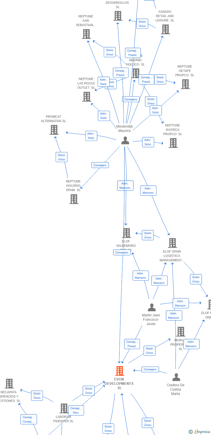
Consejo de administración

Resumen cronológico de actos publicados en las ediciones digitales de Boletines Oficiales (BORME, BOE, BOPI) inscritos por EVON DEVELOPMENTS SL o en los que participa indirectamente.
Publicación en el BORME de los siguientes nombramientos:
| Apoderados Mancomunados/Solidarios | |
| Apoderado Mancomunado |
Publicación en el BORME de los siguientes nombramientos:
| Presidente | |
| Consejeros | |
| Secretario |
| Aprobado nuevo texto refundido de los estatutos sociales. |
La sociedad cambia su actividad pasando a ser la nueva actividad o actividades de la empresa:
La adquisición y tenencia de parcelas, el desarrollo de proyectos logisticos en dichas parcelas, la financiacion interna y externa, el arrendamiento de los proyectos, la gestión explotación y posterior venta de los proyectos
El anterior objeto social de la sociedad era el siguiente:
La adquisición y tenencia de parcelas, el desarrollo de proyectos logisticos en dichas parcelas, la financiacion interna y externa, el arrendamiento de los proyectos, la gestión explotación y posterior venta de los proyectos
Se constituye la empresa con fecha 12 de julio de 2024 mediante escritura pública. La empresa se crea con un capital social inicial de 3.000,00 Euros e inicia su actividad el 1 de julio de 2024. El domicilio social en el momento de su constitución se establece en C/ CAVANILLES 43, - 6º (MADRID). La empresa indica que su actividad es a) la asesoría y consultoría de empresas de tipo gerenciaí, informático, de inversión y de intermediación, comunicación, comercial y para prestación de servicios y personal especializado en proyectos de índole informático; b) consultoría tecnológica y de negocios;.
| Informe de Crédito | Informe Mercantil, Incidencias y Vinculaciones | Perfil Comercial de Empresa | |
| Capital social actual y evolución | ![]() | ![]() | ![]() |
| Información mercantil y comercial | ![]() | ![]() | ![]() Básica |
| Administradores y dirigentes | ![]() | ![]() Solo administradores | ![]() Solo dirigentes |
| Empresas relacionadas (accionistas, participadas,…) | ![]() | ![]() | ![]() |
| Incidencias judiciales y procedimientos concursales | ![]() | ![]() | ![]() |
| Impagos en el fichero RAI | ![]() | ![]() | ![]() |
| Impagos en el fichero Asnef Empresas | ![]() | ![]() | ![]() |
| Categoría crediticia y probabilidad de incumplimiento de pago | ![]() | ![]() | ![]() |
| Extracto del balance y cuenta de pérdidas y ganancias | ![]() | ![]() | ![]() |
| Ratios y magnitudes económico-financieras | ![]() | ![]() | ![]() |
| Acceder | Acceder | Acceder |
EVON DEVELOPMENTS SL inscrita en el Registro Mercantil de Madrid.
capital social de la empresa es de 3.000,00 euros.