C/ RODRIGUEZ ARIAS 14 - BAJO 3º LOCAL (BILBAO). Ver mapa
La fabricación, comercializacion en cualquiera de sus fases, importacion, exportación y venta al por mayor y al detalle de toda clase de materias primas textiles, hilados, telas, tejidos y productos acabados de vestir.
B95977583
12/11/2019
6 años
3.000,00 €
0.5M €
Vizcaya-Bizkaia
-
6
Administrador único
Información sobre balances y cuentas de resultados de EUSKACOTI SL depositados en el Registro Mercantil de Vizcaya-Bizkaia en los últimos ejercicios.
| Ejercicio Disponibilidad | 2019 3 horas | 2020 Inmediata | 2021 Inmediata | Consultar en Axesor | ||
| Consultar en Axesor | ||||||
| Entidad | Relación | Entidad/Relación | Desde | Hasta |
|---|---|---|---|---|
| Vila Sangra Carme | Apod. | Vila Sangra Carme Apod. | 14/08/2024 | |
| Sanchez Sole Sergio | Apod. | Sanchez Sole Sergio Apod. | 01/02/2024 | |
| Perez Pomares Aida | Apod. | Perez Pomares Aida Apod. | 01/02/2024 | |
| Velaz Martin Sandra | Apod. | Velaz Martin Sandra Apod. | 01/02/2024 | |
| Gomez Muñoz Raquel | Apod. | Gomez Muñoz Raquel Apod. | 01/02/2024 | |
| Maeso Orti Jordi | Apod. | Maeso Orti Jordi Apod. | 01/02/2024 | |
| Villarreal Puig Victor | Apod. | Villarreal Puig Victor Apod. | 01/02/2024 | |
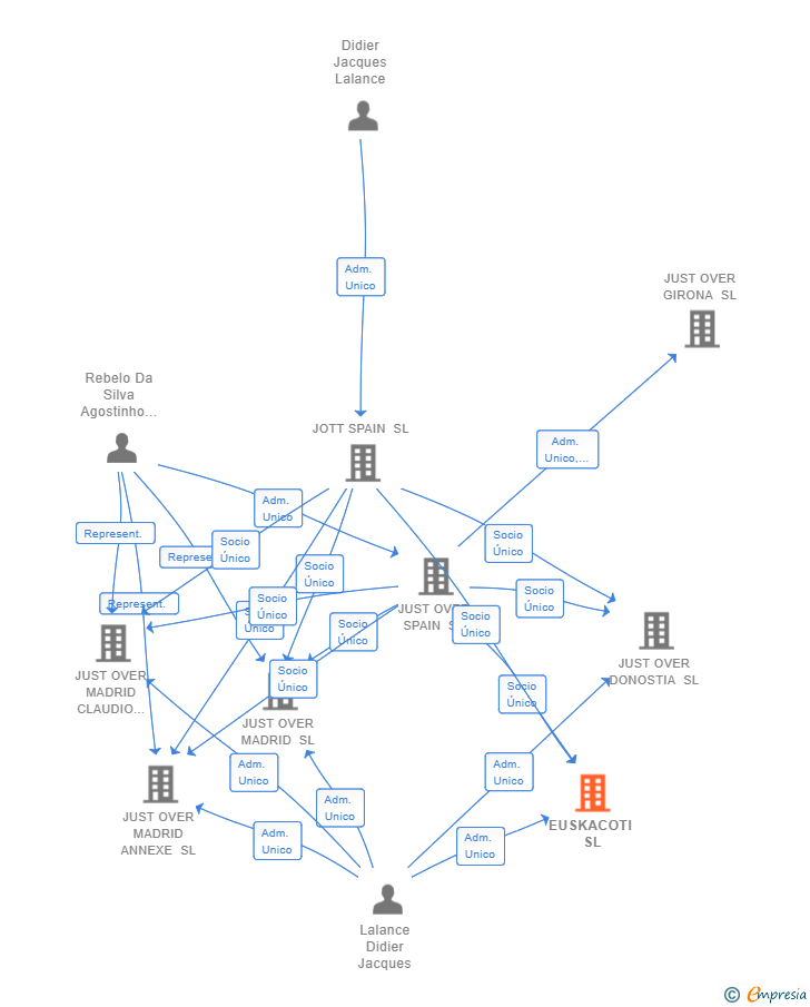
| JOTT SPAIN SL | Socio Único | JOTT SPAIN SL Socio Único | 14/12/2023 | |
| Lalance Didier Jacques | Adm. Unico | Lalance Didier Jacques Adm. Unico | 14/12/2023 | |
| JUST OVER SPAIN SL | Adm. Unico | JUST OVER SPAIN SL Adm. Unico | 16/06/2020 | 14/12/2023 |
| Pellat Masso Helena | Apod. | Pellat Masso Helena Apod. | 09/01/2020 | 14/12/2023 |
| JUST OVER SPAIN SL | Socio Único | JUST OVER SPAIN SL Socio Único | 16/06/2020 | |
| Rebelo Da Silva Agostinho | Adm. Unico | Rebelo Da Silva Agostinho Adm. Unico | 09/01/2020 | 16/06/2020 |
| Pellat Masso Helena | Adm. Unico | Pellat Masso Helena Adm. Unico | 20/11/2019 | 09/01/2020 |

Resumen cronológico de actos publicados en las ediciones digitales de Boletines Oficiales (BORME, BOE, BOPI) inscritos por EUSKACOTI SL o en los que participa indirectamente.
Publicación en el BORME de los siguientes nombramientos:
| Apoderados |
Se constituye la empresa con fecha 20 de noviembre de 2019 mediante escritura pública. La empresa se crea con un capital social inicial de 3.000,00 Euros e inicia su actividad el 12 de noviembre de 2019. El domicilio social en el momento de su constitución se establece en C/ RODRIGUEZ ARIAS 14 - BAJO 3º LOCAL (BILBAO). La empresa indica que su actividad es La fabricación, comercializacion en cualquiera de sus fases, importacion, exportación y venta al por mayor y al detalle de toda clase de materias primas textiles, hilados, telas, tejidos y productos acabados de vestir.
| Informe axesor 360º | Informe de Crédito | Perfil Comercial de Empresa | |
| Importe de ventas y número de empleados | ![]() | ![]() | ![]() |
| Información mercantil y comercial | ![]() Completa | ![]() Completa | ![]() Básica |
| Administradores y dirigentes | ![]() | ![]() | ![]() Solo dirigentes |
| Empresas relacionadas (accionistas, participadas,…) | ![]() | ![]() | ![]() |
| Categoría crediticia y probabilidad de incumplimiento de pago | ![]() | ![]() | ![]() |
| Impagos (RAI y Asnef Empresas) e incidencias judiciales | ![]() | ![]() | ![]() |
| Balance y cuenta de pérdidas y ganancias | ![]() Completo | ![]() Extracto | ![]() |
| Ratios y magnitudes económico-financieras | ![]() Completo | ![]() Extracto | ![]() |
| Representación gráfica de empresas relacionadas | ![]() | ![]() | ![]() |
| Comparativa del balance con la media del sector | ![]() | ![]() | ![]() |
| Estado de flujos de efectivo y de cambios en el patrimonio neto | ![]() | ![]() | ![]() |
| Fuentes de financiación y avales | ![]() | ![]() | ![]() |
| Subvenciones, concursos/subastas públicas y marcas | ![]() | ![]() | ![]() |
| Acceder | Acceder | Acceder |
EUSKACOTI SL inscrita en el Registro Mercantil de Vizcaya-Bizkaia. y con domicilio en Bilbao
capital social de la empresa es de 3.000,00 euros y tiene una facturación anual inferior a 500.000 euros.