C/ VELAZQUEZ 46 - OFICINA 16 (MADRID). Ver mapa
El almacenaje, la distribución y el transporte por todo el territorio nacional y el extranjero de toda clase de mercancías.
no disponible
06/09/2024
un año
3.000,00 €
-
Madrid
-
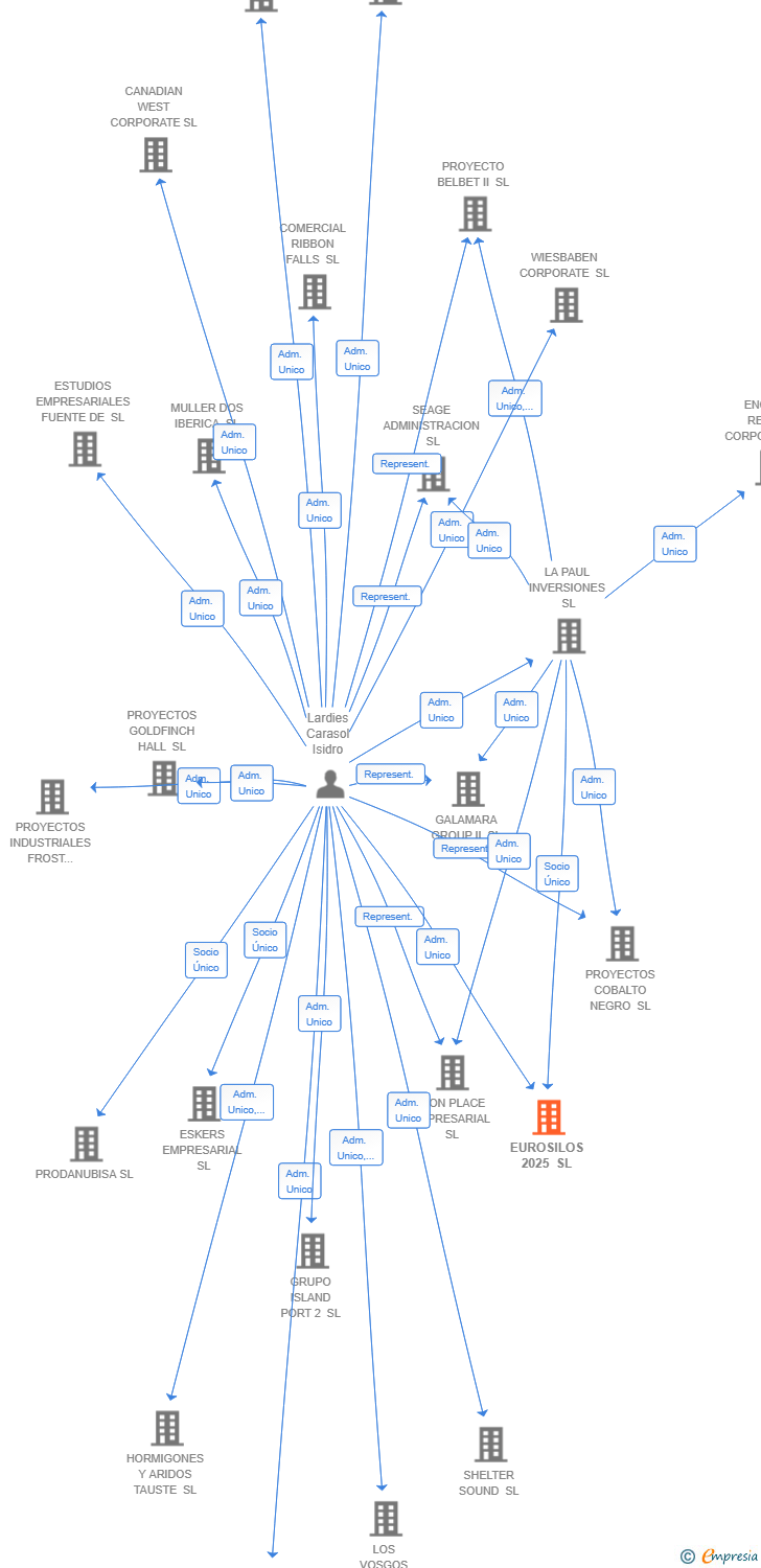
Administrador único
PROJECTS DAMARIS 24 SL
| Entidad | Relación | Entidad/Relación | Desde | Hasta |
|---|---|---|---|---|
| Lardies Carasol Isidro | Adm. Unico | Lardies Carasol Isidro Adm. Unico | 08/11/2024 | |
| LA PAUL INVERSIONES SL | Socio Único | LA PAUL INVERSIONES SL Socio Único | 08/11/2024 | |
| Triguero Gomez Luis Miguel | Adm. Unico | Triguero Gomez Luis Miguel Adm. Unico | 13/09/2024 | 08/11/2024 |

Resumen cronológico de actos publicados en las ediciones digitales de Boletines Oficiales (BORME, BOE, BOPI) inscritos por EUROSILOS 2025 SL o en los que participa indirectamente.
| Artículo de los estatutos: CAMBIO DE DOMICILIO SOCIAL. . |
La sociedad cambia su denominación social PROJECTS DAMARIS 24 SL a la denominación EUROSILOS 2025 SL
| Artículo de los estatutos. 3. Domicilio social . Artículo de los estatutos: 4. Objeto social.-. |
Traslado del domicilio social de la empresa situado en C/ CASTELLO 24 (MADRID) siendo el nuevo domicilio situado en C/ VELAZQUEZ 46 - OFICINA 16 (MADRID).
La sociedad cambia su actividad pasando a ser la nueva actividad o actividades de la empresa:
El almacenaje, la distribución y el transporte por todo el territorio nacional y el extranjero de toda clase de mercancías
El anterior objeto social de la sociedad era el siguiente:
El almacenaje, la distribución y el transporte por todo el territorio nacional y el extranjero de toda clase de mercancías
Se constituye la empresa con fecha 13 de septiembre de 2024 mediante escritura pública. La empresa se crea con un capital social inicial de 3.000,00 Euros e inicia su actividad el 6 de septiembre de 2024. El domicilio social en el momento de su constitución se establece en C/ CASTELLO 24 (MADRID). La empresa indica que su actividad es La Compañía dedicará su capital y actividades a: -La actividad, negocio y promoción inmobiliaria. Código Nacional de Actividades Económicas (CNAE): 4110. Quedan excluidas todas aquellas actividades para cuyo ejercicio la Ley exija requisitos especiales que no queden cumplidos por esta Sociedad.
EUROSILOS 2025 SL anteriormente denominada PROJECTS DAMARIS 24 SL inscrita en el Registro Mercantil de Madrid.
capital social de la empresa es de 3.000,00 euros.