C/ ALFONSO I 17 - 5º, OFICINA 2 (ZARAGOZA). Ver mapa
A.- la gestión de acciones o participaciones representativas del capital social y de los derechos económicos y políticos de sociedades y entidades de cualquier clase, así como la gestión y organización de los recursos materiales y humanos de las sociedades participadas, ya sea por medio del personal.
no disponible
28/02/2022
4 años
3.010,00 €
0.5M €
Madrid
-
Administrador único
Información sobre balances y cuentas de resultados de ESPERIAN DISTRICT SL depositados en el Registro Mercantil de Madrid en los últimos ejercicios.
| Ejercicio Disponibilidad | 2019 3 horas | 2020 3 horas | 2021 3 horas | 2022 Inmediata | Consultar en Axesor | |
| Consultar en Axesor | ||||||
| Entidad | Relación | Entidad/Relación | Desde | Hasta |
|---|---|---|---|---|
| Gonzalez Villellas Juan Mariano | Apod. Mancom./Solid. | Gonzalez Villellas Juan Mariano Apod. Mancom./Solid. | 09/09/2024 | |
| Alonso Esteban Juan | Apod. Mancom./Solid. | Alonso Esteban Juan Apod. Mancom./Solid. | 09/09/2024 | |
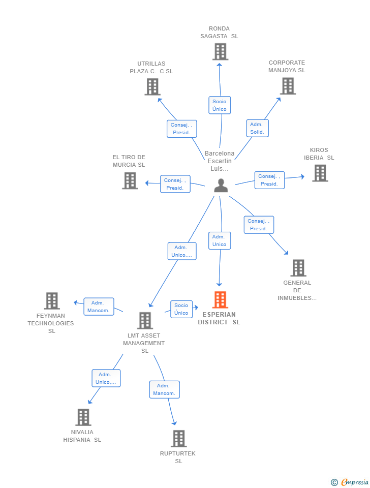
| LMT ASSET MANAGEMENT SL | Socio Único | LMT ASSET MANAGEMENT SL Socio Único | 19/12/2022 | 19/06/2024 |
| Barcelona Escartin Luis Antonio | Adm. Unico | Barcelona Escartin Luis Antonio Adm. Unico | 19/12/2022 | |
| Garcia Pastrana Maria Elena | Adm. Unico | Garcia Pastrana Maria Elena Adm. Unico | 08/03/2022 | 19/12/2022 |

Resumen cronológico de actos publicados en las ediciones digitales de Boletines Oficiales (BORME, BOE, BOPI) inscritos por ESPERIAN DISTRICT SL o en los que participa indirectamente.
Traslado del domicilio social de la empresa situado en PASEO GRAN VIA RAMON Y CAJAL 7 1º A (ZARAGOZA) siendo el nuevo domicilio situado en C/ ALFONSO I 17 - 5º, OFICINA 2 (ZARAGOZA).
Publicación en el BORME de los siguientes nombramientos:
| Apoderados Mancomunados/Solidarios |
Traslado del domicilio social de la empresa situado en PASEO DE LA CONSTITUCION 10 - ENTRESUELO DERECHA (ZARAGOZA) siendo el nuevo domicilio situado en PASEO GRAN VIA RAMON Y CAJAL 7 1º A (ZARAGOZA).
Traslado del domicilio social de la empresa situado en C/ ALFONSO I 17 - 5º, OFICINA 2 (ZARAGOZA) siendo el nuevo domicilio situado en PASEO DE LA CONSTITUCION 10 - ENTRESUELO DERECHA (ZARAGOZA).
La sociedad cambia su actividad pasando a ser la nueva actividad o actividades de la empresa:
A.- la gestión de acciones o participaciones representativas del capital social y de los derechos económicos y políticos de sociedades y entidades de cualquier clase, así como la gestión y organización de los recursos materiales y humanos de las sociedades participadas, ya sea por medio del personal
El anterior objeto social de la sociedad era el siguiente:
A.- la gestión de acciones o participaciones representativas del capital social y de los derechos económicos y políticos de sociedades y entidades de cualquier clase, así como la gestión y organización de los recursos materiales y humanos de las sociedades participadas, ya sea por medio del personal
Se constituye la empresa con fecha 8 de marzo de 2022 mediante escritura pública. La empresa se crea con un capital social inicial de 3.010,00 Euros e inicia su actividad el 28 de febrero de 2022. El domicilio social en el momento de su constitución se establece en C/ JUAN BRAVO 3A, BAJO (MADRID). La empresa indica que su actividad es Intermediarios del comercio de productos diversos. Actividades Accesorias: 1) Otras actividades de consultoría de gestión empresarial. 2) Compraventa, adquisición, tenencia y enajenación de valores mobiliarios y de participaciones sociales o acciones en el capital social de cualquier tipo de...
| Informe axesor 360º | Informe de Crédito | Perfil Comercial de Empresa | |
| Importe de ventas y número de empleados | ![]() | ![]() | ![]() |
| Información mercantil y comercial | ![]() Completa | ![]() Completa | ![]() Básica |
| Administradores y dirigentes | ![]() | ![]() | ![]() Solo dirigentes |
| Empresas relacionadas (accionistas, participadas,…) | ![]() | ![]() | ![]() |
| Categoría crediticia y probabilidad de incumplimiento de pago | ![]() | ![]() | ![]() |
| Impagos (RAI y Asnef Empresas) e incidencias judiciales | ![]() | ![]() | ![]() |
| Balance y cuenta de pérdidas y ganancias | ![]() Completo | ![]() Extracto | ![]() |
| Ratios y magnitudes económico-financieras | ![]() Completo | ![]() Extracto | ![]() |
| Representación gráfica de empresas relacionadas | ![]() | ![]() | ![]() |
| Comparativa del balance con la media del sector | ![]() | ![]() | ![]() |
| Estado de flujos de efectivo y de cambios en el patrimonio neto | ![]() | ![]() | ![]() |
| Fuentes de financiación y avales | ![]() | ![]() | ![]() |
| Subvenciones, concursos/subastas públicas y marcas | ![]() | ![]() | ![]() |
| Acceder | Acceder | Acceder |
ESPERIAN DISTRICT SL inscrita en el Registro Mercantil de Madrid.
capital social de la empresa es de 3.010,00 euros y tiene una facturación anual inferior a 500.000 euros.