ANA MARISCAL, 5 28223 POZUELO DE ALARCON. (MADRID). Ver mapa
La adquisicion, venta y explotacion de bienes inmuebles. . . . . .
CNAE 4110 - Promoción inmobiliaria
B86277662
09/08/2011
15 años
331.200,00 €
2.5M €
Madrid
Administradores mancomunados
Información sobre balances y cuentas de resultados de ESPACIO RACK SL depositados en el Registro Mercantil de Madrid en los últimos ejercicios.
| Ejercicio Disponibilidad | 2019 Inmediata | 2020 3 horas | 2021 Inmediata | 2022 Inmediata | 2023 Inmediata | Consultar en Axesor |
| Consultar en Axesor | ||||||
| Entidad | Relación | Entidad/Relación | Desde | Hasta |
|---|---|---|---|---|
| Rodriguez Alvarez Elida-maria | Apod. Solid. | Rodriguez Alvarez Elida-maria Apod. Solid. | 24/12/2021 | |
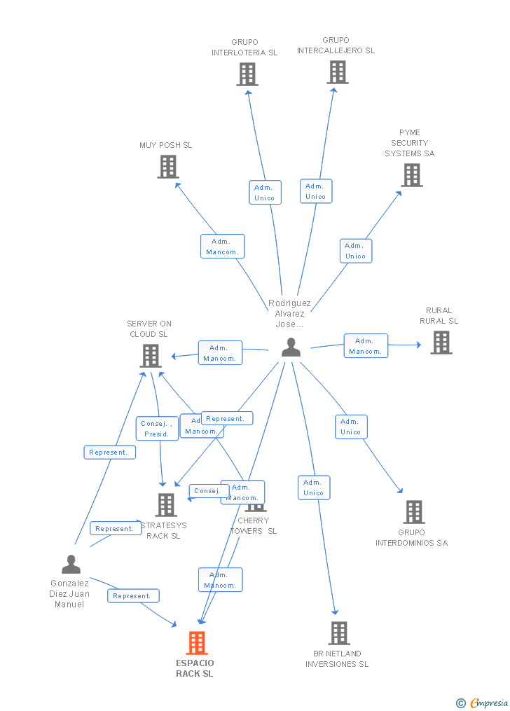
| Rodriguez Alvarez Jose Benito | Adm. Mancom. | Rodriguez Alvarez Jose Benito Adm. Mancom. | 16/04/2014 | |
| Rodriguez Alvarez Jose Benito | Represent. | Rodriguez Alvarez Jose Benito Represent. | 18/10/2011 | 16/04/2014 |
| PYME SECURITY SYSTEMS SA | Adm. Mancom. | PYME SECURITY SYSTEMS SA Adm. Mancom. | 18/10/2011 | 16/04/2014 |
| Gonzalez Diez Juan Manuel | Represent. | Gonzalez Diez Juan Manuel Represent. | 18/10/2011 | |
| CHERRY TOWERS SL | Adm. Mancom. | CHERRY TOWERS SL Adm. Mancom. | 18/10/2011 | |
| Rodriguez Alvarez Jose Benito | Adm. Unico | Rodriguez Alvarez Jose Benito Adm. Unico | 31/08/2011 | 18/10/2011 |
| Rodriguez Alvarez Elida-maria | Apod. | Rodriguez Alvarez Elida-maria Apod. | 31/08/2011 |

Resumen cronológico de actos publicados en las ediciones digitales de Boletines Oficiales (BORME, BOE, BOPI) inscritos por ESPACIO RACK SL o en los que participa indirectamente.
Con fecha 1 de julio de 2024, la sociedad ESPACIO RACK SL ha sido segregada, resultando beneficiara de las segregación de la empresa ESPACIO EDGE SL .
De conformidad con lo dispuesto en el artículo 10 del Real Decreto-ley 5/2023 de 28 de junio, de Modificaciones Estructurales de Sociedades Mercantiles ("LME"), se hace público que la Junta General de Socios de Espacio Rack, S.L. y el Socio Único de Espacio Edge, S.L.U. han decidi... Ver más
|
Publicación en el BORME de los siguientes ceses-dimisiones:
| Presidente |
|
| Consejeros |
|
| Representantes |
Publicación en el BORME de los siguientes nombramientos:
| Presidente |
|
| Consejero |
|
| Representante |
El capital social de la empresa se incrementa en un 5241.94 % (ampliación de 325.000 €). De esta forma, tras la ampliación la sociedad pasa de tener 6.200€ de capital social a 331.200€. Esta ampliación de capital fue inscrita en el Registro Mercantil con fecha 31 de agosto de 2015.
| Capital social anterior: | 6.200 € |
| Aumento de capital: | 325.000 € |
| Capital social resultante: | 331.200 € |
| % incremento: | 5241.94 % |
Publicación en el BORME de los siguientes ceses-dimisiones:
| Administrador Mancomunado | |
| Representante |
Publicación en el BORME de los siguientes nombramientos:
| Administradores Mancomunados | |
| Representantes |
| Órgano social anterior | Administrador único |
| Nuevo órgano social | Administradores mancomunados |
Con fecha 18 de octubre de 2011, mediante la correspondiente escritura ha quedado incrito en el Registro Mercantil la ampliación de 3.100 € del capital social de la empresa. Esta ampliación representa un 100.00 % de incremento del capital, quedando un capital social resultante de 6.200€.
| Capital social anterior: | 3.100 € |
| Aumento de capital: | 3.100 € |
| Capital social resultante: | 6.200 € |
| % incremento: | 100.00 % |
Se constituye la empresa con fecha 31 de agosto de 2011 mediante escritura pública. La empresa se crea con un capital social inicial de 3.100,00 Euros e inicia su actividad el 9 de agosto de 2011. El domicilio social en el momento de su constitución se establece en C/ ANA MARISCAL 5 (POZUELO DE ALARCON). La empresa indica que su actividad es LA ADQUISICION, VENTA Y EXPLOTACION DE BIENES INMUEBLES. . . . ..
| Informe axesor 360º | Informe de Crédito | Perfil Comercial de Empresa | |
| Importe de ventas y número de empleados | ![]() | ![]() | ![]() |
| Información mercantil y comercial | ![]() Completa | ![]() Completa | ![]() Básica |
| Administradores y dirigentes | ![]() | ![]() | ![]() Solo dirigentes |
| Empresas relacionadas (accionistas, participadas,…) | ![]() | ![]() | ![]() |
| Categoría crediticia y probabilidad de incumplimiento de pago | ![]() | ![]() | ![]() |
| Impagos (RAI y Asnef Empresas) e incidencias judiciales | ![]() | ![]() | ![]() |
| Balance y cuenta de pérdidas y ganancias | ![]() Completo | ![]() Extracto | ![]() |
| Ratios y magnitudes económico-financieras | ![]() Completo | ![]() Extracto | ![]() |
| Representación gráfica de empresas relacionadas | ![]() | ![]() | ![]() |
| Comparativa del balance con la media del sector | ![]() | ![]() | ![]() |
| Estado de flujos de efectivo y de cambios en el patrimonio neto | ![]() | ![]() | ![]() |
| Fuentes de financiación y avales | ![]() | ![]() | ![]() |
| Subvenciones, concursos/subastas públicas y marcas | ![]() | ![]() | ![]() |
| Acceder | Acceder | Acceder |
ESPACIO RACK SL inscrita en el Registro Mercantil de Madrid. y con domicilio en Pozuelo de AlarcónSu clasificación nacional de actividades económicas es Promoción inmobiliaria.
capital social de la empresa es de 331.200,00 euros y tiene una facturación anual superior a 2.500.000 euros.
ESPACIO RACK SL tiene 3 cargos directivos en activo y 2 cargos directivos históricos.