C/ ROBLEDO 18 (MADRID). Ver mapa
Servicios técnicos de arquitectura e ingeniería y otras actividades relacionadas con el asesoramiento técnico.
no disponible
23/07/2020
6 años
12.000,00 €
0.5M €
Madrid
-
Administradores solidarios
Información sobre balances y cuentas de resultados de ESPACIO ENTREABIERTO SLP depositados en el Registro Mercantil de Madrid en los últimos ejercicios.
| Ejercicio Disponibilidad | 2019 3 horas | 2020 Inmediata | 2021 Inmediata | 2022 Inmediata | Consultar en Axesor | |
| Consultar en Axesor | ||||||
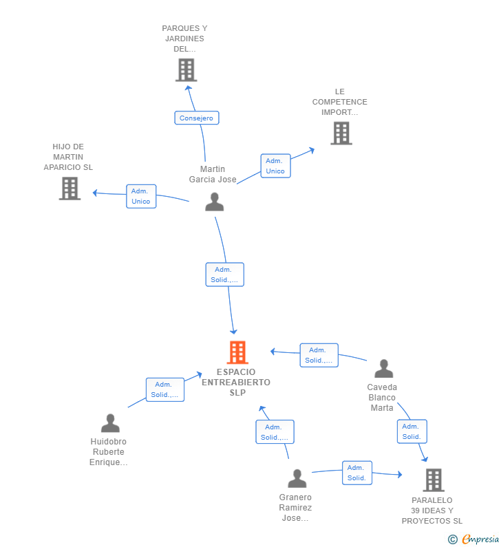
| Entidad | Relación | Entidad/Relación | Desde | Hasta |
|---|---|---|---|---|
| Granero Ramirez Jose Antonio | Socio | Granero Ramirez Jose Antonio Socio | 02/09/2020 | |
| Granero Ramirez Jose Antonio | Adm. Solid. | Granero Ramirez Jose Antonio Adm. Solid. | 02/09/2020 | |
| Caveda Blanco Marta | Adm. Solid. | Caveda Blanco Marta Adm. Solid. | 02/09/2020 | |
| Huidobro Ruberte Enrique Ignacio | Adm. Solid. | Huidobro Ruberte Enrique Ignacio Adm. Solid. | 02/09/2020 | |
| Martin Garcia Jose | Adm. Solid. | Martin Garcia Jose Adm. Solid. | 02/09/2020 | |
| Caveda Blanco Marta | Socio | Caveda Blanco Marta Socio | 02/09/2020 | |
| Huidobro Ruberte Enrique Ignacio | Socio | Huidobro Ruberte Enrique Ignacio Socio | 02/09/2020 | |
| Martin Garcia Jose | Socio | Martin Garcia Jose Socio | 02/09/2020 |

Resumen cronológico de actos publicados en las ediciones digitales de Boletines Oficiales (BORME, BOE, BOPI) inscritos por ESPACIO ENTREABIERTO SLP o en los que participa indirectamente.
Se constituye la empresa con fecha 2 de septiembre de 2020 mediante escritura pública. La empresa se crea con un capital social inicial de 12.000,00 Euros e inicia su actividad el 23 de julio de 2020. El domicilio social en el momento de su constitución se establece en C/ ROBLEDO 18 (MADRID). La empresa indica que su actividad es Servicios técnicos de arquitectura e ingeniería y otras actividades relacionadas con el asesoramiento técnico.
Publicación en el BORME de los siguientes nombramientos:
| Socio | |
| Socios | |
| Administradores Solidarios |
| Informe axesor 360º | Informe de Crédito | Perfil Comercial de Empresa | |
| Importe de ventas y número de empleados | ![]() | ![]() | ![]() |
| Información mercantil y comercial | ![]() Completa | ![]() Completa | ![]() Básica |
| Administradores y dirigentes | ![]() | ![]() | ![]() Solo dirigentes |
| Empresas relacionadas (accionistas, participadas,…) | ![]() | ![]() | ![]() |
| Categoría crediticia y probabilidad de incumplimiento de pago | ![]() | ![]() | ![]() |
| Impagos (RAI y Asnef Empresas) e incidencias judiciales | ![]() | ![]() | ![]() |
| Balance y cuenta de pérdidas y ganancias | ![]() Completo | ![]() Extracto | ![]() |
| Ratios y magnitudes económico-financieras | ![]() Completo | ![]() Extracto | ![]() |
| Representación gráfica de empresas relacionadas | ![]() | ![]() | ![]() |
| Comparativa del balance con la media del sector | ![]() | ![]() | ![]() |
| Estado de flujos de efectivo y de cambios en el patrimonio neto | ![]() | ![]() | ![]() |
| Fuentes de financiación y avales | ![]() | ![]() | ![]() |
| Subvenciones, concursos/subastas públicas y marcas | ![]() | ![]() | ![]() |
| Acceder | Acceder | Acceder |
ESPACIO ENTREABIERTO SLP inscrita en el Registro Mercantil de Madrid.
capital social de la empresa es de 12.000,00 euros y tiene una facturación anual entre 500.000 y 1.000.000 euros.