CNAE 6492 - Otras actividades crediticias
A82876814
-
-
(Extinguida el 14/11/2022)
-
0.5M €
Madrid
Consejo de administración
Información sobre balances y cuentas de resultados de ESMOMA 49 SICAV SA depositados en el Registro Mercantil de Madrid en los últimos ejercicios.
| Ejercicio Disponibilidad | 2019 Inmediata | 2020 3 horas | 2021 3 horas | Consultar en Axesor | ||
| Consultar en Axesor | ||||||

Resumen cronológico de actos publicados en las ediciones digitales de Boletines Oficiales (BORME, BOE, BOPI) inscritos por ESMOMA 49 SICAV SA o en los que participa indirectamente.
Publicación en el BORME de los siguientes ceses-dimisiones:
| Presidente | |
| Entidad Gestora | |
| Entidad Depositaria | |
| Consejeros | |
| Consejero | |
| Secretario | |
| Vicesecretario No Consejero |
Publicación en el BORME de los siguientes nombramientos:
| Liquidador | |
| Liquidador Suplente |
SE REVOCA LA DESIGNACION DE SOCIEDAD DE GESTION DE LOS SISTEMAS DE REGISTRO, COMPENSACION Y LIQUIDACION DE VALORES (IBERCLEAR) COMO ENTIDAD ENCARGADA DEL REGISTRO CONTABLE DE LAS ACCIONES.
Se disuelve la sociedad voluntariamente.
Publicación en el BORME de los siguientes reelecciones:
| Presidente | |
| Consejero | |
| Auditor |
Publicación en el BORME de los siguientes ceses-dimisiones:
| Consejero | |
| Secretario | |
| Representante |
Publicación en el BORME de los siguientes nombramientos:
| Consejeros | |
| Secretario |
Traslado del domicilio social de la empresa situado en CANTABRIA, s/n CIUDAD GRUPO SANTANDER. 28660 BOADILLA DEL MONTE. (MADRID) siendo el nuevo domicilio situado en C/ JUAN IGNACIO LUCA DE TENA - 11 (MADRID).
| Ampliación del capital social en 1.092.047,02 euros y modificación del capital inicial, que se reduce a 2.400.008,91 euros y del capital estatutario máximo, que se reduce a 24.000.089,10 y modificación del artículo 5º de los estatutos sociales.-. . |
A efectos de lo dispuesto en los artículos 319 y 334 de la Ley de Sociedades de Capital, se comunica que la Junta General de Accionistas de la Compañía, en su sesión celebrada el día 7 de junio de 2018, acordó, aumentar el capital mediante elevación del valor nominal de las accion... Ver más
|
Publicación en el BORME de los siguientes reelecciones:
| Presidente | |
| Consejeros | |
| Secretario | |
| Representante | |
| Auditor |
El Consejo de Administración ha acordado convocar la Junta General de Accionistas de la Sociedad, con carácter ordinario, que se celebrará en Boadilla del Monte, Ciudad Grupo Santander, avenida Cantabria, s/n, los días 31 de mayo de 2012, a las diez horas, en primera convoc... Ver más
Publicación en el BORME de los siguientes reelecciones:
| Presidente | |
| Consejeros | |
| Secretario |
El Consejo de Administración ha acordado convocar la Junta General de Accionistas de la Sociedad, con carácter ordinario, que se celebrará en Boadilla del Monte, Ciudad Grupo Santander, Avenida Cantabria, s/n, los días 1 de junio de 2011, a las doce horas, en primera convoc... Ver más
El Consejo de Administración ha acordado convocar la Junta General de Accionistas de las Sociedad, con carácter ordinario, que se celebrará en Boadilla del Monte, Ciudad Grupo Santander, Avenida Cantabria, s/n., los días 31 de mayo de 2010, a las catorce horas, en primera c... Ver más
| Informe axesor 360º | Informe de Crédito | Perfil Comercial de Empresa | |
| Importe de ventas y número de empleados | ![]() | ![]() | ![]() |
| Información mercantil y comercial | ![]() Completa | ![]() Completa | ![]() Básica |
| Administradores y dirigentes | ![]() | ![]() | ![]() Solo dirigentes |
| Empresas relacionadas (accionistas, participadas,…) | ![]() | ![]() | ![]() |
| Categoría crediticia y probabilidad de incumplimiento de pago | ![]() | ![]() | ![]() |
| Impagos (RAI y Asnef Empresas) e incidencias judiciales | ![]() | ![]() | ![]() |
| Balance y cuenta de pérdidas y ganancias | ![]() Completo | ![]() Extracto | ![]() |
| Ratios y magnitudes económico-financieras | ![]() Completo | ![]() Extracto | ![]() |
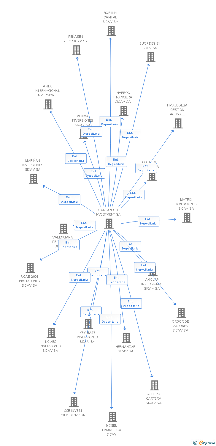
| Representación gráfica de empresas relacionadas | ![]() | ![]() | ![]() |
| Comparativa del balance con la media del sector | ![]() | ![]() | ![]() |
| Estado de flujos de efectivo y de cambios en el patrimonio neto | ![]() | ![]() | ![]() |
| Fuentes de financiación y avales | ![]() | ![]() | ![]() |
| Subvenciones, concursos/subastas públicas y marcas | ![]() | ![]() | ![]() |
| Acceder | Acceder | Acceder |
ESMOMA 49 SICAV SA inscrita en el Registro Mercantil de Madrid. y con domicilio en Boadilla del MonteSu clasificación nacional de actividades económicas era Otras actividades crediticias.
La empresa tenia un rango de facturación anual inferior a 500.000 euros.
ESMOMA 49 SICAV SA tiene 6 cargos directivos en activo y 0 cargos directivos históricos.