CTRA DE FUENCARRAL A ALCOBENDAS NUMERO 44, EDIFICI (ALCOBENDAS). Ver mapa
La promoción de edificaciones directamente o como mediadora de comunidades de propietarios, comunidades de bienes, cooperativas u otras formas que permita la ley.
no disponible
11/02/2020
6 años
3.000,00 €
0.5M €
Madrid
-
Administrador único
Información sobre balances y cuentas de resultados de ESLORA PARTICIPACIONES SL depositados en el Registro Mercantil de Madrid en los últimos ejercicios.
| Ejercicio Disponibilidad | 2019 3 horas | 2020 Inmediata | 2021 3 horas | 2022 3 horas | Consultar en Axesor | |
| Consultar en Axesor | ||||||
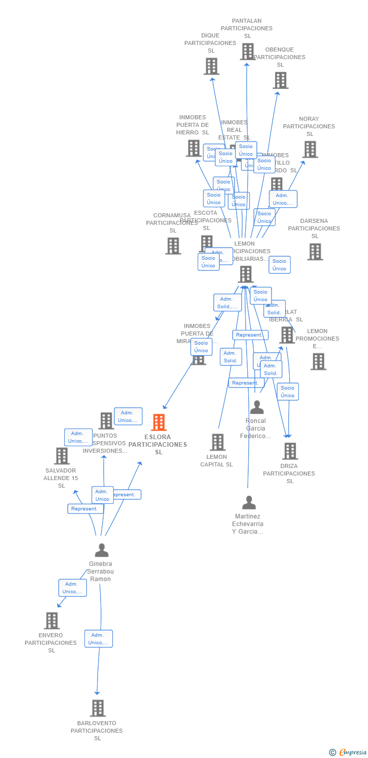
| Entidad | Relación | Entidad/Relación | Desde | Hasta |
|---|---|---|---|---|
| Martinez - Echevarria Garcia De Dueñas Gonzalo | Apod. Solid. | Martinez - Echevarria Garcia De Dueñas Gonzalo Apod. Solid. | 27/04/2021 | |
| Roncal Garcia Federico Jose | Apod. Solid. | Roncal Garcia Federico Jose Apod. Solid. | 27/04/2021 | |
| PUNTOS SUSPENSIVOS INVERSIONES SL | Socio Único | PUNTOS SUSPENSIVOS INVERSIONES SL Socio Único | 03/03/2021 | |
| PUNTOS SUSPENSIVOS INVERSIONES SL | Adm. Unico | PUNTOS SUSPENSIVOS INVERSIONES SL Adm. Unico | 03/03/2021 | |
| Ginebra Serrabou Ramon | Represent. | Ginebra Serrabou Ramon Represent. | 03/03/2021 | |
| Martinez - Echevarria Garcia De Dueñas Gonzalo | Represent. | Martinez - Echevarria Garcia De Dueñas Gonzalo Represent. | 14/05/2020 | 03/03/2021 |
| LEMON PARTICIPACIONES INMOBILIARIAS SL | Adm. Unico | LEMON PARTICIPACIONES INMOBILIARIAS SL Adm. Unico | 14/05/2020 | 03/03/2021 |
| Roncal Garcia Federico Jose | Apod. | Roncal Garcia Federico Jose Apod. | 14/05/2020 | 01/03/2021 |
| LEMON PARTICIPACIONES INMOBILIARIAS SL | Socio Único | LEMON PARTICIPACIONES INMOBILIARIAS SL Socio Único | 14/05/2020 |

Resumen cronológico de actos publicados en las ediciones digitales de Boletines Oficiales (BORME, BOE, BOPI) inscritos por ESLORA PARTICIPACIONES SL o en los que participa indirectamente.
Publicación en el BORME de los siguientes nombramientos:
| Apoderados Solidarios |
Publicación en el BORME de los siguientes ceses-dimisiones:
| Administrador Único | |
| Representante |
Publicación en el BORME de los siguientes nombramientos:
| Administrador Único | |
| Representante |
Se constituye la empresa con fecha 14 de mayo de 2020 mediante escritura pública. La empresa se crea con un capital social inicial de 3.000,00 Euros e inicia su actividad el 11 de febrero de 2020. El domicilio social en el momento de su constitución se establece en CTRA DE FUENCARRAL A ALCOBENDAS NUMERO 44, EDIFICI (ALCOBENDAS). La empresa indica que su actividad es La promoción de edificaciones directamente o como mediadora de Comunidades de Propietarios, Comunidades de Bienes, Cooperativas u otras formas que permita la Ley.
Publicación en el BORME de los siguientes nombramientos:
| Administrador Único | |
| Representante |
| Informe axesor 360º | Informe de Crédito | Perfil Comercial de Empresa | |
| Importe de ventas y número de empleados | ![]() | ![]() | ![]() |
| Información mercantil y comercial | ![]() Completa | ![]() Completa | ![]() Básica |
| Administradores y dirigentes | ![]() | ![]() | ![]() Solo dirigentes |
| Empresas relacionadas (accionistas, participadas,…) | ![]() | ![]() | ![]() |
| Categoría crediticia y probabilidad de incumplimiento de pago | ![]() | ![]() | ![]() |
| Impagos (RAI y Asnef Empresas) e incidencias judiciales | ![]() | ![]() | ![]() |
| Balance y cuenta de pérdidas y ganancias | ![]() Completo | ![]() Extracto | ![]() |
| Ratios y magnitudes económico-financieras | ![]() Completo | ![]() Extracto | ![]() |
| Representación gráfica de empresas relacionadas | ![]() | ![]() | ![]() |
| Comparativa del balance con la media del sector | ![]() | ![]() | ![]() |
| Estado de flujos de efectivo y de cambios en el patrimonio neto | ![]() | ![]() | ![]() |
| Fuentes de financiación y avales | ![]() | ![]() | ![]() |
| Subvenciones, concursos/subastas públicas y marcas | ![]() | ![]() | ![]() |
| Acceder | Acceder | Acceder |
ESLORA PARTICIPACIONES SL inscrita en el Registro Mercantil de Madrid.
capital social de la empresa es de 3.000,00 euros y tiene una facturación anual inferior a 500.000 euros.