C/ ULISES 16 8º (MADRID). Ver mapa
Diseño, producción y comercialización de todo tipo de servicios a través de internet, telefonía móvil y sistemas audiovisuales. Servicios de asesoramiento y consultoría en el ámbito de las actividades relacionadas con la analítica web, el posicionamiento seo-sem, la publicidad en buscadores,.
no disponible
16/02/2022
4 años
3.000,00 €
-
Madrid
-
Consejo de administración
Información sobre balances y cuentas de resultados de ESKIMOZ SL depositados en el Registro Mercantil de Madrid en los últimos ejercicios.
| Ejercicio Disponibilidad | 2019 3 horas | 2020 3 horas | 2021 3 horas | 2022 3 horas | Consultar en Axesor | |
| Consultar en Axesor | ||||||
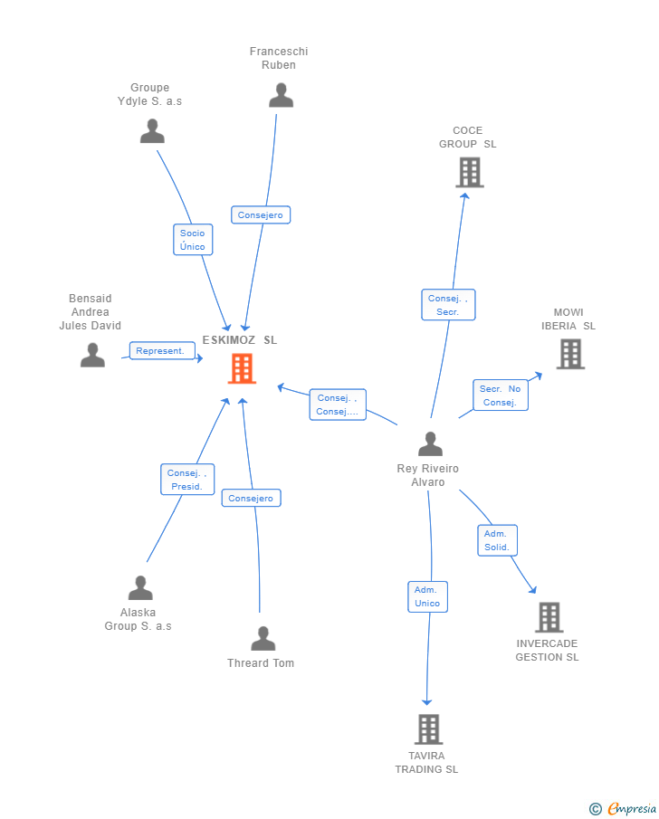
| Entidad | Relación | Entidad/Relación | Desde | Hasta |
|---|---|---|---|---|
| Franceschi Ruben | Apod. Solid. | Franceschi Ruben Apod. Solid. | 05/10/2022 | |
| Alaska Group S.a.s | Apod. Solid. | Alaska Group S.a.s Apod. Solid. | 05/10/2022 | |
| Groupe Ydyle S.a.s | Socio Único | Groupe Ydyle S.a.s Socio Único | 23/02/2022 | |
| Franceschi Ruben | Consej. | Franceschi Ruben Consej. | 23/02/2022 | |
| Threard Tom | Consej. | Threard Tom Consej. | 23/02/2022 | |
| Rey Riveiro Alvaro | Consej. | Rey Riveiro Alvaro Consej. | 23/02/2022 | |
| Alaska Group S.a.s | Presid. | Alaska Group S.a.s Presid. | 23/02/2022 | |
| Rey Riveiro Alvaro | Secr. | Rey Riveiro Alvaro Secr. | 23/02/2022 | |
| Rey Riveiro Alvaro | Consej. Del. | Rey Riveiro Alvaro Consej. Del. | 23/02/2022 | |
| Bensaid Andrea Jules David | Represent. | Bensaid Andrea Jules David Represent. | 23/02/2022 | |
| Alaska Group S.a.s | Consej. | Alaska Group S.a.s Consej. | 23/02/2022 |

Resumen cronológico de actos publicados en las ediciones digitales de Boletines Oficiales (BORME, BOE, BOPI) inscritos por ESKIMOZ SL o en los que participa indirectamente.
Traslado del domicilio social de la empresa situado en C/ VELAZQUEZ 64-66 - 7ª PLANTA (MADRID) siendo el nuevo domicilio situado en C/ ULISES 16 8º (MADRID).
Traslado del domicilio social de la empresa situado en PASEO DE LA CASTELLANA 43 (MADRID) siendo el nuevo domicilio situado en C/ VELAZQUEZ 64-66 - 7ª PLANTA (MADRID).
Publicación en el BORME de los siguientes nombramientos:
| Apoderados Solidarios |
Se constituye la empresa con fecha 23 de febrero de 2022 mediante escritura pública. La empresa se crea con un capital social inicial de 3.000,00 Euros e inicia su actividad el 16 de febrero de 2022. El domicilio social en el momento de su constitución se establece en PASEO DE LA CASTELLANA 43 (MADRID). La empresa indica que su actividad es Diseño, producción y comercialización de todo tipo de servicios a través de internet, telefonía móvil y sistemas audiovisuales. Servicios de asesoramiento y consultoría en el ámbito de las actividades relacionadas con la analítica web, el posicionamiento SEO-SEM, la publicidad en buscadores,.
Publicación en el BORME de los siguientes nombramientos:
| Presidente | |
| Consejeros | |
| Consejero | |
| Secretario | |
| Consejero Delegado | |
| Representante |
| Informe de Crédito | Informe Mercantil, Incidencias y Vinculaciones | Perfil Comercial de Empresa | |
| Capital social actual y evolución | ![]() | ![]() | ![]() |
| Información mercantil y comercial | ![]() | ![]() | ![]() Básica |
| Administradores y dirigentes | ![]() | ![]() Solo administradores | ![]() Solo dirigentes |
| Empresas relacionadas (accionistas, participadas,…) | ![]() | ![]() | ![]() |
| Incidencias judiciales y procedimientos concursales | ![]() | ![]() | ![]() |
| Impagos en el fichero RAI | ![]() | ![]() | ![]() |
| Impagos en el fichero Asnef Empresas | ![]() | ![]() | ![]() |
| Categoría crediticia y probabilidad de incumplimiento de pago | ![]() | ![]() | ![]() |
| Extracto del balance y cuenta de pérdidas y ganancias | ![]() | ![]() | ![]() |
| Ratios y magnitudes económico-financieras | ![]() | ![]() | ![]() |
| Acceder | Acceder | Acceder |
ESKIMOZ SL inscrita en el Registro Mercantil de Madrid.
capital social de la empresa es de 3.000,00 euros.