ZONA CENTRO COMERCIAL ALZAMBRA - OFICINA 3 Y 4, (MARBELLA). Ver mapa
La compraventa y explotación en cualquiera de las formas permitidas por la ley de terrenos rústicos y urbanos, edificaciones, viviendas y locales comerciales. La explotación, administración, promoción y venta de los citados inmuebles. El arrendamiento, custodia, gestión, venta y explotación de biene.
no disponible
30/12/2019
6 años
3.000,00 €
0.5M €
Málaga
-
Administrador único
SIESTA LIFESTYLE SL
Información sobre balances y cuentas de resultados de ESENZIA MARBELLA SL depositados en el Registro Mercantil de Málaga en los últimos ejercicios.
| Ejercicio Disponibilidad | 2019 3 horas | 2020 Inmediata | 2021 Inmediata | 2022 3 horas | Consultar en Axesor | |
| Consultar en Axesor | ||||||
| Entidad | Relación | Entidad/Relación | Desde | Hasta |
|---|---|---|---|---|
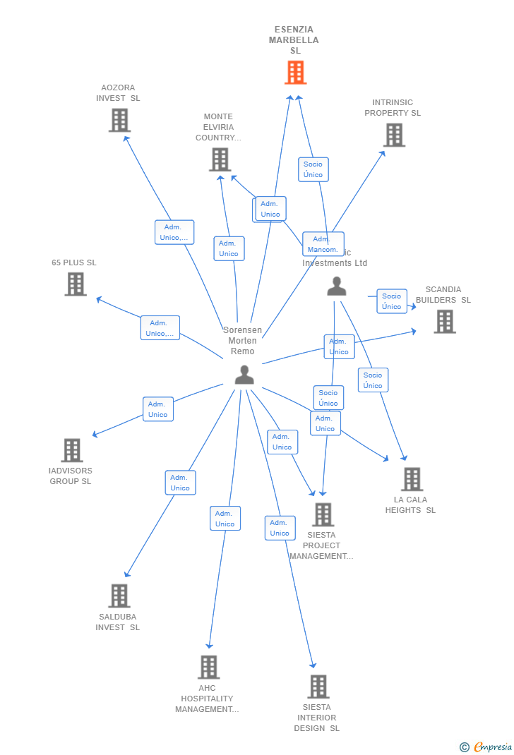
| Intrinsic Investments Ltd | Socio Único | Intrinsic Investments Ltd Socio Único | 20/12/2021 | |
| Sorensen Morten Remo | Adm. Unico | Sorensen Morten Remo Adm. Unico | 20/12/2021 | |
| Sorensen Morten Remo | Adm. Solid. | Sorensen Morten Remo Adm. Solid. | 16/01/2020 | 20/12/2021 |
| Bance Daniel Michael | Adm. Solid. | Bance Daniel Michael Adm. Solid. | 16/01/2020 | 20/12/2021 |


Resumen cronológico de actos publicados en las ediciones digitales de Boletines Oficiales (BORME, BOE, BOPI) inscritos por ESENZIA MARBELLA SL o en los que participa indirectamente.
La sociedad cambia su denominación social SIESTA LIFESTYLE SL a la denominación ESENZIA MARBELLA SL
La sociedad cambia su actividad pasando a ser la nueva actividad o actividades de la empresa:
La compraventa y explotación en cualquiera de las formas permitidas por la ley de terrenos rústicos y urbanos, edificaciones, viviendas y locales comerciales. La explotación, administración, promoción y venta de los citados inmuebles. El arrendamiento, custodia, gestión, venta y explotación de biene
El anterior objeto social de la sociedad era el siguiente:
La compraventa y explotación en cualquiera de las formas permitidas por la ley de terrenos rústicos y urbanos, edificaciones, viviendas y locales comerciales. La explotación, administración, promoción y venta de los citados inmuebles. El arrendamiento, custodia, gestión, venta y explotación de biene
Publicación en el BORME de los siguientes ceses-dimisiones:
| Administradores Solidarios |
Cambio del Organo de Administración: Administradores solidarios a Administrador único.
Se constituye la empresa con fecha 16 de enero de 2020 mediante escritura pública. La empresa se crea con un capital social inicial de 3.000,00 Euros e inicia su actividad el 30 de diciembre de 2019. El domicilio social en el momento de su constitución se establece en ZONA CENTRO COMERCIAL ALZAMBRA - OFICINA 3 Y 4, (MARBELLA). La empresa indica que su actividad es Compraventa y explotación en cualquiera de las formas permitidas por la Ley de terrenos rústicos y urbanos, edificaciones, viviendas y locales comerciales. La explotación, administración, promoción y venta de los citados inmuebles. El arrendamiento, custodia, gestión, venta y explotación de bienes i.
Publicación en el BORME de los siguientes nombramientos:
| Administradores Solidarios |
| Informe axesor 360º | Informe de Crédito | Perfil Comercial de Empresa | |
| Importe de ventas y número de empleados | ![]() | ![]() | ![]() |
| Información mercantil y comercial | ![]() Completa | ![]() Completa | ![]() Básica |
| Administradores y dirigentes | ![]() | ![]() | ![]() Solo dirigentes |
| Empresas relacionadas (accionistas, participadas,…) | ![]() | ![]() | ![]() |
| Categoría crediticia y probabilidad de incumplimiento de pago | ![]() | ![]() | ![]() |
| Impagos (RAI y Asnef Empresas) e incidencias judiciales | ![]() | ![]() | ![]() |
| Balance y cuenta de pérdidas y ganancias | ![]() Completo | ![]() Extracto | ![]() |
| Ratios y magnitudes económico-financieras | ![]() Completo | ![]() Extracto | ![]() |
| Representación gráfica de empresas relacionadas | ![]() | ![]() | ![]() |
| Comparativa del balance con la media del sector | ![]() | ![]() | ![]() |
| Estado de flujos de efectivo y de cambios en el patrimonio neto | ![]() | ![]() | ![]() |
| Fuentes de financiación y avales | ![]() | ![]() | ![]() |
| Subvenciones, concursos/subastas públicas y marcas | ![]() | ![]() | ![]() |
| Acceder | Acceder | Acceder |
ESENZIA MARBELLA SL anteriormente denominada SIESTA LIFESTYLE SL inscrita en el Registro Mercantil de Málaga.
capital social de la empresa es de 3.000,00 euros y tiene una facturación anual inferior a 500.000 euros.