CMNO DELS REIS 168 3 (PALMA DE MALLORCA). Ver mapa
Generación de energía. Construcción, reparación y mantenimiento de centrales de energías renovables y otras instalaciones. Si alguna de las actividades elegidas fuera de carácter profesional, la sociedad ejercerá como mera intermediadora entre el profesional prestador del servicio y el consumidor. L.
no disponible
28/06/2024
2 años
3.000,00 €
-
Illes Balears
-
Administrador único
| Entidad | Relación | Entidad/Relación | Desde | Hasta |
|---|---|---|---|---|
| Gelabert Ludvigsen Cristina Sara | Apod. | Gelabert Ludvigsen Cristina Sara Apod. | 12/09/2024 | |
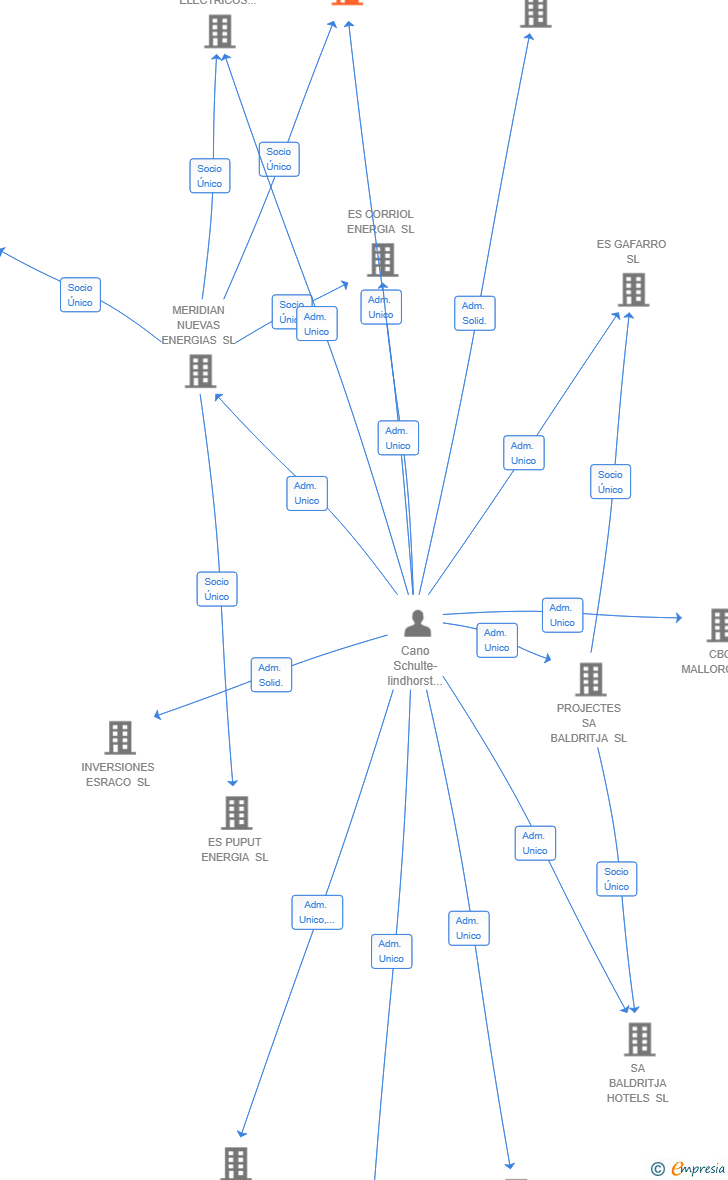
| MERIDIAN NUEVAS ENERGIAS SL | Socio Único | MERIDIAN NUEVAS ENERGIAS SL Socio Único | 17/07/2024 | |
| Cano Schulte-lindhorst Fernando | Adm. Unico | Cano Schulte-lindhorst Fernando Adm. Unico | 17/07/2024 |

Resumen cronológico de actos publicados en las ediciones digitales de Boletines Oficiales (BORME, BOE, BOPI) inscritos por ES CABOT ENERGIA SL o en los que participa indirectamente.
Se constituye la empresa con fecha 17 de julio de 2024 mediante escritura pública. La empresa se crea con un capital social inicial de 3.000,00 Euros e inicia su actividad el 28 de junio de 2024. El domicilio social en el momento de su constitución se establece en CMNO DELS REIS 168 3 (PALMA DE MALLORCA). La empresa indica que su actividad es Generación de energía. Construcción, reparación y mantenimiento de centrales de energías renovables y otras instalaciones. Si alguna de las actividades elegidas fuera de carácter profesional, la sociedad ejercerá como mera intermediadora entre el profesional prestador del servicio y el consumidor. L.
| Informe de Crédito | Informe Mercantil, Incidencias y Vinculaciones | Perfil Comercial de Empresa | |
| Capital social actual y evolución | ![]() | ![]() | ![]() |
| Información mercantil y comercial | ![]() | ![]() | ![]() Básica |
| Administradores y dirigentes | ![]() | ![]() Solo administradores | ![]() Solo dirigentes |
| Empresas relacionadas (accionistas, participadas,…) | ![]() | ![]() | ![]() |
| Incidencias judiciales y procedimientos concursales | ![]() | ![]() | ![]() |
| Impagos en el fichero RAI | ![]() | ![]() | ![]() |
| Impagos en el fichero Asnef Empresas | ![]() | ![]() | ![]() |
| Categoría crediticia y probabilidad de incumplimiento de pago | ![]() | ![]() | ![]() |
| Extracto del balance y cuenta de pérdidas y ganancias | ![]() | ![]() | ![]() |
| Ratios y magnitudes económico-financieras | ![]() | ![]() | ![]() |
| Acceder | Acceder | Acceder |
ES CABOT ENERGIA SL inscrita en el Registro Mercantil de Illes Balears.
capital social de la empresa es de 3.000,00 euros.