C/ ALHAMAR 33 - BLOQUE 1, 1º C (GRANADA). Ver mapa
Las operaciones de compra y venta de todo tipo de fincas rústicas y urbanas, la explotación inmobiliaria en su más amplio sentido; promover la construcción de toda clase de inmuebles; contratar y ejecutar obras de urbanización, infraestructura y construcción de edificios de cualquier clase.... Ampliado en cuanto a: alojamientos turísticos de corta estancia, promoción inmobiliaria, agentes de la propiedad inmobiliaria.
no disponible
19/09/2019
6 años
3.000,00 €
-
Granada
-
Administradores solidarios
Información sobre balances y cuentas de resultados de EQUITY INMOBILIARIA GRANADA SL depositados en el Registro Mercantil de Granada en los últimos ejercicios.
| Ejercicio Disponibilidad | 2019 3 horas | 2020 3 horas | 2021 3 horas | 2022 3 horas | Consultar en Axesor | |
| Consultar en Axesor | ||||||
| Entidad | Relación | Entidad/Relación | Desde | Hasta |
|---|---|---|---|---|
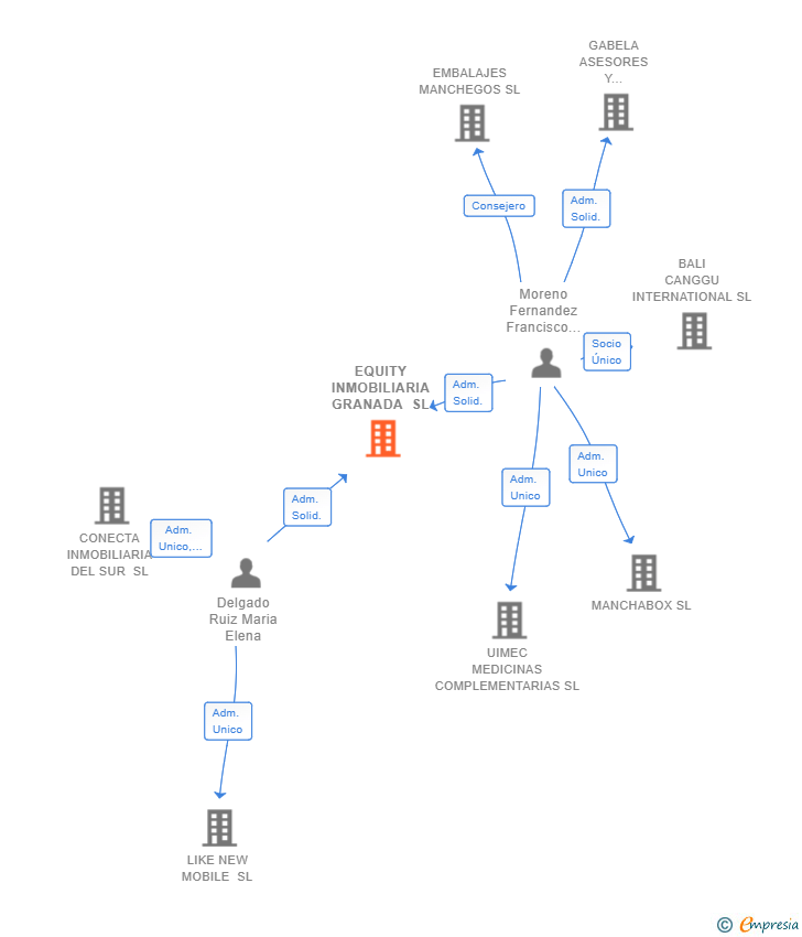
| Moreno Fernandez Francisco Javier | Adm. Solid. | Moreno Fernandez Francisco Javier Adm. Solid. | 14/10/2019 | |
| Delgado Ruiz Maria Elena | Adm. Solid. | Delgado Ruiz Maria Elena Adm. Solid. | 14/10/2019 |

Resumen cronológico de actos publicados en las ediciones digitales de Boletines Oficiales (BORME, BOE, BOPI) inscritos por EQUITY INMOBILIARIA GRANADA SL o en los que participa indirectamente.
Se modifica parcialmente la actividad de la sociedad. Las nuevas actividades que se incluyen en el objeto social de la sociedad son:
Ampliado en cuanto a: alojamientos turísticos de corta estancia, promoción inmobiliaria, agentes de la propiedad inmobiliaria
Se constituye la empresa con fecha 14 de octubre de 2019 mediante escritura pública. La empresa se crea con un capital social inicial de 3.000,00 Euros e inicia su actividad el 19 de septiembre de 2019. El domicilio social en el momento de su constitución se establece en C/ ALHAMAR 33 - BLOQUE 1, 1º C (GRANADA). La empresa indica que su actividad es Las operaciones de compra y venta de todo tipo de fincas rústicas y urbanas, la explotación inmobiliaria en su más amplio sentido; promover la construcción de toda clase de Inmuebles; contratar y ejecutar obras de urbanización, infraestructura y construcción de edificios de cualquier clase...
Publicación en el BORME de los siguientes nombramientos:
| Administradores Solidarios |
| Informe de Crédito | Informe Mercantil, Incidencias y Vinculaciones | Perfil Comercial de Empresa | |
| Capital social actual y evolución | ![]() | ![]() | ![]() |
| Información mercantil y comercial | ![]() | ![]() | ![]() Básica |
| Administradores y dirigentes | ![]() | ![]() Solo administradores | ![]() Solo dirigentes |
| Empresas relacionadas (accionistas, participadas,…) | ![]() | ![]() | ![]() |
| Incidencias judiciales y procedimientos concursales | ![]() | ![]() | ![]() |
| Impagos en el fichero RAI | ![]() | ![]() | ![]() |
| Impagos en el fichero Asnef Empresas | ![]() | ![]() | ![]() |
| Categoría crediticia y probabilidad de incumplimiento de pago | ![]() | ![]() | ![]() |
| Extracto del balance y cuenta de pérdidas y ganancias | ![]() | ![]() | ![]() |
| Ratios y magnitudes económico-financieras | ![]() | ![]() | ![]() |
| Acceder | Acceder | Acceder |
EQUITY INMOBILIARIA GRANADA SL inscrita en el Registro Mercantil de Granada.
capital social de la empresa es de 3.000,00 euros.