La explotación de negocios de hostelería, tales como bares, discotecas, pubs, servicios de catering.
CNAE 56 - Servicios de comidas y bebidas
B02558948
13/08/2014
2 años
(Extinguida el 12/08/2016)
3.000,00 €
-
Albacete
Administradores mancomunados
Información sobre balances y cuentas de resultados de EQUIPO LEGENDARIO 2014 SL depositados en el Registro Mercantil de Albacete en los últimos ejercicios.
| Ejercicio Disponibilidad | Consultar en Axesor | |||||
| Consultar en Axesor | ||||||
| Entidad | Relación | Entidad/Relación | Desde | Hasta |
|---|---|---|---|---|
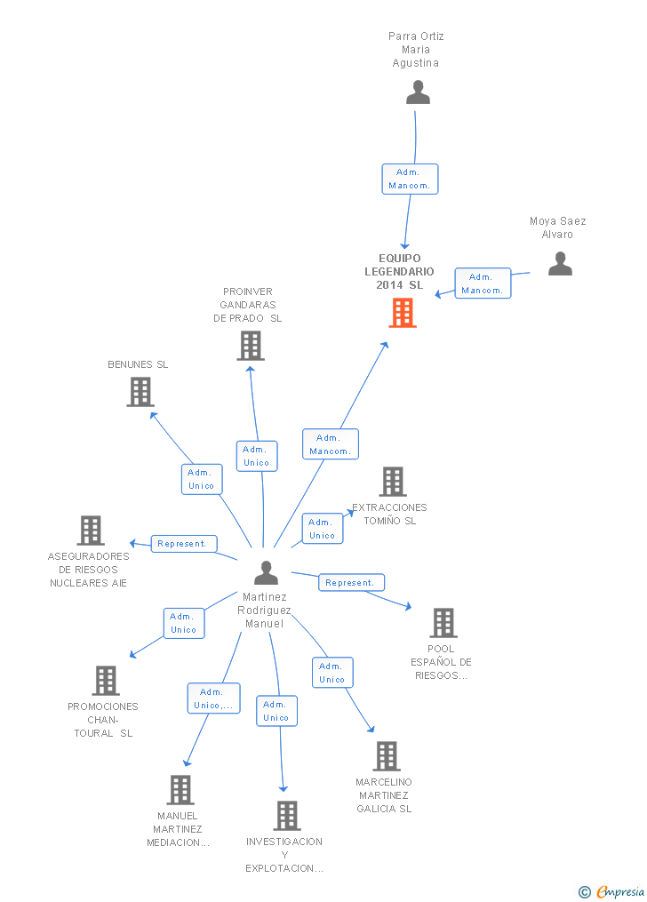
| Moya Saez Alvaro | Liquidador | Moya Saez Alvaro Liquidador | 12/08/2016 | 12/08/2016 |
| Martinez Rodriguez Manuel | Liquidador | Martinez Rodriguez Manuel Liquidador | 12/08/2016 | 12/08/2016 |
| Parra Ortiz Maria Agustina | Adm. Mancom. | Parra Ortiz Maria Agustina Adm. Mancom. | 18/08/2014 | 12/08/2016 |
| Moya Saez Alvaro | Adm. Mancom. | Moya Saez Alvaro Adm. Mancom. | 18/08/2014 | 12/08/2016 |
| Martinez Rodriguez Manuel | Adm. Mancom. | Martinez Rodriguez Manuel Adm. Mancom. | 18/08/2014 | 12/08/2016 |

Resumen cronológico de actos publicados en las ediciones digitales de Boletines Oficiales (BORME, BOE, BOPI) inscritos por EQUIPO LEGENDARIO 2014 SL o en los que participa indirectamente.
Publicación en el BORME de los siguientes ceses-dimisiones:
| Administradores Mancomunados | |
| Liquidadores |
Publicación en el BORME de los siguientes nombramientos:
| Liquidadores |
Se disuelve la sociedad voluntariamente.
Se constituye la empresa con fecha 18 de agosto de 2014 mediante escritura pública. La empresa se crea con un capital social inicial de 3.000,00 Euros e inicia su actividad el 13 de agosto de 2014. El domicilio social en el momento de su constitución se establece en C/ ALCALDE VIRGILIO MARTINEZ GUTIERREZ 2 5 L (ALBACETE). La empresa indica que su actividad es La explotación de negocios de hostelería, tales como bares, discotecas, pubs, servicios de catering.
Publicación en el BORME de los siguientes nombramientos:
| Administradores Mancomunados |
| Informe de Crédito | Predicción y Calificación | Perfil Comercial de Empresa | |
| Categoría crediticia y probabilidad de incumplimiento de pago | ![]() | ![]() | ![]() |
| Crédito recomendado | ![]() | ![]() | ![]() |
| Importe de ventas y número de empleados | ![]() | ![]() | ![]() |
| Información mercantil y comercial | ![]() | ![]() | ![]() Básica |
| Administradores y dirigentes | ![]() | ![]() | ![]() Solo dirigentes |
| Incidencias judiciales y procedimientos concursales | ![]() | ![]() | ![]() |
| Impagos en el fichero RAI | ![]() | ![]() | ![]() |
| Impagos en el fichero Asnef Empresas | ![]() | ![]() | ![]() |
| Extracto del balance y cuenta de pérdidas y ganancias | ![]() | ![]() | ![]() |
| Ratios y magnitudes económico-financieras | ![]() | ![]() | ![]() |
| Acceder | Acceder | Acceder |
EQUIPO LEGENDARIO 2014 SL fué una empresa constituida el 13/08/2014 y extinguida el 12/08/2016 inscrita en el Registro Mercantil de Albacete. Su clasificación nacional de actividades económicas era Servicios de comidas y bebidas.
capital social de la empresa es de 3.000,00 euros.
EQUIPO LEGENDARIO 2014 SL tiene 0 cargos directivos en activo y 5 cargos directivos históricos.